报考条件
1.参加河南省2025年普通高等学校招生全国统一考试的普通高中毕业生;
2.未婚,年龄不低于16周岁、不超过20周岁(截至2025年8月31日);
3.高中阶段体质测试成绩及格(含)以上;
4.符合军队院校招收青年学生的政治考核、面试和体格检查标准条件。
所有招生专业只招英语语种考生。
招生计划
2025年军队院校在河南省招收普通高中毕业生1272名(男生1184名、女生88名)。计划见下表,详见河南省教育考试院印发的《招生考试之友》。

志愿填报
报考军队院校的考生网上填报志愿,时间自6月26日8时起至28日18时止。每个考生可填报64个“专业+院校”平行志愿(“1个专业+1个院校”为1个志愿填报单位,不设是否同意专业调剂选项)。报考军队院校的考生,不得兼报本科提前批其他类别院校志愿。
政治考核
政治考核工作已于6月10日展开,目前正在组织实施。其中,就读学校与高考报名地在同一县(市、区)的考生,由学校统一组织填写《政治考核表》并通过教育部门将政治考核相关材料报送至县(市、区)人民武装部;就读学校与高考报名地不在同一县(市、区)的考生,自行前往高考报名地县(市、区)人民武装部领取并填写《政治考核表》,同时提供就读学校出具的“在校表现情况”和3次摸底考试最高成绩。6月15日至27日,县(市、区)人民武装部会同公安机关依据教育部门提供的考核人员名单,按照《军队征集和招录人员政治考核规定》明确的程序办法组织政治考核,其中报考对政治条件有特别要求专业的考生,还应按规定组织走访调查。6月28日至29日,达到面试、体检最低控制分数线的考生到政治考核主办地的县(市、区)人民武装部领取1份已完成的《政治考核表》。
确定对象
6月28日,省教育考试院和省军区招生工作办公室根据考生填报志愿,区分男生物理类、男生历史类、女生物理类、女生历史类,按照招生计划数的一定倍数分别划定面试、体检控制分数线,并在省教育考试院官网公布。其中,男生物理类按照招生计划数量的3倍确定;男生历史类、女生物理类、女生历史类和特殊选考科目要求以及报考潜艇、潜水、空降、特种作战、空中战勤(技勤)等特殊岗位的考生按照招生计划数量的5倍确定(超出3倍线考生,仅向以上对应专业志愿或特殊选考科目投档)。面试、体检控制分数线不得低于河南省特殊类型录取控制分数线。考生自行登录省教育考试院官网查询参加面试、体检的最低分数控制线,并按要求参加面试、体检。
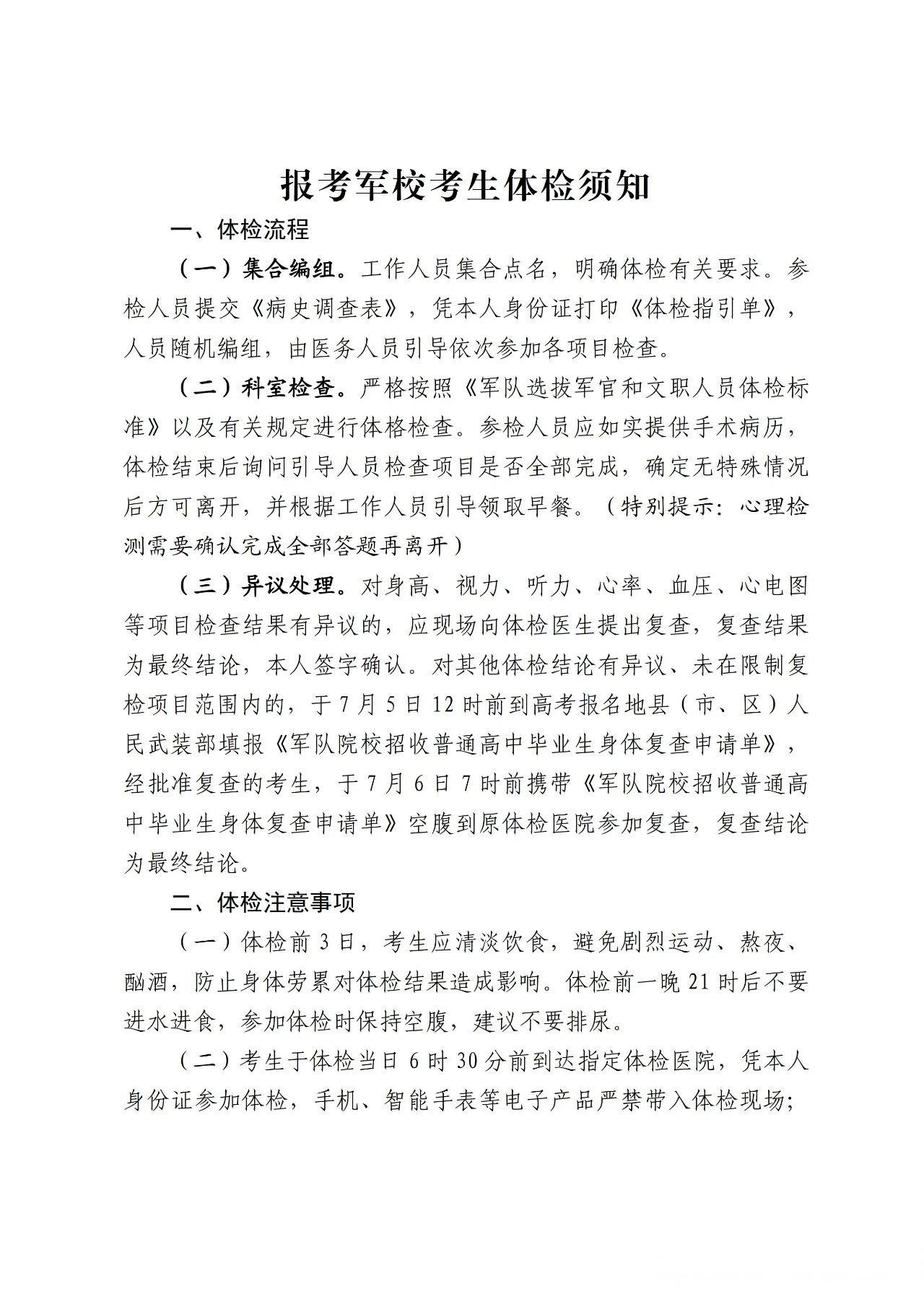
面试和体检
6月30日至7月3日,区分豫北、豫南两个片区组织入围考生面试、体检(片区划分及时间安排见下表)。其中,豫北片区在联勤保障部队第988医院组织(地址:郑州市郑上路602号),豫南片区在联勤保障部队第990医院组织(地址:驻马店市风光路1号)。

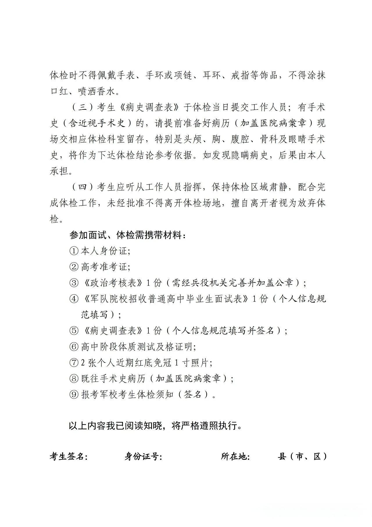
参加面试、体检的考生,须携带本人身份证、高考准考证、《政治考核表》、《军队院校招收普通高中毕业生面试表》、《病史调查表》、《高中阶段体质测试及格证明》和2张个人近期红底免冠1寸照片、报考军校考生体检须知,于体检当日6时30分前,空腹到指定医院报到。其中,高中阶段体质测试及格(含)以上考生由学籍所在学校开具证明(式样附后);《政治考核表》、《军队院校招收普通高中毕业生面试表》、《病史调查表》及《报考军校考生体检须知》(附后)到当地县(市、区)人民武装部领取,按要求认真填写。有既往手术史(含近视手术史)的还须携带手术病历(加盖医院病案章),参加体检时现场交相应科室留存。
7月4日,考生可登录河南省教育考试院网站自行查询体检结论。未参加面试、体检或结论为“不合格”的考生不得参加军队院校招生录取。
面试结果现场告知考生,考生对面试结果有异议的,可以当场申请复核,复核结论为最终结论。对身高、视力、听力、心率、血压、心电图等项目检查结果有异议的,参加体检时现场向体检医生提出复检,复检结果为最终结论,并签字确认。对其他体检结论有异议、未在限制复检项目范围内的,于7月5日12时前,到政治考核地县(市、区)人民武装部填报书面复检申请单(式样附后,一式三份),并于7月6日7时前携带1份复检申请单空腹到原体检医院参加复检,复检结论为最终结论。


录取
军队院校招生安排在本科提前批次,实行远程网上录取。省教育考试院从政治考核、面试和体检合格考生中,区分男、女生和物理类、历史类,按照考生高考文化总成绩从高分到低分的顺序(总成绩相同的考生,依次按语文数学两科之和、语文或数学单科最高成绩、外语单科成绩、首选科目单科成绩、再选科目单科最高成绩、再选科目单科次高成绩由高到低排序)以院校招生各专业计划数的100%投档。军队院校根据考生政治考核、面试、体检情况及志愿、投档成绩等要求,按已公布的招生章程中的录取规则进行录取。征集志愿时,省教育考试院从政治考核、面试、体检合格考生中公开征集志愿,按照计划缺额数量向院校投档。烈士子女参加普通高等学校招生全国统一考试,享受加分优待;达到军队院校投档要求的,应当予以优先录取。因公牺牲军人子女、现役军人子女、一级至四级残疾军人子女、深化国防和军队改革期间现役干部转改文职人员子女,参加普通高等学校招生全国统一考试并达到军队院校投档要求的,应当予以优先录取。
报到、复查
按有关文件要求,考生收到《录取通知书》后,应当按照规定的时间和要求到军队院校报到。因故不能按时报到的,应当提前向军队院校提出延期报到申请,延长期限从报到截止日期的次日起算,通常不得超过7日。对未经批准逾期不报到或主动放弃入学资格的,取消入学资格,且不得安排转录至地方普通高等学校就读,不得再次报考军队院校。军队院校在新生入学后30日内,组织入学资格复审、政治考核和体格检查复查。新生对复审复查结果有异议的,由军队院校协调军地相关单位组织复核,复核结论为最终结论。对复审复查结论“不合格”的新生,由军队院校取消其入学资格。对因复审复查不合格取消入学资格、但符合地方普通高等学校入学条件的新生,本人可以向省教育考试院提出申请,按照《军队院校学员分流转入普通高等学校实施办法》调整转录至达到录取分数线的本省所属普通高等学校学习。
特别提醒
(一)请考生及时关注河南省教育厅、省教育考试院网站和河南省人民政府征兵办公室官方发布的消息。
(二)报考军队院校须通过填报高考志愿进行,官方不会委托其他任何机构或个人接受报名。考生面试、体检、政治考核合格后,省教育考试院将按照考生志愿和高考成绩进行投档录取。
(三)报考军队院校过程中不需要缴纳任何费用(报名、面试、政治考核、体检等均不收费)。如发现有任何违反招生纪律规定等行为的,请及时向当地人民武装部和纪检监察部门举报。
咨询举报电话:0371-63330942、63330943(工作时间人工接听)。




报考条件
1.参加河南省2025年普通高等学校招生全国统一考试的普通高中毕业生;
2.未婚,年龄不低于16周岁、不超过20周岁(截至2025年8月31日);
3.高中阶段体质测试成绩及格(含)以上;
4.符合军队院校招收青年学生的政治考核、面试和体格检查标准条件。
所有招生专业只招英语语种考生。
招生计划
2025年军队院校在河南省招收普通高中毕业生1272名(男生1184名、女生88名)。计划见下表,详见河南省教育考试院印发的《招生考试之友》。

志愿填报
报考军队院校的考生网上填报志愿,时间自6月26日8时起至28日18时止。每个考生可填报64个“专业+院校”平行志愿(“1个专业+1个院校”为1个志愿填报单位,不设是否同意专业调剂选项)。报考军队院校的考生,不得兼报本科提前批其他类别院校志愿。
政治考核
政治考核工作已于6月10日展开,目前正在组织实施。其中,就读学校与高考报名地在同一县(市、区)的考生,由学校统一组织填写《政治考核表》并通过教育部门将政治考核相关材料报送至县(市、区)人民武装部;就读学校与高考报名地不在同一县(市、区)的考生,自行前往高考报名地县(市、区)人民武装部领取并填写《政治考核表》,同时提供就读学校出具的“在校表现情况”和3次摸底考试最高成绩。6月15日至27日,县(市、区)人民武装部会同公安机关依据教育部门提供的考核人员名单,按照《军队征集和招录人员政治考核规定》明确的程序办法组织政治考核,其中报考对政治条件有特别要求专业的考生,还应按规定组织走访调查。6月28日至29日,达到面试、体检最低控制分数线的考生到政治考核主办地的县(市、区)人民武装部领取1份已完成的《政治考核表》。
确定对象
6月28日,省教育考试院和省军区招生工作办公室根据考生填报志愿,区分男生物理类、男生历史类、女生物理类、女生历史类,按照招生计划数的一定倍数分别划定面试、体检控制分数线,并在省教育考试院官网公布。其中,男生物理类按照招生计划数量的3倍确定;男生历史类、女生物理类、女生历史类和特殊选考科目要求以及报考潜艇、潜水、空降、特种作战、空中战勤(技勤)等特殊岗位的考生按照招生计划数量的5倍确定(超出3倍线考生,仅向以上对应专业志愿或特殊选考科目投档)。面试、体检控制分数线不得低于河南省特殊类型录取控制分数线。考生自行登录省教育考试院官网查询参加面试、体检的最低分数控制线,并按要求参加面试、体检。
面试和体检
6月30日至7月3日,区分豫北、豫南两个片区组织入围考生面试、体检(片区划分及时间安排见下表)。其中,豫北片区在联勤保障部队第988医院组织(地址:郑州市郑上路602号),豫南片区在联勤保障部队第990医院组织(地址:驻马店市风光路1号)。

参加面试、体检的考生,须携带本人身份证、高考准考证、《政治考核表》、《军队院校招收普通高中毕业生面试表》、《病史调查表》、《高中阶段体质测试及格证明》和2张个人近期红底免冠1寸照片、报考军校考生体检须知,于体检当日6时30分前,空腹到指定医院报到。其中,高中阶段体质测试及格(含)以上考生由学籍所在学校开具证明(式样附后);《政治考核表》、《军队院校招收普通高中毕业生面试表》、《病史调查表》及《报考军校考生体检须知》(附后)到当地县(市、区)人民武装部领取,按要求认真填写。有既往手术史(含近视手术史)的还须携带手术病历(加盖医院病案章),参加体检时现场交相应科室留存。
7月4日,考生可登录河南省教育考试院网站自行查询体检结论。未参加面试、体检或结论为“不合格”的考生不得参加军队院校招生录取。
面试结果现场告知考生,考生对面试结果有异议的,可以当场申请复核,复核结论为最终结论。对身高、视力、听力、心率、血压、心电图等项目检查结果有异议的,参加体检时现场向体检医生提出复检,复检结果为最终结论,并签字确认。对其他体检结论有异议、未在限制复检项目范围内的,于7月5日12时前,到政治考核地县(市、区)人民武装部填报书面复检申请单(式样附后,一式三份),并于7月6日7时前携带1份复检申请单空腹到原体检医院参加复检,复检结论为最终结论。


录取
军队院校招生安排在本科提前批次,实行远程网上录取。省教育考试院从政治考核、面试和体检合格考生中,区分男、女生和物理类、历史类,按照考生高考文化总成绩从高分到低分的顺序(总成绩相同的考生,依次按语文数学两科之和、语文或数学单科最高成绩、外语单科成绩、首选科目单科成绩、再选科目单科最高成绩、再选科目单科次高成绩由高到低排序)以院校招生各专业计划数的100%投档。军队院校根据考生政治考核、面试、体检情况及志愿、投档成绩等要求,按已公布的招生章程中的录取规则进行录取。征集志愿时,省教育考试院从政治考核、面试、体检合格考生中公开征集志愿,按照计划缺额数量向院校投档。烈士子女参加普通高等学校招生全国统一考试,享受加分优待;达到军队院校投档要求的,应当予以优先录取。因公牺牲军人子女、现役军人子女、一级至四级残疾军人子女、深化国防和军队改革期间现役干部转改文职人员子女,参加普通高等学校招生全国统一考试并达到军队院校投档要求的,应当予以优先录取。
报到、复查
按有关文件要求,考生收到《录取通知书》后,应当按照规定的时间和要求到军队院校报到。因故不能按时报到的,应当提前向军队院校提出延期报到申请,延长期限从报到截止日期的次日起算,通常不得超过7日。对未经批准逾期不报到或主动放弃入学资格的,取消入学资格,且不得安排转录至地方普通高等学校就读,不得再次报考军队院校。军队院校在新生入学后30日内,组织入学资格复审、政治考核和体格检查复查。新生对复审复查结果有异议的,由军队院校协调军地相关单位组织复核,复核结论为最终结论。对复审复查结论“不合格”的新生,由军队院校取消其入学资格。对因复审复查不合格取消入学资格、但符合地方普通高等学校入学条件的新生,本人可以向省教育考试院提出申请,按照《军队院校学员分流转入普通高等学校实施办法》调整转录至达到录取分数线的本省所属普通高等学校学习。
特别提醒
(一)请考生及时关注河南省教育厅、省教育考试院网站和河南省人民政府征兵办公室官方发布的消息。
(二)报考军队院校须通过填报高考志愿进行,官方不会委托其他任何机构或个人接受报名。考生面试、体检、政治考核合格后,省教育考试院将按照考生志愿和高考成绩进行投档录取。
(三)报考军队院校过程中不需要缴纳任何费用(报名、面试、政治考核、体检等均不收费)。如发现有任何违反招生纪律规定等行为的,请及时向当地人民武装部和纪检监察部门举报。
咨询举报电话:0371-63330942、63330943(工作时间人工接听)。



