河南省2026年普通高招报名工作即将开始。为方便考生提前做好各项准备,现将网上报名相关注意事项提醒如下:
一、网上报名信息采集时间
艺术类:2025年10月28日9:00-11月3日17:00;
非艺术类:2025年11月5日9:00-11月17日17:00。
二、报名地点
报名地点以县(市、区)为单位、设在全日制普通高中或中职学校。应届生在学籍所在学校报名;往届生和社会考生在户籍所在县(市、区)招生考试机构指定报名点报名。市直社会生在湖滨区招办(办公地点:市三高)报名,咨询电话0398-2822685。
三、报名所需提供材料
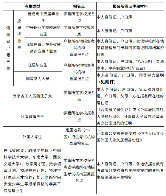
考生类型与报名点、报名所需证件和材料清单

备注:未设报名点的学校,考生在学籍所在地招生考试机构直属报名点报名。
四、报名咨询联系方式及地址
广大考生和家长可通过河南省教育考试院网站(https://www.haeea.cn)、河南招生考试信息网(http://www.heao.com.cn)、河南省教育考试院微信公众号、招考豫言微信公众号、三门峡考试招生微信公众号等官方渠道及时关注最新报名动态。
考生如需咨询,请联系报名所在地招生考试机构。

河南省2026年普通高招报名工作即将开始。为方便考生提前做好各项准备,现将网上报名相关注意事项提醒如下:
一、网上报名信息采集时间
艺术类:2025年10月28日9:00-11月3日17:00;
非艺术类:2025年11月5日9:00-11月17日17:00。
二、报名地点
报名地点以县(市、区)为单位、设在全日制普通高中或中职学校。应届生在学籍所在学校报名;往届生和社会考生在户籍所在县(市、区)招生考试机构指定报名点报名。市直社会生在湖滨区招办(办公地点:市三高)报名,咨询电话0398-2822685。
三、报名所需提供材料
考生类型与报名点、报名所需证件和材料清单

备注:未设报名点的学校,考生在学籍所在地招生考试机构直属报名点报名。
四、报名咨询联系方式及地址
广大考生和家长可通过河南省教育考试院网站(https://www.haeea.cn)、河南招生考试信息网(http://www.heao.com.cn)、河南省教育考试院微信公众号、招考豫言微信公众号、三门峡考试招生微信公众号等官方渠道及时关注最新报名动态。
考生如需咨询,请联系报名所在地招生考试机构。
