根据国家和我省规定,现将我市2026年普通高校招生报名有关事项公告如下:
一、报名时间和地点
(一)时间:
艺术类:2025年10月28日9:00—11月3日17:00;
非艺术类:2025年11月5日 9:00—11月17日17:00。
(二)地点:
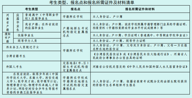
应届生由学籍所在学校统一组织报名,往届生等社会考生到户籍所在地招生考试机构指定直属社会报名点报名。
二、报名对象
(一)参加2026年普通高校招生统一考试的考生;
(二)参加普通高校单独组织考试及单独录取的保送生、高职单招、职教师资单招、盲聋哑残疾生单招、消防救援单招、运动训练、武术与民族传统体育专业单招等类型的考生。
以上考生均须在规定时间内参加全省统一组织的报名。
三、报名条件
(一)符合下列条件的人员,可以申请报名:
1.遵守中华人民共和国宪法和法律;
2.高级中等教育学校毕业或具有同等学力;
3.身体状况符合相关要求;
4.符合我省报考规定的。
(二)下列人员不得申请报名:
1.具有普通高等学历教育资格的高校在校生,或已被普通高校录取并保留入学资格的学生。
2.高级中等教育学校非应届毕业的在校生(经核准的少年班等经教育部批准的拔尖创新人才招生类型考生除外)。
3.在高级中等教育阶段非应届毕业年份以弄虚作假手段报名并违规参加普通高校招生考试(包括全国统考、省级统考和高校单独组织的招生考试,以下简称 “高考” )的应届毕业生。
4.因违反国家教育考试规定,被给予暂停参加高考处理且在停考期内的人员。
5.因触犯刑法受到刑事处罚、尚在处罚期内的。其中,未成年人按相关法律规定执行。
6.不符合我省普通高招报名条件的其他人员。
四、报名方式
我省普通高校招生报名实行网上报名与现场确认相结合的办法,包括网上信息采集、现场信息采集、报名信息确认、符合政策的资格条件申报、签订考生诚信承诺书、资格审核等环节。考生须按要求完成信息采集、确认并通过审核,高招报名才能有效。
考生须按规定提交所需证件和材料,接受报名资格审核,审核合格后凭报名点发放的报名序号和密码登录河南省教育考试院网站(https://www.haeea.cn),进入“河南省普通高校招生考生服务平台”进行注册并生成考生号。考生须认真阅读报名要求、考生诚信承诺书,按要求如实填写基本信息,并对所填信息的真实性、准确性负责。凡未按规定要求进行网上信息采集或信息误填、漏填或填报虚假信息而影响考试、录取的,后果由考生本人承担。考生在完成网上信息填报并缴费成功后,还需进行现场人像、指纹和身份证信息的采集。信息采集完成后,考生本人认真核对报名信息无误后签字确认,并签订《河南省2026年普通高校招生考生诚信承诺书》,禁止代签。
五、注意事项
(一)要做到个人基本信息和报考信息的准确、一致。我省普通高招报名信息与普通高中学籍信息、中等职业学校应届毕业学籍信息对接,报名系统通过考生身份证件信息将网上报名信息与报名点、学籍等信息比对,考生报考类别须与本人学籍信息一致。如有学籍异常情况,须由考生学籍所在学校负责向学籍主管部门申请逐一核实,并向报名点提供经学籍主管部门核准确认的学籍信息。报名结束后,全省统一对报名数据进行集中信息核查,进一步核实考生户籍、学籍、 民族等信息,确保准确无误。
(二)要准确选择报考类别和科目。
1.文化考试。我省普通高等学校招生考试实行 “3+1+2”模式, “3”为全国统考科目,包括语文、数学、外语(英语、俄语、日语、法语、德语、西班牙语任选一门)3门,外语科目考试含笔试和听力两个部分; “1”为选择性考试首选科目,包括物理和历史2门,考生任选1门; “2”为选择性考试再选科目,包括思想政治、地理、化学、生物学4 门,考生任选2门。
普通类考生报名时,均须确定选考科目。艺术、体育类专业考生( 艺术和体育不能同时兼报)还须分别选报艺术类专业科类和体育类专业报考类型。
2.艺术类专业。我省艺术类专业招生分为美术与设计、音乐、舞蹈、书法、表(导)演、播音与主持、戏曲类7个科类;其中戏曲类按照教育部相关规定实行省际联考,其余6个科类均须参加我省统一组织的艺术类专业省统考。
音乐类分为音乐表演类(分声乐、器乐方向,考生任选其一)和音乐教育类(分主项和副项),考生可以兼报。兼报音乐表演类和音乐教育类的,考生音乐表演的专业方向须与音乐教育类的主项一致。
舞蹈类分为中国舞、芭蕾舞、国际标准舞、现代舞、流行舞,考生任选一种报考。
表(导)演类分为戏剧影视表演方向、服装表演方向、戏剧影视导演方向,考生可以兼报不同方向。
美术与设计类、书法类、音乐类、表(导)演类戏剧影视导演方向,考生只能选报其中一类,不得兼报;在报名考试时,这四类中任意一类均可与其余艺术类兼报,其余艺术类之间也可兼报。详细规定以我省艺术类专业考试招生相关文件为准。
3.体育类专业。体育类专业包括高校体育教育、社会体育指导与管理、休闲体育等专业(简称“高考体育类”),运动训练、武术与民族传统体育专业单独招生(简称“体育单招” ),符合条件的考生可以兼报。
高考体育类考生须参加我省统一组织的体育类专业省统考。
报考体育单招、高水平运动队的考生还须按照教育部、国家体育总局相关规定参加相关项目专业测试或文化考试。详细规定以我省体育类专业考试招生相关文件为准。
4.中等职业学校应届毕业生同时符合普通高招和对口招生报名条件的,考生只能选择其一报考,不得兼报。同时具有普通高中和中等职业学校双重学籍的,必须注销其中一个学籍方可报名。
5.每名考生只能有一个考生号,如考生兼报不同的招生类型,须在报名信息栏兼报选项框中选择相应的类别。参加职教师资提前单招报名的,须是我省技工学校应届毕业生。盲聋哑残疾考生报考盲聋哑残疾人提前单独招生的,须持有中华人民共和国第二代或第三代残疾人证,报名序号与普通高招、对口招生相区分。
(三)做好政策性照顾条件申报。符合照顾政策的考生、申报重点高校招生专项计划的国家专项计划和地方专项计划报考资格(高校专项另网申报)的考生,还须登录“河南省普通高校招生考生服务平台” ,进入 “资格条件申报” 页面进行申报。同时符合多项条件的,可多项分别申请。申报开始与截止时间与网上报名时间一致。未按要求在规定时间内进行网上 “资格条件申报” 的考生,无法进行资格审核,将不能取得相应的资格。
(四)强化报名资格审核和信息公示工作。各级招生考试机构及报名点将按规定开展考生报名资格及考试招生其他相关资格审核工作,凡不符合我省报考条件的,一律不予报名。考生报名资格审核所有证件、证书、文件等材料务必于规定时间内提供原件同时上交复印件,逾期不予认可。严格执行信息公开制度,对考生报名信息(包含考生的姓名、照片、民族、考生类别等基本信息)和享受照顾政策类别及具有相应资格的考生信息(包括考生姓名、性别、所在中学及班级、资格条件类别、加分分值等)进行公示。考生报考资格审核要贯穿普通高招工作始终,发现弄虚作假、骗取报考资格的,一经发现,依法依规严肃处理,情节严重的,将追究考生及有关人员的法律责任。
(五)谨防招考欺诈。请广大考生及家长关注 “河南省教育考试院”微信公众号,并通过实名验证,及时获取全方位的招考信息服务。我市将及时通过 “濮阳教育” “濮阳市教育考试中心”微信公众号发布相关招考信息,请及时关注。考生及家长如有疑问请向所在学校或所属招生考试机构服务大厅咨询。


附件:
根据国家和我省规定,现将我市2026年普通高校招生报名有关事项公告如下:
一、报名时间和地点
(一)时间:
艺术类:2025年10月28日9:00—11月3日17:00;
非艺术类:2025年11月5日 9:00—11月17日17:00。
(二)地点:
应届生由学籍所在学校统一组织报名,往届生等社会考生到户籍所在地招生考试机构指定直属社会报名点报名。
二、报名对象
(一)参加2026年普通高校招生统一考试的考生;
(二)参加普通高校单独组织考试及单独录取的保送生、高职单招、职教师资单招、盲聋哑残疾生单招、消防救援单招、运动训练、武术与民族传统体育专业单招等类型的考生。
以上考生均须在规定时间内参加全省统一组织的报名。
三、报名条件
(一)符合下列条件的人员,可以申请报名:
1.遵守中华人民共和国宪法和法律;
2.高级中等教育学校毕业或具有同等学力;
3.身体状况符合相关要求;
4.符合我省报考规定的。
(二)下列人员不得申请报名:
1.具有普通高等学历教育资格的高校在校生,或已被普通高校录取并保留入学资格的学生。
2.高级中等教育学校非应届毕业的在校生(经核准的少年班等经教育部批准的拔尖创新人才招生类型考生除外)。
3.在高级中等教育阶段非应届毕业年份以弄虚作假手段报名并违规参加普通高校招生考试(包括全国统考、省级统考和高校单独组织的招生考试,以下简称 “高考” )的应届毕业生。
4.因违反国家教育考试规定,被给予暂停参加高考处理且在停考期内的人员。
5.因触犯刑法受到刑事处罚、尚在处罚期内的。其中,未成年人按相关法律规定执行。
6.不符合我省普通高招报名条件的其他人员。
四、报名方式
我省普通高校招生报名实行网上报名与现场确认相结合的办法,包括网上信息采集、现场信息采集、报名信息确认、符合政策的资格条件申报、签订考生诚信承诺书、资格审核等环节。考生须按要求完成信息采集、确认并通过审核,高招报名才能有效。
考生须按规定提交所需证件和材料,接受报名资格审核,审核合格后凭报名点发放的报名序号和密码登录河南省教育考试院网站(https://www.haeea.cn),进入“河南省普通高校招生考生服务平台”进行注册并生成考生号。考生须认真阅读报名要求、考生诚信承诺书,按要求如实填写基本信息,并对所填信息的真实性、准确性负责。凡未按规定要求进行网上信息采集或信息误填、漏填或填报虚假信息而影响考试、录取的,后果由考生本人承担。考生在完成网上信息填报并缴费成功后,还需进行现场人像、指纹和身份证信息的采集。信息采集完成后,考生本人认真核对报名信息无误后签字确认,并签订《河南省2026年普通高校招生考生诚信承诺书》,禁止代签。
五、注意事项
(一)要做到个人基本信息和报考信息的准确、一致。我省普通高招报名信息与普通高中学籍信息、中等职业学校应届毕业学籍信息对接,报名系统通过考生身份证件信息将网上报名信息与报名点、学籍等信息比对,考生报考类别须与本人学籍信息一致。如有学籍异常情况,须由考生学籍所在学校负责向学籍主管部门申请逐一核实,并向报名点提供经学籍主管部门核准确认的学籍信息。报名结束后,全省统一对报名数据进行集中信息核查,进一步核实考生户籍、学籍、 民族等信息,确保准确无误。
(二)要准确选择报考类别和科目。
1.文化考试。我省普通高等学校招生考试实行 “3+1+2”模式, “3”为全国统考科目,包括语文、数学、外语(英语、俄语、日语、法语、德语、西班牙语任选一门)3门,外语科目考试含笔试和听力两个部分; “1”为选择性考试首选科目,包括物理和历史2门,考生任选1门; “2”为选择性考试再选科目,包括思想政治、地理、化学、生物学4 门,考生任选2门。
普通类考生报名时,均须确定选考科目。艺术、体育类专业考生( 艺术和体育不能同时兼报)还须分别选报艺术类专业科类和体育类专业报考类型。
2.艺术类专业。我省艺术类专业招生分为美术与设计、音乐、舞蹈、书法、表(导)演、播音与主持、戏曲类7个科类;其中戏曲类按照教育部相关规定实行省际联考,其余6个科类均须参加我省统一组织的艺术类专业省统考。
音乐类分为音乐表演类(分声乐、器乐方向,考生任选其一)和音乐教育类(分主项和副项),考生可以兼报。兼报音乐表演类和音乐教育类的,考生音乐表演的专业方向须与音乐教育类的主项一致。
舞蹈类分为中国舞、芭蕾舞、国际标准舞、现代舞、流行舞,考生任选一种报考。
表(导)演类分为戏剧影视表演方向、服装表演方向、戏剧影视导演方向,考生可以兼报不同方向。
美术与设计类、书法类、音乐类、表(导)演类戏剧影视导演方向,考生只能选报其中一类,不得兼报;在报名考试时,这四类中任意一类均可与其余艺术类兼报,其余艺术类之间也可兼报。详细规定以我省艺术类专业考试招生相关文件为准。
3.体育类专业。体育类专业包括高校体育教育、社会体育指导与管理、休闲体育等专业(简称“高考体育类”),运动训练、武术与民族传统体育专业单独招生(简称“体育单招” ),符合条件的考生可以兼报。
高考体育类考生须参加我省统一组织的体育类专业省统考。
报考体育单招、高水平运动队的考生还须按照教育部、国家体育总局相关规定参加相关项目专业测试或文化考试。详细规定以我省体育类专业考试招生相关文件为准。
4.中等职业学校应届毕业生同时符合普通高招和对口招生报名条件的,考生只能选择其一报考,不得兼报。同时具有普通高中和中等职业学校双重学籍的,必须注销其中一个学籍方可报名。
5.每名考生只能有一个考生号,如考生兼报不同的招生类型,须在报名信息栏兼报选项框中选择相应的类别。参加职教师资提前单招报名的,须是我省技工学校应届毕业生。盲聋哑残疾考生报考盲聋哑残疾人提前单独招生的,须持有中华人民共和国第二代或第三代残疾人证,报名序号与普通高招、对口招生相区分。
(三)做好政策性照顾条件申报。符合照顾政策的考生、申报重点高校招生专项计划的国家专项计划和地方专项计划报考资格(高校专项另网申报)的考生,还须登录“河南省普通高校招生考生服务平台” ,进入 “资格条件申报” 页面进行申报。同时符合多项条件的,可多项分别申请。申报开始与截止时间与网上报名时间一致。未按要求在规定时间内进行网上 “资格条件申报” 的考生,无法进行资格审核,将不能取得相应的资格。
(四)强化报名资格审核和信息公示工作。各级招生考试机构及报名点将按规定开展考生报名资格及考试招生其他相关资格审核工作,凡不符合我省报考条件的,一律不予报名。考生报名资格审核所有证件、证书、文件等材料务必于规定时间内提供原件同时上交复印件,逾期不予认可。严格执行信息公开制度,对考生报名信息(包含考生的姓名、照片、民族、考生类别等基本信息)和享受照顾政策类别及具有相应资格的考生信息(包括考生姓名、性别、所在中学及班级、资格条件类别、加分分值等)进行公示。考生报考资格审核要贯穿普通高招工作始终,发现弄虚作假、骗取报考资格的,一经发现,依法依规严肃处理,情节严重的,将追究考生及有关人员的法律责任。
(五)谨防招考欺诈。请广大考生及家长关注 “河南省教育考试院”微信公众号,并通过实名验证,及时获取全方位的招考信息服务。我市将及时通过 “濮阳教育” “濮阳市教育考试中心”微信公众号发布相关招考信息,请及时关注。考生及家长如有疑问请向所在学校或所属招生考试机构服务大厅咨询。


附件: