河南省2026年普通高招报名工作即将开始。根据省、市教育考试部门有关文件规定和要求,结合我县实际情况,为方便考生提前做好各项报名准备工作,现将2026年我县高招报名注意事项提醒如下:
一、报名方式安排
河南省2026年普通高校招生报名实行网上报名与现场确认相结合的办法,包括网上信息填报、现场信息采集、报名信息确认、签订考生诚信承诺书、报名信息公示、思想品德考核等环节,报名资格审核贯穿全程。考生须通过资格审核、完成网报信息采集、网上缴费和现场确认后,高考报名方可有效。
二、报名条件
(一)符合下列条件的人员可以报名:
1.遵守中华人民共和国宪法和法律;
2.高级中等教育学校毕业或具有同等学力;
3.身体状况符合相关要求。
(二)下列人员不得报名:
1.具有普通高等学历教育资格的高校在校生,或已被普通高校录取并保留入学资格的学生。
2.高级中等教育学校非应届毕业的在校生(经核准的少年班等经教育部批准的拔尖创新人才招生类型考生除外)。
3.在高级中等教育阶段非应届毕业年份以弄虚作假手段报名并违规参加普通高校招生考试(包括全国统考、省级统考和高校单独组织的招生考试,以下简称高考)的应届毕业生。
4.因违反国家教育考试规定,被给予暂停参加高考处理且在停考期内的人员。
5.因触犯刑法受到刑事处罚、尚在处罚期内的。其中,未成年人按相关法律规定执行。
6.不符合我县普通高招报名条件的其他人员。
高考报名后至开考前,如发现考生有上述不符合报考条件的情况,按相关规定和程序取消其高考报名资格。
三、报名时间
1. 艺术类考生:2025年10月28日9:00-11月3日17:00;
2. 普通类、体育类考生:2025年11月5日9:00-11月17日17:00。
重要提醒:请广大考生务必按类别在上述时间段内报名,逾期系统关闭后将无法报名。
四、报名地点及所需提交材料
(一)报名地点:
应届毕业生:具有我县高(职)中正式学籍的应届毕业生,在学籍所在学校报名点报名。
往届毕业生在就读学校报名点报名。
社会考生:
(1)具有我县户籍的高级中等教育学校往届毕业生或同等学力人员。
(2)具有我县户籍且学籍是外省高级中等教育学校的应届毕业生以及符合报名资格的伊川户籍社青,在伊川县教育考试中心(伊川实验高中院内启夏苑一楼西)直属报名点报名。
(二)报名类型及需提交材料
1.高中毕业生、中专毕业生、职高毕业生、技校毕业生、专科及以上学历毕业生需提供:考生本人身份证、户口薄、毕业证原件和一份复印件(审核合格复印件存档备查)。
2.初中毕业同等学力考生(含高中没有学籍考生)需提供:考生本人身份证、户口簿、初中毕业证原件和一份复印件(审核合格复印件存档备查)(初中毕业必须是2023年或2023年以前年份毕业考生);初中毕业同等学力考生报名需领取《河南省2026年普通高招同等学力资格审查表》(附件3)到初中学校确认盖章,考生信息采集(照相)时上交报名站。
3.所有社会考生均需领取《河南省普通高校招生社会考生思想政治品德考核表》(附件2),经社区及相关部门审核盖章后,考生信息采集(照相)时上交报名站。
提醒:将身份证正反面、户口本首页、考生本人页、毕业证复印在一张A4纸正反两面上。
五、报名咨询联系方式及地址
相关政策会通过河南省教育考试院网站(https://www.haeea.cn)、河南招生考试信息网(https://www.heao.com.cn)、河南省普通高校招生考生服务平台(https://pzwb.haeea.cn)、河南省教育考试院微信公众号、“招考豫言”微信公众号等官方渠道发布,请广大考生和家长及时关注最新报名动态。
伊川县2026年高招报名咨询电话:0379-68353191
附件:
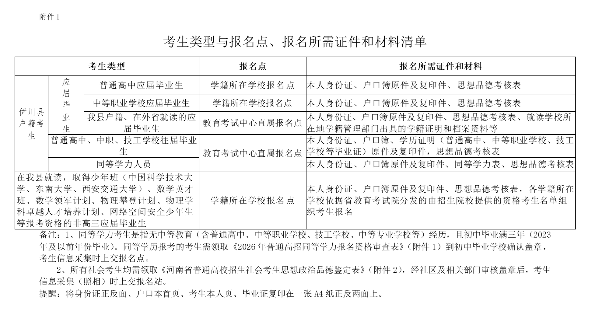
1.考生类型与报名点、报名所需证件和材料清单

2.2026年高考报名思想政治品德考核表

3.河南省2026年普通高招同等学力资格审查表

河南省2026年普通高招报名工作即将开始。根据省、市教育考试部门有关文件规定和要求,结合我县实际情况,为方便考生提前做好各项报名准备工作,现将2026年我县高招报名注意事项提醒如下:
一、报名方式安排
河南省2026年普通高校招生报名实行网上报名与现场确认相结合的办法,包括网上信息填报、现场信息采集、报名信息确认、签订考生诚信承诺书、报名信息公示、思想品德考核等环节,报名资格审核贯穿全程。考生须通过资格审核、完成网报信息采集、网上缴费和现场确认后,高考报名方可有效。
二、报名条件
(一)符合下列条件的人员可以报名:
1.遵守中华人民共和国宪法和法律;
2.高级中等教育学校毕业或具有同等学力;
3.身体状况符合相关要求。
(二)下列人员不得报名:
1.具有普通高等学历教育资格的高校在校生,或已被普通高校录取并保留入学资格的学生。
2.高级中等教育学校非应届毕业的在校生(经核准的少年班等经教育部批准的拔尖创新人才招生类型考生除外)。
3.在高级中等教育阶段非应届毕业年份以弄虚作假手段报名并违规参加普通高校招生考试(包括全国统考、省级统考和高校单独组织的招生考试,以下简称高考)的应届毕业生。
4.因违反国家教育考试规定,被给予暂停参加高考处理且在停考期内的人员。
5.因触犯刑法受到刑事处罚、尚在处罚期内的。其中,未成年人按相关法律规定执行。
6.不符合我县普通高招报名条件的其他人员。
高考报名后至开考前,如发现考生有上述不符合报考条件的情况,按相关规定和程序取消其高考报名资格。
三、报名时间
1. 艺术类考生:2025年10月28日9:00-11月3日17:00;
2. 普通类、体育类考生:2025年11月5日9:00-11月17日17:00。
重要提醒:请广大考生务必按类别在上述时间段内报名,逾期系统关闭后将无法报名。
四、报名地点及所需提交材料
(一)报名地点:
应届毕业生:具有我县高(职)中正式学籍的应届毕业生,在学籍所在学校报名点报名。
往届毕业生在就读学校报名点报名。
社会考生:
(1)具有我县户籍的高级中等教育学校往届毕业生或同等学力人员。
(2)具有我县户籍且学籍是外省高级中等教育学校的应届毕业生以及符合报名资格的伊川户籍社青,在伊川县教育考试中心(伊川实验高中院内启夏苑一楼西)直属报名点报名。
(二)报名类型及需提交材料
1.高中毕业生、中专毕业生、职高毕业生、技校毕业生、专科及以上学历毕业生需提供:考生本人身份证、户口薄、毕业证原件和一份复印件(审核合格复印件存档备查)。
2.初中毕业同等学力考生(含高中没有学籍考生)需提供:考生本人身份证、户口簿、初中毕业证原件和一份复印件(审核合格复印件存档备查)(初中毕业必须是2023年或2023年以前年份毕业考生);初中毕业同等学力考生报名需领取《河南省2026年普通高招同等学力资格审查表》(附件3)到初中学校确认盖章,考生信息采集(照相)时上交报名站。
3.所有社会考生均需领取《河南省普通高校招生社会考生思想政治品德考核表》(附件2),经社区及相关部门审核盖章后,考生信息采集(照相)时上交报名站。
提醒:将身份证正反面、户口本首页、考生本人页、毕业证复印在一张A4纸正反两面上。
五、报名咨询联系方式及地址
相关政策会通过河南省教育考试院网站(https://www.haeea.cn)、河南招生考试信息网(https://www.heao.com.cn)、河南省普通高校招生考生服务平台(https://pzwb.haeea.cn)、河南省教育考试院微信公众号、“招考豫言”微信公众号等官方渠道发布,请广大考生和家长及时关注最新报名动态。
伊川县2026年高招报名咨询电话:0379-68353191
附件:
1.考生类型与报名点、报名所需证件和材料清单

2.2026年高考报名思想政治品德考核表

3.河南省2026年普通高招同等学力资格审查表
