进入11月,2026河南高招报名正在进行中,本月还有哪些需要关注的高考大事呢?一起来了解一下吧!
2026高招报名
河南省2026年普通高招报名网上信息采集时间:
艺术类:2025年10月28日9:00-11月3日17:00;
非艺术类:2025年11月5日9:00-11月17日17:00。
请各位考生和家长注意报名截止时间,切勿错过。
我省普通高校招生报名实行网上报名与现场确认相结合的办法,包括网上信息采集、现场信息采集、报名信息确认、签订考生诚信承诺书、报名信息公示等环节,报名资格审核贯穿全程。
考生须按要求完成信息采集和确认并通过资格审核,高招报名才能有效。
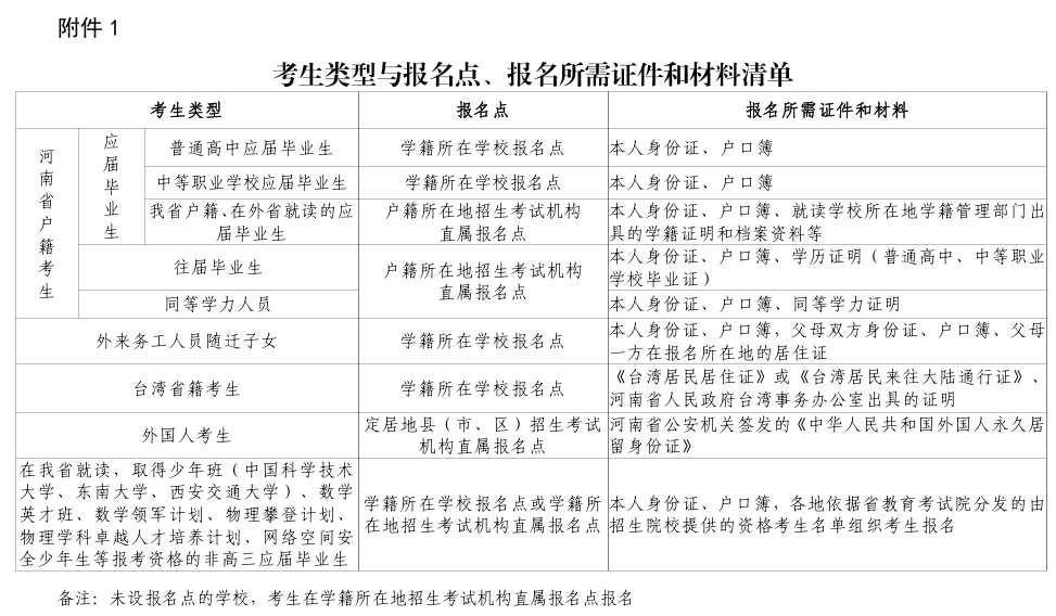
不同类型考生报名

相关链接:
河南2026高招报名明日9:00开始!网上报名手册公布,附操作流程→
2026专升本报名
我省高校应届毕业的考生(包括应届毕业的退役大学生士兵考生)网上信息采集时间:
艺术类:2025年10月28日9:00-11月3日17:00;
非艺术类:2025年11月5日9:00-11月17日17:00。
符合退役大学生士兵免试专升本报名资格的考生,可选择报考退役大学生士兵免试专升本,或者参加全省统一普通专升本考试,二者不得兼报。
不同类型考生报名
1.普通类专升本考生(含原建档立卡考生)
在毕业高校参加报名,生源高校具体负责组织实施。
2.退役大学生士兵免试专升本考生
我省普通高校高职(专科)毕业且在我省应征入伍的退役大学生士兵在原毕业高校参加报名;原毕业高校非专升本报名点或非我省高校毕业,且在我省应征入伍的退役大学生士兵考生,由应征入伍地的市、县(市、区)招生考试机构安排报名。
考生须提供本人身份证、入伍通知书(或入伍批准书)、退役士兵证件,往届高职(专科)毕业生还需提交专科毕业证。
相关链接:河南2026专升本3月21日考试!10月28日9:00开始报名!
2026对口招生报名
河南省2026年对口招生报名网上信息采集时间:
艺术类:2025年10月28日9:00-11月3日17:00;
非艺术类:2025年11月5日9:00-11月17日17:00。
相关链接:河南2026对口招生文化课考试时间公布!明日9:00开始网上报名!
艺术类专业省统考
近日,河南省教育考试院已发布《河南省2026年普通高校招生艺术类专业考试有关事宜的说明》,部分专业本月将进行预约和考试。
舞蹈类
考试时间:从2025年12月9日开始分批进行,考生应于2025年11月22日8:00至11月24日18:00登录河南省教育考试院网站(https://www.haeea.cn),通过“河南省普通高校招生艺术类、体育类专业省级统考网上预约入口”预约具体考试时间,填写舞蹈表演的剧目(或表演性组合)名称。约考日期截止前,除约考时间外,考生填报的其他信息可有修改机会。
考试地点:河南省教育招生考试发展中心考点(郑州登封市 崇高路8号)。
表(导)演类
(一)戏剧影视表演方向
考试时间:从2025年12月下旬开始分批进行,考生应于2025年11月22日8:00至11月24日18:00登录河南省教育考试院网站(https://www.haeea.cn),通过“河南省普通高校招生艺术类、体育类专业省级统考网上预约入口”预约具体考试时间。约考时间一经确认,不能修改。
考试地点:河南艺术职业学院(地址:郑州市郑东新区郑开 大道132号)。
(二)服装表演方向
考试时间:从2025年12月下旬开始分批进行,考生应于 2025年11月22日8:00至11月24日18:00登录河南省教育考试院网站(https://www.haeea.cn),通过“河南省普通高校招生艺术类、体育类专业省级统考网上预约入口”预约具体考试时间。约考时间一经确认,不能修改。
考试地点:河南省教育招生考试发展中心考点(郑州登封市 崇高路8号)。
(三)戏剧影视导演方向
文学作品朗诵、命题即兴表演
考试时间:从2025年12月中旬开始分批进行,考生应于2025年11月22日8:00至11月24日18:00登录河南省教育考试院网站(https://www.haeea.cn),通过“河南省普通高校招生艺术类、体育类专业省级统考网上预约入口”预约具体考试时间。约考时间一经确认,不能修改。
考试地点:河南艺术职业学院(地址:郑州市郑东新区郑开 大道132号)。
相关链接:2026河南考生注意!艺术类省统考时间公布!附各专业考试时间、地点
2026专升本艺术类专业考试
部分艺术类专升本考生专业考试将在本月网上预约。
舞蹈专业综合(主科选舞蹈的音乐类)
舞蹈专业考试分为艺术舞蹈和国际标准舞(考生任选其一)。考试科目及分值:剧目表演90分,基本功60分,总分为150分。
舞蹈专业考试网上预约时间为:2025年11月22日8:00至11月24日18:00,考试时间从2025年12月12日开始分批进行,以约考时公布的时间为准。考试地点设在河南艺术职业学院(郑州市郑东新区郑开大道132号)。
2026对口招生艺术类专业考试
部分艺术类对口升学考生专业考试将在本月进行网上预约。
舞蹈专业考试
舞蹈专业考试网上预约时间为:2025年11月22日8:00至11月24日18:00,考试时间从2025年12月12日开始分批进行。
考试地点设在河南艺术职业学院(郑州市郑东新区郑开大道132号)。舞蹈专业成绩按照个体测试科目考试和评分时间安排适时公布,具体时间另行通知。
进入11月,2026河南高招报名正在进行中,本月还有哪些需要关注的高考大事呢?一起来了解一下吧!
2026高招报名
河南省2026年普通高招报名网上信息采集时间:
艺术类:2025年10月28日9:00-11月3日17:00;
非艺术类:2025年11月5日9:00-11月17日17:00。
请各位考生和家长注意报名截止时间,切勿错过。
我省普通高校招生报名实行网上报名与现场确认相结合的办法,包括网上信息采集、现场信息采集、报名信息确认、签订考生诚信承诺书、报名信息公示等环节,报名资格审核贯穿全程。
考生须按要求完成信息采集和确认并通过资格审核,高招报名才能有效。
不同类型考生报名

相关链接:
河南2026高招报名明日9:00开始!网上报名手册公布,附操作流程→
2026专升本报名
我省高校应届毕业的考生(包括应届毕业的退役大学生士兵考生)网上信息采集时间:
艺术类:2025年10月28日9:00-11月3日17:00;
非艺术类:2025年11月5日9:00-11月17日17:00。
符合退役大学生士兵免试专升本报名资格的考生,可选择报考退役大学生士兵免试专升本,或者参加全省统一普通专升本考试,二者不得兼报。
不同类型考生报名
1.普通类专升本考生(含原建档立卡考生)
在毕业高校参加报名,生源高校具体负责组织实施。
2.退役大学生士兵免试专升本考生
我省普通高校高职(专科)毕业且在我省应征入伍的退役大学生士兵在原毕业高校参加报名;原毕业高校非专升本报名点或非我省高校毕业,且在我省应征入伍的退役大学生士兵考生,由应征入伍地的市、县(市、区)招生考试机构安排报名。
考生须提供本人身份证、入伍通知书(或入伍批准书)、退役士兵证件,往届高职(专科)毕业生还需提交专科毕业证。
相关链接:河南2026专升本3月21日考试!10月28日9:00开始报名!
2026对口招生报名
河南省2026年对口招生报名网上信息采集时间:
艺术类:2025年10月28日9:00-11月3日17:00;
非艺术类:2025年11月5日9:00-11月17日17:00。
相关链接:河南2026对口招生文化课考试时间公布!明日9:00开始网上报名!
艺术类专业省统考
近日,河南省教育考试院已发布《河南省2026年普通高校招生艺术类专业考试有关事宜的说明》,部分专业本月将进行预约和考试。
舞蹈类
考试时间:从2025年12月9日开始分批进行,考生应于2025年11月22日8:00至11月24日18:00登录河南省教育考试院网站(https://www.haeea.cn),通过“河南省普通高校招生艺术类、体育类专业省级统考网上预约入口”预约具体考试时间,填写舞蹈表演的剧目(或表演性组合)名称。约考日期截止前,除约考时间外,考生填报的其他信息可有修改机会。
考试地点:河南省教育招生考试发展中心考点(郑州登封市 崇高路8号)。
表(导)演类
(一)戏剧影视表演方向
考试时间:从2025年12月下旬开始分批进行,考生应于2025年11月22日8:00至11月24日18:00登录河南省教育考试院网站(https://www.haeea.cn),通过“河南省普通高校招生艺术类、体育类专业省级统考网上预约入口”预约具体考试时间。约考时间一经确认,不能修改。
考试地点:河南艺术职业学院(地址:郑州市郑东新区郑开 大道132号)。
(二)服装表演方向
考试时间:从2025年12月下旬开始分批进行,考生应于 2025年11月22日8:00至11月24日18:00登录河南省教育考试院网站(https://www.haeea.cn),通过“河南省普通高校招生艺术类、体育类专业省级统考网上预约入口”预约具体考试时间。约考时间一经确认,不能修改。
考试地点:河南省教育招生考试发展中心考点(郑州登封市 崇高路8号)。
(三)戏剧影视导演方向
文学作品朗诵、命题即兴表演
考试时间:从2025年12月中旬开始分批进行,考生应于2025年11月22日8:00至11月24日18:00登录河南省教育考试院网站(https://www.haeea.cn),通过“河南省普通高校招生艺术类、体育类专业省级统考网上预约入口”预约具体考试时间。约考时间一经确认,不能修改。
考试地点:河南艺术职业学院(地址:郑州市郑东新区郑开 大道132号)。
相关链接:2026河南考生注意!艺术类省统考时间公布!附各专业考试时间、地点
2026专升本艺术类专业考试
部分艺术类专升本考生专业考试将在本月网上预约。
舞蹈专业综合(主科选舞蹈的音乐类)
舞蹈专业考试分为艺术舞蹈和国际标准舞(考生任选其一)。考试科目及分值:剧目表演90分,基本功60分,总分为150分。
舞蹈专业考试网上预约时间为:2025年11月22日8:00至11月24日18:00,考试时间从2025年12月12日开始分批进行,以约考时公布的时间为准。考试地点设在河南艺术职业学院(郑州市郑东新区郑开大道132号)。
2026对口招生艺术类专业考试
部分艺术类对口升学考生专业考试将在本月进行网上预约。
舞蹈专业考试
舞蹈专业考试网上预约时间为:2025年11月22日8:00至11月24日18:00,考试时间从2025年12月12日开始分批进行。
考试地点设在河南艺术职业学院(郑州市郑东新区郑开大道132号)。舞蹈专业成绩按照个体测试科目考试和评分时间安排适时公布,具体时间另行通知。