一、报名对象
我县户籍的所有参加2026年普通高校招生统一考试以及参加普通高校单独组织考试及单独录取的保送生、高职单招、职教师资单招、盲聋哑残疾生单招、消防救援单招、运动训练、武术与民族传统体育专业单招等类型的社会考生,均须在规定时间内参加全省统一组织的报名(在我县高中复读的考生均在复读学校报名)。
二、报名条件
(一)下列人员可以在我县申请报名
1.遵守中华人民共和国宪法和法律;
2.高级中等教育学校非应届毕业或具有同等学力;
3.身体状况符合相关要求。
(二)下列人员不得在我县申请报名
1.具有普通高等学历教育资格的高校在校生,或已被普通高校录取并保留入学资格的学生。
2.高级中等教育学校非应届毕业的在校生(经核准的少年班等经教育部批准的拔尖创新人才招生类型考生除外)。
3.在高级中等教育阶段非应届毕业年份以弄虚作假手段报名并违规参加普通高校招生考试(包括全国统考、省级统考和高校单独组织的招生考试,以下简称“高考”)的应届毕业生。
4.因违反国家教育考试规定,被给予暂停参加高考处理且在停考期内的人员。
5.因触犯刑法受到刑事处罚、尚在处罚期内的。其中,未成年人按相关法律规定执行。
6.不符合我省普通高招报名条件的其他人员。
高考报名后至开考前,如发现考生有上述不符合报考条件的情况,按相关规定取消其高考报名资格。
三、报名时间
1.艺术类考生报名时间为2025年10月31日(11月3日处理遗留问题);
2.非艺术类考生报名时间为2025年11月11日-14日(17日处理遗留问题)。
工作时间:上午8:30-11:30,下午14:30-17:00
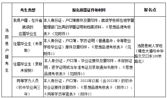
四、报名地点及手续材料:

提醒:上述材料均需准备原件和复印件,考生将所有材料放置到一个纸质档案袋中带到现场审核,其中身份证正反面,户口本户主页、家长页、考生本人页需复印到一张纸上,其他证明材料可以单独复印!
五、思想政治品德考核
考生所在学校或单位应对考生的政治态度、思想品德作出全面鉴定,并对其真实性负责。无就读学校或工作单位的考生原则上由所属的乡镇、街道办事处鉴定。鉴定内容应完整、准确地反映在考生报名登记表中。
考生有下列情形之一且未能提供对错误的认识及改正错误的现实表现等证明材料的,应认定为思想政治品德考核不合格:
(1)有反对宪法所确定的基本原则的言行或参加邪教组织,情节严重的;
(2)触犯刑法、治安管理处罚法,受到刑事处罚或治安管理处罚且情节严重、性质恶劣,尚在处罚期内的。
六、考试科目与报考类别
报名时,所有考生均须确定选考科目。艺术、体育类专业考生(艺术和体育不能同时兼报)还须分别选报艺术类专业科类和体育类专业报考类型。艺术、体育类考生专业考试合格,方可参加艺术、体育类专业录取;艺术、体育类考生均可凭文化成绩参加普通类专业录取。
(一)文化考试
我省普通高等学校招生考试实行“3+1+2”模式,包括普通高等学校招生全国统一考试(以下简称全国统考)科目和普通高中学业水平选择性考试(以下简称选择性考试)科目。“3”为全国统考科目,包括语文、数学、外语(英语、俄语、日语、法语、德语、西班牙语任选一门)3门,不再分文理科,外语科目考试含笔试和听力两个部分;“1”为选择性考试首选科目,包括物理和历史2门,考生任选1门;“2”为选择性考试再选科目,包括思想政治、地理、化学、生物学4门,考生任选2门。
(二)艺术类专业
我省艺术类专业招生分为美术与设计、音乐、舞蹈、书法、表(导)演、播音与主持、戏曲类7个科类;其中戏曲类实行省际联考,具体按照教育部相关规定执行,其余6个科类均须参加我省统一组织的艺术类专业省统考。
音乐类分为音乐表演类(分声乐、器乐方向,考生任选其一)和音乐教育类(分主项和副项),考生可以兼报。兼报音乐表演类和音乐教育类的,考生音乐表演的专业方向须与音乐教育类的主项一致。舞蹈类分为中国舞、芭蕾舞、国际标准舞、现代舞、流行舞,考生任选一种报考。表(导)演类分为戏剧影视表演方向、服装表演方向、戏剧影视导演方向,考生可以兼报不同方向。
美术与设计类、书法类、音乐类、表(导)演类戏剧影视导演方向,因省统考笔试时间相同,考生只能选报其中一类,不得兼报;在报名考试时,这四类中任意一类均可与其余艺术类兼报,其余艺术类之间也可兼报。
详细规定以我省艺术类专业考试招生相关文件为准。
(三)体育类专业
体育类专业包括高校体育教育、社会体育指导与管理、休闲体育等专业(以下简称高考体育类),运动训练、武术与民族传统体育专业单独招生(以下简称体育单招),符合条件的考生可以兼报。
高考体育类考生须参加我省统一组织的体育类专业省统考。
报考体育单招、高水平运动队的考生还须按照教育部、国家体育总局相关规定参加相关项目专业测试或文化考试。
详细规定以我省体育类专业考试招生相关文件为准。
七、报名工作程序(报名工作简要流程见附件3)
(一)生成分发报名序号
往届生等社会考生,户籍所在地直属报名点审核考生身份证、户口簿、学历证明(普通高中、中等职业学校毕业证或同等学力证明)等报名材料确认无误后,根据考生拟报考类型等生成相应的报名序号并发放给考生本人。
(二)网上信息采集
考生须按规定时间登录河南省教育考试院网站(https://www.haeea.cn),进入“河南省普通高校招生考生服务平台”,认真阅读报名要求、考生诚信承诺书,使用本人报名序号和密码注册账号后登录报名系统,按要求如实填写基本信息,并对所填信息的真实性、准确性负责。考生网上信息填报操作流程详见“河南省普通高校招生考生服务平台”的普通高校招生网上报名使用手册。
凡未按规定要求进行网上信息采集或信息误填、漏填或填报虚假信息而影响考试或录取的,后果由考生本人承担。
(三)现场信息采集(采集要求见附件4)
县(市、区)招生考试机构根据本地实际情况及时组织考生进行报名信息现场采集工作。
现场信息采集时,考生须向所在报名点交验报名所需证件和材料,县(市、区)招生考试机构组织人员逐一审核确认合格后,现场照相、采集指纹和身份证件信息(信息采集办法按照有关文件执行)。
(四)报名信息确认
信息采集完成后,县(市、区)招生考试机构打印通过审核的考生报名登记表,并由考生本人现场履行签字确认手续,同时签订《河南省2026年普通高校招生考生诚信承诺书》,不得由他人代签。
(五)其他相关事项
1.网上报名信息采集完成后,符合照顾政策的考生、申报重点高校招生专项计划的国家专项计划和地方专项计划报考资格(高校专项另网申报)的考生,还须登录“河南省普通高校招生考生服务平台”,进入“资格条件申报”页面进行申报。同时符合多项条件的,可多项分别申请。申报开始与截止时间与网上报名时间一致。未按要求在规定时间内进行网上“资格条件申报”的考生,无法进行资格审核,将不能取得相应的资格。
2.残疾人考生须提供中华人民共和国第二代或第三代残疾人证,并在“资格条件申报”页面填写残疾人证件号。
3.每名考生只能有一个考生号,如考生兼报不同招生类型,须在报名信息栏兼报选项框中选择相应的类别。参加职教师资提前单招报名的,须是我省技工学校应届毕业生。盲聋哑残疾考生报考盲聋哑残疾人提前单独招生的,须持有中华人民共和国第二代或第三代残疾人证,报名序号与普通高招、对口招生相区分。
八、政策性照顾对象考生资格申报与审核办法
(一)、申报要求
资格条件申报开始与截止时间与网上报名时间一致。申请享受照顾政策考生须登录“河南省普通高校招生考生服务平台”,进入“资格条件申报”页面,选择相应项目申请。同时符合多项条件的,可多项分别申请。
网上资格条件申报完成后,应按照要求向报考所在地县(市、区)招生考试机构提交相关证明材料。
(二)、申报条件及所需证明材料
1.烈士子女:具有批准权限的烈士评定(批准)机关的批复文件或《烈士光荣证》等烈士证明书,户籍所在地县级退役军人事务部门出具的证明。
2.在服役期间荣立二等功以上或被战区(原大军区)以上单位授予荣誉称号的退役军人:立功受奖证书、退役军人证件和户籍所在地县级退役军人事务部门出具的证明。
3.自主就业的退役士兵:退役士兵证件和户籍所在地县级退役军人事务部门出具的证明。
4.归侨、归侨子女、华侨子女、侨眷:省委统战部侨务部门出具的《河南省归侨侨眷证明信》。
5.台湾省籍考生:省人民政府台湾事务办公室出具的证明和相应的户籍证明。
6.退出部队现役的考生:退役军人证件和户籍所在地县级退役军人事务部门出具的证明。如属于“自主就业的退役士兵”则按第3项申请。
7.因公牺牲军人的子女:《革命军人因公牺牲证明书》和户籍所在地县级退役军人事务部门的证明。
8.一至四级残疾军人的子女:《中华人民共和国残疾军人证》和户籍所在地县级退役军人事务部门的证明。
9.平时荣获二等功或者战时荣获三等功以上奖励的军人的子女,驻国家确定的三类以上艰苦边远地区和西藏自治区,解放军总部划定的二类以上岛屿工作累计满20年军人的子女,在国家确定的四类以上艰苦边远地区或者解放军总部划定的特类岛屿工作累计满10年军人的子女,在飞或停飞不满一年或达到飞行最高年限空勤军人的子女,从事舰艇工作满20年军人的子女,在航天和涉核岗位工作累计满15年军人的子女:部队师以上政治机关的证明及现役军人证件。
10.残疾人民警察,公安烈士、公安英模和因公牺牲、一级至四级因公伤残公安民警子女:省公安厅出具的证明。
11.农村户口的独生子女:村委会出具的证明。
12.5A级青年志愿者:经共青团中央青年志愿者守信联合激励系统认定。
(三)、审核程序
1.考生进行网上“资格条件申报”后,应届毕业生将所需相关证明材料原件及复印件交学籍所在学校,班主任、校长审核并在复印件上签字,加盖学校公章,证件原件和签字盖章的复印件一并交县(市、区)招生考试机构审核;非应届毕业生将相关材料交报名所在地的县(市、区)招生考试机构审核。
2.政策性照顾对象中的1-6项,县(市、区)招生考试机构审核无误后,招生考试机构主要负责人在复印件上签字并加盖公章,连同原件一同报所属省辖市招生考试机构复核无误后,由省辖市、济源示范区招生考试机构主要负责人签字并加盖公章后上报省教育考试院。审核后原件退回,留存相关材料复印件存档备查,确保精准确认照顾对象资格。
3.政策性照顾对象中的7-12项,县(市、区)招生考试机构审核无误后,将其复印件留存,原件退回考生。
政策性照顾对象考生资格经省教育考试院审核通过后,在河南省教育考试院网站公示,公示期满无异议的,予以认可。
九、收费标准
根据河南省物价局、财政厅、教育委员会《关于调整我省学校招生报名考试收费标准的通知》(豫价费字〔2000〕145号、豫财预外字〔2000〕21号、豫教财字〔2000〕59号)及河南省人民政府《关于公布取消停止征收和调整有关收费项目的通知》(豫政〔2008〕52号)文件规定的收费标准,报名考试费99元/人(具体明细:报名费15元/人;电子信息采集费12元/人;考务费12元/人/科,按6科考试合计为72元/人)。除上述费用外,报考体育教育、社会体育指导与管理、休闲体育等专业的考生,收取体育专业加试考务费,50元/人;报考艺术类专业的考生,按报名科类(方向)收取艺术专业加试考务费,100元/人/科类(方向)。
考生报名考试费统一通过考生服务平台及其管理系统网上支付上缴省教育考试院。各地要严格按文件规定的标准收费,不得多收费、乱收费或搭车收费。
十、体检安排
1.体检地点:汤阴县人民医院体检中心。
2.体检费用:40元/人(体检时人民医院缴费)
3.体检时间另行通知。
县招办联系电话:0372-6210332




一、报名对象
我县户籍的所有参加2026年普通高校招生统一考试以及参加普通高校单独组织考试及单独录取的保送生、高职单招、职教师资单招、盲聋哑残疾生单招、消防救援单招、运动训练、武术与民族传统体育专业单招等类型的社会考生,均须在规定时间内参加全省统一组织的报名(在我县高中复读的考生均在复读学校报名)。
二、报名条件
(一)下列人员可以在我县申请报名
1.遵守中华人民共和国宪法和法律;
2.高级中等教育学校非应届毕业或具有同等学力;
3.身体状况符合相关要求。
(二)下列人员不得在我县申请报名
1.具有普通高等学历教育资格的高校在校生,或已被普通高校录取并保留入学资格的学生。
2.高级中等教育学校非应届毕业的在校生(经核准的少年班等经教育部批准的拔尖创新人才招生类型考生除外)。
3.在高级中等教育阶段非应届毕业年份以弄虚作假手段报名并违规参加普通高校招生考试(包括全国统考、省级统考和高校单独组织的招生考试,以下简称“高考”)的应届毕业生。
4.因违反国家教育考试规定,被给予暂停参加高考处理且在停考期内的人员。
5.因触犯刑法受到刑事处罚、尚在处罚期内的。其中,未成年人按相关法律规定执行。
6.不符合我省普通高招报名条件的其他人员。
高考报名后至开考前,如发现考生有上述不符合报考条件的情况,按相关规定取消其高考报名资格。
三、报名时间
1.艺术类考生报名时间为2025年10月31日(11月3日处理遗留问题);
2.非艺术类考生报名时间为2025年11月11日-14日(17日处理遗留问题)。
工作时间:上午8:30-11:30,下午14:30-17:00
四、报名地点及手续材料:

提醒:上述材料均需准备原件和复印件,考生将所有材料放置到一个纸质档案袋中带到现场审核,其中身份证正反面,户口本户主页、家长页、考生本人页需复印到一张纸上,其他证明材料可以单独复印!
五、思想政治品德考核
考生所在学校或单位应对考生的政治态度、思想品德作出全面鉴定,并对其真实性负责。无就读学校或工作单位的考生原则上由所属的乡镇、街道办事处鉴定。鉴定内容应完整、准确地反映在考生报名登记表中。
考生有下列情形之一且未能提供对错误的认识及改正错误的现实表现等证明材料的,应认定为思想政治品德考核不合格:
(1)有反对宪法所确定的基本原则的言行或参加邪教组织,情节严重的;
(2)触犯刑法、治安管理处罚法,受到刑事处罚或治安管理处罚且情节严重、性质恶劣,尚在处罚期内的。
六、考试科目与报考类别
报名时,所有考生均须确定选考科目。艺术、体育类专业考生(艺术和体育不能同时兼报)还须分别选报艺术类专业科类和体育类专业报考类型。艺术、体育类考生专业考试合格,方可参加艺术、体育类专业录取;艺术、体育类考生均可凭文化成绩参加普通类专业录取。
(一)文化考试
我省普通高等学校招生考试实行“3+1+2”模式,包括普通高等学校招生全国统一考试(以下简称全国统考)科目和普通高中学业水平选择性考试(以下简称选择性考试)科目。“3”为全国统考科目,包括语文、数学、外语(英语、俄语、日语、法语、德语、西班牙语任选一门)3门,不再分文理科,外语科目考试含笔试和听力两个部分;“1”为选择性考试首选科目,包括物理和历史2门,考生任选1门;“2”为选择性考试再选科目,包括思想政治、地理、化学、生物学4门,考生任选2门。
(二)艺术类专业
我省艺术类专业招生分为美术与设计、音乐、舞蹈、书法、表(导)演、播音与主持、戏曲类7个科类;其中戏曲类实行省际联考,具体按照教育部相关规定执行,其余6个科类均须参加我省统一组织的艺术类专业省统考。
音乐类分为音乐表演类(分声乐、器乐方向,考生任选其一)和音乐教育类(分主项和副项),考生可以兼报。兼报音乐表演类和音乐教育类的,考生音乐表演的专业方向须与音乐教育类的主项一致。舞蹈类分为中国舞、芭蕾舞、国际标准舞、现代舞、流行舞,考生任选一种报考。表(导)演类分为戏剧影视表演方向、服装表演方向、戏剧影视导演方向,考生可以兼报不同方向。
美术与设计类、书法类、音乐类、表(导)演类戏剧影视导演方向,因省统考笔试时间相同,考生只能选报其中一类,不得兼报;在报名考试时,这四类中任意一类均可与其余艺术类兼报,其余艺术类之间也可兼报。
详细规定以我省艺术类专业考试招生相关文件为准。
(三)体育类专业
体育类专业包括高校体育教育、社会体育指导与管理、休闲体育等专业(以下简称高考体育类),运动训练、武术与民族传统体育专业单独招生(以下简称体育单招),符合条件的考生可以兼报。
高考体育类考生须参加我省统一组织的体育类专业省统考。
报考体育单招、高水平运动队的考生还须按照教育部、国家体育总局相关规定参加相关项目专业测试或文化考试。
详细规定以我省体育类专业考试招生相关文件为准。
七、报名工作程序(报名工作简要流程见附件3)
(一)生成分发报名序号
往届生等社会考生,户籍所在地直属报名点审核考生身份证、户口簿、学历证明(普通高中、中等职业学校毕业证或同等学力证明)等报名材料确认无误后,根据考生拟报考类型等生成相应的报名序号并发放给考生本人。
(二)网上信息采集
考生须按规定时间登录河南省教育考试院网站(https://www.haeea.cn),进入“河南省普通高校招生考生服务平台”,认真阅读报名要求、考生诚信承诺书,使用本人报名序号和密码注册账号后登录报名系统,按要求如实填写基本信息,并对所填信息的真实性、准确性负责。考生网上信息填报操作流程详见“河南省普通高校招生考生服务平台”的普通高校招生网上报名使用手册。
凡未按规定要求进行网上信息采集或信息误填、漏填或填报虚假信息而影响考试或录取的,后果由考生本人承担。
(三)现场信息采集(采集要求见附件4)
县(市、区)招生考试机构根据本地实际情况及时组织考生进行报名信息现场采集工作。
现场信息采集时,考生须向所在报名点交验报名所需证件和材料,县(市、区)招生考试机构组织人员逐一审核确认合格后,现场照相、采集指纹和身份证件信息(信息采集办法按照有关文件执行)。
(四)报名信息确认
信息采集完成后,县(市、区)招生考试机构打印通过审核的考生报名登记表,并由考生本人现场履行签字确认手续,同时签订《河南省2026年普通高校招生考生诚信承诺书》,不得由他人代签。
(五)其他相关事项
1.网上报名信息采集完成后,符合照顾政策的考生、申报重点高校招生专项计划的国家专项计划和地方专项计划报考资格(高校专项另网申报)的考生,还须登录“河南省普通高校招生考生服务平台”,进入“资格条件申报”页面进行申报。同时符合多项条件的,可多项分别申请。申报开始与截止时间与网上报名时间一致。未按要求在规定时间内进行网上“资格条件申报”的考生,无法进行资格审核,将不能取得相应的资格。
2.残疾人考生须提供中华人民共和国第二代或第三代残疾人证,并在“资格条件申报”页面填写残疾人证件号。
3.每名考生只能有一个考生号,如考生兼报不同招生类型,须在报名信息栏兼报选项框中选择相应的类别。参加职教师资提前单招报名的,须是我省技工学校应届毕业生。盲聋哑残疾考生报考盲聋哑残疾人提前单独招生的,须持有中华人民共和国第二代或第三代残疾人证,报名序号与普通高招、对口招生相区分。
八、政策性照顾对象考生资格申报与审核办法
(一)、申报要求
资格条件申报开始与截止时间与网上报名时间一致。申请享受照顾政策考生须登录“河南省普通高校招生考生服务平台”,进入“资格条件申报”页面,选择相应项目申请。同时符合多项条件的,可多项分别申请。
网上资格条件申报完成后,应按照要求向报考所在地县(市、区)招生考试机构提交相关证明材料。
(二)、申报条件及所需证明材料
1.烈士子女:具有批准权限的烈士评定(批准)机关的批复文件或《烈士光荣证》等烈士证明书,户籍所在地县级退役军人事务部门出具的证明。
2.在服役期间荣立二等功以上或被战区(原大军区)以上单位授予荣誉称号的退役军人:立功受奖证书、退役军人证件和户籍所在地县级退役军人事务部门出具的证明。
3.自主就业的退役士兵:退役士兵证件和户籍所在地县级退役军人事务部门出具的证明。
4.归侨、归侨子女、华侨子女、侨眷:省委统战部侨务部门出具的《河南省归侨侨眷证明信》。
5.台湾省籍考生:省人民政府台湾事务办公室出具的证明和相应的户籍证明。
6.退出部队现役的考生:退役军人证件和户籍所在地县级退役军人事务部门出具的证明。如属于“自主就业的退役士兵”则按第3项申请。
7.因公牺牲军人的子女:《革命军人因公牺牲证明书》和户籍所在地县级退役军人事务部门的证明。
8.一至四级残疾军人的子女:《中华人民共和国残疾军人证》和户籍所在地县级退役军人事务部门的证明。
9.平时荣获二等功或者战时荣获三等功以上奖励的军人的子女,驻国家确定的三类以上艰苦边远地区和西藏自治区,解放军总部划定的二类以上岛屿工作累计满20年军人的子女,在国家确定的四类以上艰苦边远地区或者解放军总部划定的特类岛屿工作累计满10年军人的子女,在飞或停飞不满一年或达到飞行最高年限空勤军人的子女,从事舰艇工作满20年军人的子女,在航天和涉核岗位工作累计满15年军人的子女:部队师以上政治机关的证明及现役军人证件。
10.残疾人民警察,公安烈士、公安英模和因公牺牲、一级至四级因公伤残公安民警子女:省公安厅出具的证明。
11.农村户口的独生子女:村委会出具的证明。
12.5A级青年志愿者:经共青团中央青年志愿者守信联合激励系统认定。
(三)、审核程序
1.考生进行网上“资格条件申报”后,应届毕业生将所需相关证明材料原件及复印件交学籍所在学校,班主任、校长审核并在复印件上签字,加盖学校公章,证件原件和签字盖章的复印件一并交县(市、区)招生考试机构审核;非应届毕业生将相关材料交报名所在地的县(市、区)招生考试机构审核。
2.政策性照顾对象中的1-6项,县(市、区)招生考试机构审核无误后,招生考试机构主要负责人在复印件上签字并加盖公章,连同原件一同报所属省辖市招生考试机构复核无误后,由省辖市、济源示范区招生考试机构主要负责人签字并加盖公章后上报省教育考试院。审核后原件退回,留存相关材料复印件存档备查,确保精准确认照顾对象资格。
3.政策性照顾对象中的7-12项,县(市、区)招生考试机构审核无误后,将其复印件留存,原件退回考生。
政策性照顾对象考生资格经省教育考试院审核通过后,在河南省教育考试院网站公示,公示期满无异议的,予以认可。
九、收费标准
根据河南省物价局、财政厅、教育委员会《关于调整我省学校招生报名考试收费标准的通知》(豫价费字〔2000〕145号、豫财预外字〔2000〕21号、豫教财字〔2000〕59号)及河南省人民政府《关于公布取消停止征收和调整有关收费项目的通知》(豫政〔2008〕52号)文件规定的收费标准,报名考试费99元/人(具体明细:报名费15元/人;电子信息采集费12元/人;考务费12元/人/科,按6科考试合计为72元/人)。除上述费用外,报考体育教育、社会体育指导与管理、休闲体育等专业的考生,收取体育专业加试考务费,50元/人;报考艺术类专业的考生,按报名科类(方向)收取艺术专业加试考务费,100元/人/科类(方向)。
考生报名考试费统一通过考生服务平台及其管理系统网上支付上缴省教育考试院。各地要严格按文件规定的标准收费,不得多收费、乱收费或搭车收费。
十、体检安排
1.体检地点:汤阴县人民医院体检中心。
2.体检费用:40元/人(体检时人民医院缴费)
3.体检时间另行通知。
县招办联系电话:0372-6210332



