当前位置:
首页
>
普通招生
一图看懂自主招生与综合评价招考政策的区别
2019-03-28 17:31:18
来源:自主招生在线
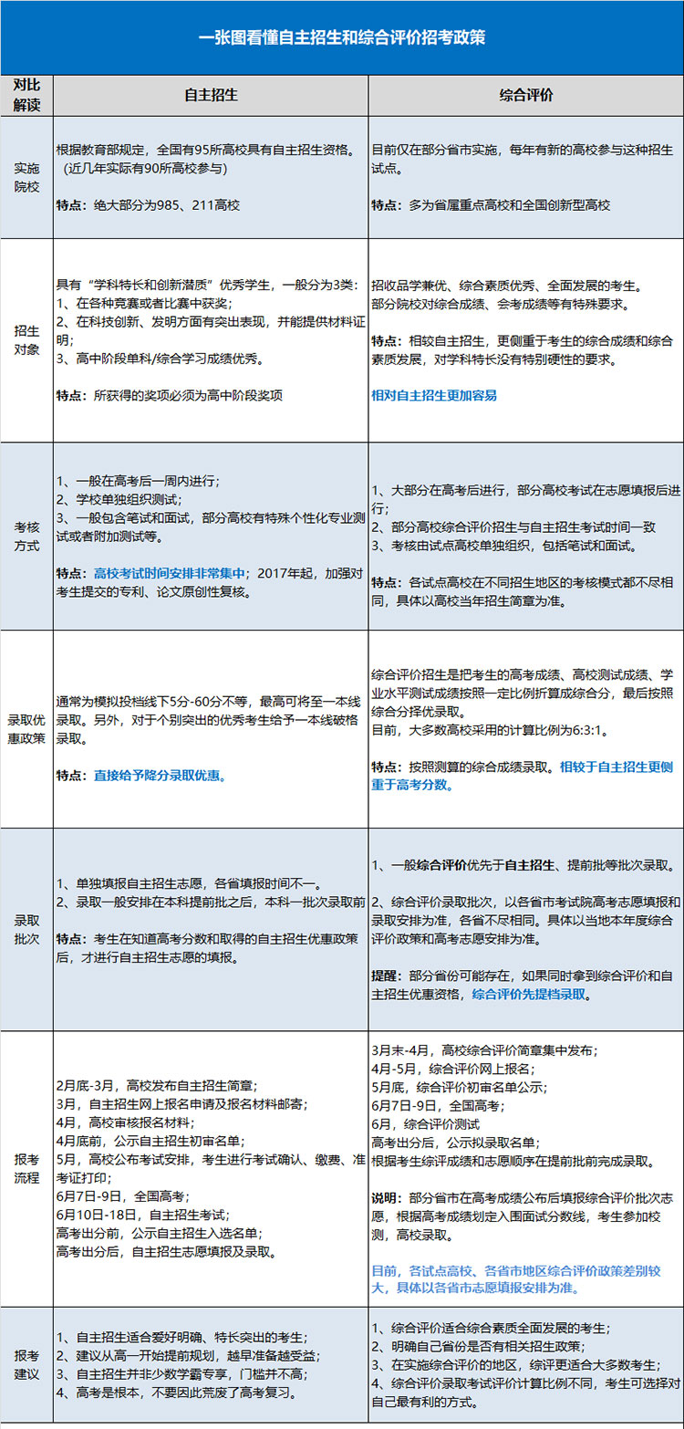
综合评价与自主招生都是高校选拔优秀人才和学生选择优质名校的途径。因其招生流程非常相似,导致众多家长和考生无法区分两者之间的区别。
下面用一张图为您梳理自主招生与综合评价招生考试政策。
相关阅读
四川外国语大学2023年本科保送生招生简章
2023-01-30
四川外国语大学2023年本科保送生招生简章
2023-01-30
2022年河南省高招直播:河南大学
2022-06-08
2022年河南省高招直播:河南大学
2022-06-08
2022年河南省高招直播:河南师范大学
2022-06-08
首页
>
普通招生
一图看懂自主招生与综合评价招考政策的区别
来源:自主招生在线
2019-03-28 17:31:18
综合评价与自主招生都是高校选拔优秀人才和学生选择优质名校的途径。因其招生流程非常相似,导致众多家长和考生无法区分两者之间的区别。
下面用一张图为您梳理自主招生与综合评价招生考试政策。
相关阅读
四川外国语大学2023年本科保送生招生简章
四川外国语大学2023年本科保送生招生简章
2022年河南省高招直播:河南大学
2022年河南省高招直播:河南大学
2022年河南省高招直播:河南师范大学