近日,随着武汉大学、哈尔滨工业大学、中国政法大学等高校自主招生简章的公布,2019年高校自主招生大幕正式拉开。那么与往年相比,今年的自主招生又有哪些新的特点和变化。
自主招生计划大幅缩减
根据教育部发布的做好2019年高校自主招生工作的通知要求,2019年自主招生将严格控制招生规模,适度压缩招生名额。
根据19日前已经公布自主招生简章的高校统计,除了北京林业大学自主招生计划数和去年保持一致外,其余学校招生计划数均有所减少,其中武汉大学自主招生计划人数缩减最大,为158人。

(注:招生计划数均为上限人数)
宁缺毋滥,是高校自主招生总的原则。据2018年自主招生录取情况统计显示,2018年在公开招生人数信息的79所高校中,未完成招生计划的学校达76所,总缺额也超过5200多名。今年高校自主招生除了在录取人数上适度压缩外,参加考核和具备入选资格的考生人数也会进行合理确定。
报名门槛大幅提高
根据2019高校自主招生“十严格”要求,今年将严格自主招生报名条件,不简单以论文、专利、中介机构举办的竞赛(活动)等作为报考条件和初审通过依据。根据已公布简章的高校自主招生报名条件显示,高校自主招生报名条件越来越向五大学科竞赛省级赛区一等奖以上集中,同时部分高校的简章明确要求只限有奥赛奖项的学生报考。
而对比往年报名条件,则在竞赛方面的要求稍微宽松。如中国地质大学2018年自主招生获得学科竞赛省级三等奖即可申请,此外,除了竞赛,高中阶段学习优秀也可以申请参加自主招生。
高校历年自主招生报名条件对比

录取优惠幅度降低
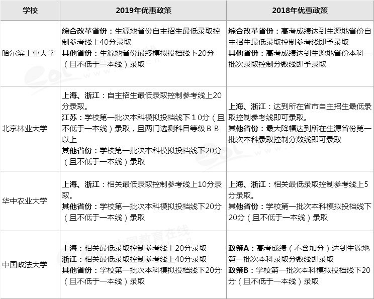
往年针对自主招生,优秀的考生可获得降至一本线的录取优惠,特别优秀的考生,甚至可在一本线下破格录取。不过今年自主招生录取政策有了新变化。通过已公布简章的高校历年自主招生录取优惠政策对比显示,2019年高校录取优惠政策有收紧趋势,像降至一本线录取的优惠政策在已公布简章的几所高校中均未出现。
高校历年自主招生优惠政策对比

体育测试受到高校重视
清华大学自主招生向来重视学生体质测试,并给予适当优惠,在其2018年自主招生中,对于获得自主认定优惠的学生,体质测试成绩优秀者,还给予额外的5分降分。而今年自主招生越来越多的高校开始重视学生体育测试,并直接将体育课目测试纳入自主招生复试考核当中,测试形式由原来的笔试+面试变成了笔试+面试+体育科目测试。
从公布简章的几所高校来看,体测已然成为必须。
武汉大学明确:测试不合格者即失去参加专业能力测试资格
中南财经政法大学明确考核形式为:形式体质测试+面试,体测不合格者不得参加面试考核。
哈尔滨工业大学明确考核形式为:体测+面试,两项均合格者方可录取。
哈尔滨工程大学明确考核形式为:笔试+面试+体测
华中农业大学明确考核形式为:笔试+面试+体质测试。
近日,随着武汉大学、哈尔滨工业大学、中国政法大学等高校自主招生简章的公布,2019年高校自主招生大幕正式拉开。那么与往年相比,今年的自主招生又有哪些新的特点和变化。
自主招生计划大幅缩减
根据教育部发布的做好2019年高校自主招生工作的通知要求,2019年自主招生将严格控制招生规模,适度压缩招生名额。
根据19日前已经公布自主招生简章的高校统计,除了北京林业大学自主招生计划数和去年保持一致外,其余学校招生计划数均有所减少,其中武汉大学自主招生计划人数缩减最大,为158人。

(注:招生计划数均为上限人数)
宁缺毋滥,是高校自主招生总的原则。据2018年自主招生录取情况统计显示,2018年在公开招生人数信息的79所高校中,未完成招生计划的学校达76所,总缺额也超过5200多名。今年高校自主招生除了在录取人数上适度压缩外,参加考核和具备入选资格的考生人数也会进行合理确定。
报名门槛大幅提高
根据2019高校自主招生“十严格”要求,今年将严格自主招生报名条件,不简单以论文、专利、中介机构举办的竞赛(活动)等作为报考条件和初审通过依据。根据已公布简章的高校自主招生报名条件显示,高校自主招生报名条件越来越向五大学科竞赛省级赛区一等奖以上集中,同时部分高校的简章明确要求只限有奥赛奖项的学生报考。
而对比往年报名条件,则在竞赛方面的要求稍微宽松。如中国地质大学2018年自主招生获得学科竞赛省级三等奖即可申请,此外,除了竞赛,高中阶段学习优秀也可以申请参加自主招生。
高校历年自主招生报名条件对比

录取优惠幅度降低
往年针对自主招生,优秀的考生可获得降至一本线的录取优惠,特别优秀的考生,甚至可在一本线下破格录取。不过今年自主招生录取政策有了新变化。通过已公布简章的高校历年自主招生录取优惠政策对比显示,2019年高校录取优惠政策有收紧趋势,像降至一本线录取的优惠政策在已公布简章的几所高校中均未出现。
高校历年自主招生优惠政策对比

体育测试受到高校重视
清华大学自主招生向来重视学生体质测试,并给予适当优惠,在其2018年自主招生中,对于获得自主认定优惠的学生,体质测试成绩优秀者,还给予额外的5分降分。而今年自主招生越来越多的高校开始重视学生体育测试,并直接将体育课目测试纳入自主招生复试考核当中,测试形式由原来的笔试+面试变成了笔试+面试+体育科目测试。
从公布简章的几所高校来看,体测已然成为必须。
武汉大学明确:测试不合格者即失去参加专业能力测试资格
中南财经政法大学明确考核形式为:形式体质测试+面试,体测不合格者不得参加面试考核。
哈尔滨工业大学明确考核形式为:体测+面试,两项均合格者方可录取。
哈尔滨工程大学明确考核形式为:笔试+面试+体测
华中农业大学明确考核形式为:笔试+面试+体质测试。