截止2019年3月18日,武汉大学、哈尔滨工业大学、哈尔滨工程大学、中南财经政法大学、华中农业大学等五所高校相继公布2019年自主招生简章。对比2018年、2019年四所高校自主招生简章会发现,2019年自主招生申请“寒冬将至”。
一、招生计划严重限缩
通过公布简章的几所高校对比,会发现目前四所院校的招生计划明显缩水。详细对比见下图:

预测,其所高校的自主招生招生人数也有有所减少。毕竟在教育部发布的《关于做好2019年高校自主招生工作的通知》中,明确要求高校要“严格控制招生规模。高校要在上一年录取人数基础上适度压缩招生名额”。
二、报名条件大幅抬高
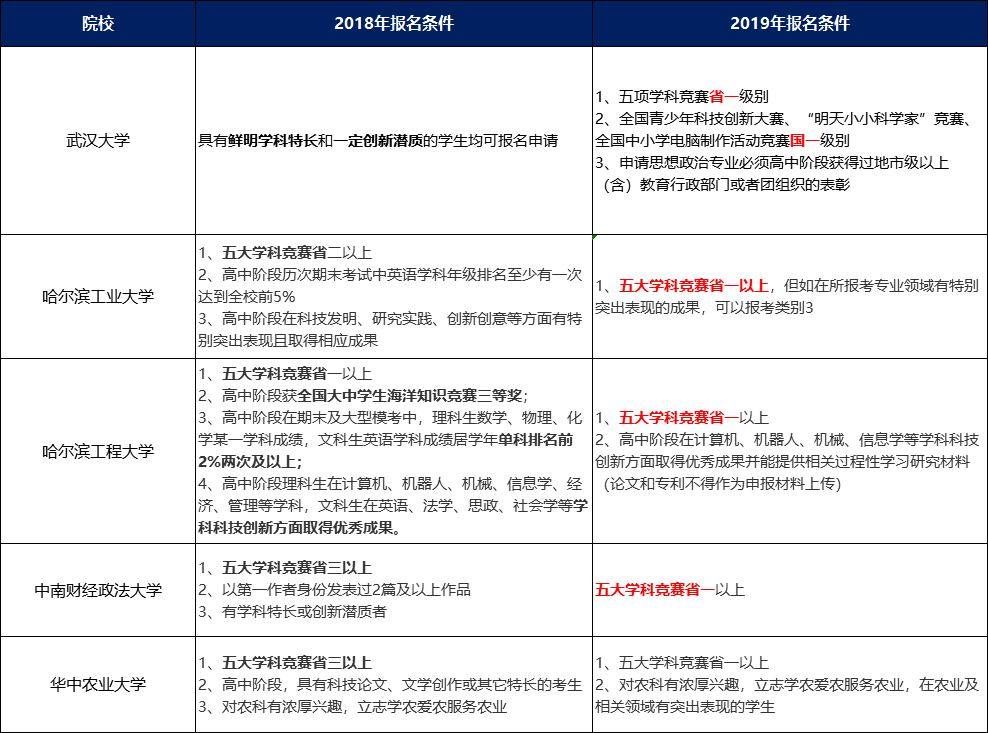
已公布自招简章的五所高校均明确:五大学科竞赛省级一等奖及以上方可申请该校自主招生。

三、专利、论文要凉凉
从公布的简章来看,2019年武汉大学、哈尔滨工业大学、哈尔滨工程大学、中南财经政法大学等院校均明确表示:论文和专业不得作为申报材料上传系统。论文、专业2019年彻底凉凉。
但是对于有成绩却无足够硬核奖项的考生,部分院校也是有一定考虑的余地:
比如哈尔滨工程大学明确:高中阶段在计算机、机器人、机械、信息学等学科科技创新方面取得优秀成果并能提供相关过程性学习研究材料(论文和专利不得作为申报材料上传)者也可以申请该校。
比如华中农业大学明确:对农科有浓厚兴趣,立志学农爱农服务农业,在农业及相关领域有突出表现的学生。
对此,可以以详实的文字材料作为申请条件进行申请。
四、优惠幅度大幅缩减
从公布简章的几所高校来看,优惠幅度比较整齐划一,最大优惠幅度均在模拟投档线下20分。

五、体测成为标配
从公布简章的几所高校来看,体测已然成为必须。
武汉大学明确:测试不合格者即失去参加专业能力测试资格
中南财经政法大学明确考核形式为:形式体质测试+面试,体测不合格者不得参加面试考核。
哈尔滨工业大学明确考核形式为:体测+面试,两项均合格者方可录取。
哈尔滨工程大学明确考核形式为:笔试+面试+体测
华中农业大学明确考核形式为:笔试+面试+体质测试。
截止2019年3月18日,武汉大学、哈尔滨工业大学、哈尔滨工程大学、中南财经政法大学、华中农业大学等五所高校相继公布2019年自主招生简章。对比2018年、2019年四所高校自主招生简章会发现,2019年自主招生申请“寒冬将至”。
一、招生计划严重限缩
通过公布简章的几所高校对比,会发现目前四所院校的招生计划明显缩水。详细对比见下图:

预测,其所高校的自主招生招生人数也有有所减少。毕竟在教育部发布的《关于做好2019年高校自主招生工作的通知》中,明确要求高校要“严格控制招生规模。高校要在上一年录取人数基础上适度压缩招生名额”。
二、报名条件大幅抬高
已公布自招简章的五所高校均明确:五大学科竞赛省级一等奖及以上方可申请该校自主招生。

三、专利、论文要凉凉
从公布的简章来看,2019年武汉大学、哈尔滨工业大学、哈尔滨工程大学、中南财经政法大学等院校均明确表示:论文和专业不得作为申报材料上传系统。论文、专业2019年彻底凉凉。
但是对于有成绩却无足够硬核奖项的考生,部分院校也是有一定考虑的余地:
比如哈尔滨工程大学明确:高中阶段在计算机、机器人、机械、信息学等学科科技创新方面取得优秀成果并能提供相关过程性学习研究材料(论文和专利不得作为申报材料上传)者也可以申请该校。
比如华中农业大学明确:对农科有浓厚兴趣,立志学农爱农服务农业,在农业及相关领域有突出表现的学生。
对此,可以以详实的文字材料作为申请条件进行申请。
四、优惠幅度大幅缩减
从公布简章的几所高校来看,优惠幅度比较整齐划一,最大优惠幅度均在模拟投档线下20分。

五、体测成为标配
从公布简章的几所高校来看,体测已然成为必须。
武汉大学明确:测试不合格者即失去参加专业能力测试资格
中南财经政法大学明确考核形式为:形式体质测试+面试,体测不合格者不得参加面试考核。
哈尔滨工业大学明确考核形式为:体测+面试,两项均合格者方可录取。
哈尔滨工程大学明确考核形式为:笔试+面试+体测
华中农业大学明确考核形式为:笔试+面试+体质测试。