当前位置: 首页 > 普通招生
中南财经政法大学2018年自主招生简章
2018-04-02 12:01:32 来源:中南财经政法大学
  根据《教育部关于进一步完善和规范高校自主招生试点工作的意见》(教学〔2014〕18号)以及《教育部关于进一步加强高校自主招生信息公开和监督管理工作的意见》(教学〔2016〕5号)等文件要求,结合学校的人才培养目标和办学实际,2018年我校继续开展自主招生工作,选拔具有学科特长和创新潜质的人才,特制定本招生简章。
 
  一、招生专业(类)与计划
 
  自主招生计划不超过总计划的5%,我校2018年自主招生计划为228名,分3类共16个专业(类)招生。具体情况如下:
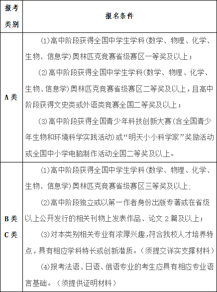
  二、报名条件
 
  符合2018年全国普通高等学校招生考试报名资格,具有学科特长和创新潜质且符合各类条件之一的优秀高中毕业生,均可报名。
  三、报名时间与报名办法
 
  (一)报名时间:
 
  2018年3月30日至4月13日
 
  (二)报名办法:
 
  1.登录全国试点高校自主招生报名系统(https://gaokao.chsi.com.cn/)(以下简称报名系统),按网上要求注册并完整填报各项基本信息,在志愿管理界面志愿学校中选报中南财经政法大学,并按我校要求填写完善报名资料。
 
  2.上传下列报名材料扫描件,上传完成后务必点击完成上传,确认无误后提交。
 
  (1)2018年普通自主招生申请表。通过报名系统用A4纸打印,贴近期一寸免冠登记照并签字、盖章。
 
  (2)自荐信。不超过1000字,内容包括自身成长经历及体会、个性特长及取得的成果、主要社会实践活动以及进入高校的规划。
 
  (3)身份证复印件。农村考生须提供户口本的户主及考生本人所在页的复印件。
 
  (4)有关获奖证书复印件、公开发表作品复印件及其它相关证明材料。
 
  (5)高中阶段课程修习情况和相关成绩、学业水平考试成绩、社会公益活动情况、获奖证书证明以及其他反映学生综合素质发展情况的写实性材料(此材料由考生所在中学(单位)或原毕业中学提供)。
 
  3.以上报名材料按照以上顺序装订成册并于2018年4月13日前(以邮戳为准)以特
 
  快专递(建议使用EMS较为安全)形式寄到中南财经政法大学招生办公室(地址详见联系
 
  方式)。信封上务必注明“自主招生报名材料A类、B类或C类”。
 
  (三)报名要求
 
  1.必须按规定的报名时间和要求完成网报和纸质材料寄送。未按报名系统要求完成报名流程、报名材料不全、只网报未提供书面材料或逾期(以邮局寄出邮戳为准)未提交报名材料者视为自愿放弃报名资格。
 
  2.提供和上传至系统的申请材料要求真实、详尽、准确、清晰。严禁弄虚作假。
 
  3.考生只能选择报考一个专业(类)。上海、浙江考生需符合所报考专业对高考选考科目的要求。(环境工程、安全工程在浙江的选考科目为:物理、化学、生物,在上海的选考科目:物理、化学、生命科学,其他专业不限选考科目。)
 
  四、资格审查及选拔考核
 
  1.资格审核
 
  学校成立资格审查专家小组,对所有报名材料进行审核,结合考生填报专业情况,择优确定资格审查通过考生名单,于2018年4月30日前在我校本科招生网(http://bkzs.zuel.edu.cn/)公示初审合格考生名单,同时报教育部自主招生报名系统和省级招生考试机构,实行信息三级公开。
 
  2.确认考试与缴纳考试费用
 
  2018年5月1日—5月15日,初审合格的考生登录教育部自主招生报名系统(http://gaokao.chsi.com.cn/),确认参加我校自主招生测试,并网上缴纳考试费100元(依据湖北省物价局鄂价费[2009]331号文件收费)。未在规定时间内确认或缴费的考生视为自动放弃考试。
 
  3.打印准考证
 
  2018年6月1日—6月10日,确认并缴费的考生登录报名系统(http://gaokao.chsi.com.cn/),打印准考证。未在规定时间内打印准考证的考生不能参加考试。
 
  4.考核
 
  考核形式包括笔试和面试。笔试时间为6月10日,笔试科目为综合能力测试,笔试的具体考试时间及考场,见准考证为准。面试时间为6月11日,面试方式为无领导小组讨论,面试的具体时间和地点另行通知。
 
  5.入围名单确定办法
 
  根据笔试成绩参考各专业(类)报考情况,分专业(类)排序择优确定面试名单。原则上各专业面试名额不超过各专业(类)招生计划的2倍。
 
  根据面试成绩,分专业(类)排序确定最终入围名单。原则上各专业(类)最终入围名额不超过各专业(类)招生计划的1.5倍。
 
  笔试和面试人数四舍五入取整数。
 
  最终入围名单经学校本科招生工作领导小组审核,2018年6月20日前在学校本科招生信息网公示无异议后,报教育部阳光高考平台(http://gaokao.chsi.com.cn/)和省级招生考试机构实行信息三级公开。学校不向考生寄发入围通知书。
 
  五、录取办法
 
  1.获得我校自主招生资格的考生,按生源地省级招办(考试院)的统一安排和我校要求填报自主招生志愿。
 
  2.自主招生入围考生填报的专业(类)应与获得自主招生合格资格的专业(类)一致,按照A、B、C类对应优惠分值享受优惠,考生入学后不能转入其他专业学习。
 
  3.优惠分值:
  模拟投档线由生源地省级招办按照本科一批招生所有高校在生源省份最终确定的投档比例测算生成。
 
  对于合并本科批次的省份,一本线按相关省级教育行政部门或招生考试机构确定的自主招生最低录取控制分数线执行。上海市、浙江省的一本线按当地参照线(一段线)执行,自主招生选考科目与我校公布的2018年同专业(类)选考科目范围相同。
 
  高考总分非750分的省份优惠分值按照750分制进行相应折算取整。江苏省考生的两门选考科目等级须在AB及以上。生源地所在省如果有其他要求,则执行该省相关政策。
 
  六、工作日程安排
 
  1.网上报名。2018年3月30日至4月13日
 
  2.邮寄报名材料。2018年3月30日至4月13日
 
  3.资格审查结果公布。2018年4月30日前
 
  4.确认考试与网上缴费。2018年5月1日—5月15日
 
  5.打印准考证。2018年6月1日—6月10日
 
  6.笔试。2018年6月10日
 
  7.面试。2018年6月11日
 
  8.入围名单公示。2018年6月20日前
 
  七、监督机制
 
  1.学校自主招生工作遵循“公平、公正、公开”的原则,严格选拔程序,加强过程管理,强化信息公开。考核过程全程录像。学校纪检监察部门全程参与,同时接受社会监督。
 
  2.面试专家名单和顺序由抽签随机确定,考生面试考场与顺序随机确定。
 
  3.学校未委托任何个人或中介组织开展自主招生有关的测试或辅导工作,不举办任何形式的辅导班。
 
  4.考生须本着诚信原则,如实填写申请表和提供相关材料,如有弄虚作假,一经查实,按照相关规定,取消其自主招生考核成绩,并报相关部门取消其参加当年高考考试资格或录取资格,已经被录取或取得学籍者,学校将取消其入学资格或学籍。
 
  5.考生所在中学(单位)或原毕业单位须本着高度负责的原则对考生材料进行审核签字盖章,严禁弄虚作假。
 
  八、联系方式
 
  通讯地址:湖北省武汉市东湖新技术开发区南湖大道182号中南财经政法大学招生办公室
 
  邮政编码:430073
 
  学校网址:http://www.zuel.edu.cn/
 
  本科招生信息网:http://bkzs.zuel.edu.cn/
 
  招生咨询电话:(027)8838733888386178 88386189 88386200
 
  监督电话:(027)88386336
 
  九、本简章经学校本科招生工作领导小组讨论并报校务会通过后公布实施,由学校本科招生办公室负责解释。如教育部相关政策有所调整,将参照新政策执行。
 
  中南财经政法大学
 
  2018年3月30日
首页 > 普通招生

中南财经政法大学2018年自主招生简章

来源:中南财经政法大学 2018-04-02 12:01:32