当前位置: 首页 > 普通招生
东北大学2017年本科生自主招生简章
2017-03-24 15:28:41 来源:东北大学
  我校2017年继续通过自主招生选拔具有学科特长和创新潜质的优秀高中毕业生。
 
  为全面贯彻党的教育方针,落实《国务院关于深化考试招生制度改革的实施意见》(国发〔2014〕35号)、《教育部关于进一步完善和规范高校自主招生试点工作的意见》(教学〔2014〕18号)和《教育部关于做好2017年普通高校招生工作的通知》(教学〔2017〕1号)精神,选拔和培养又红又专、德才兼备、全面发展的社会主义事业合格建设者和可靠接班人,我校2017年继续通过自主招生选拔具有学科特长和创新潜质的优秀高中毕业生。实施办法如下:
 
  一、招生专业及招生计划
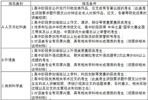
  二、报名条件

  完成2017年高考报名,践行社会主义核心价值观,具有优良思想品德,理想信念坚定、遵纪守法、诚实守信、身心健康,且符合下列报名条件之一的考生均可报名:
  自然科学类限理工类考生报考,人文与社科类、外语类招生专业限文史类考生报考。考生可选择自然科学类、人文与社科类、外语类其中一类报名,不得兼报。
 
  对上海市、浙江省考生的选考科目要求与我校在上海、浙江公布的2017年同专业(类)选考科目范围相同,报名不分文理。江苏理工类考生专业选测科目为物理,文史类考生专业选测科目为历史,学业水平测试科目等级要求选测为AB,必测为4C1合格。
 
  三、报名程序
 
  考生须通过教育部特殊类型招生报名平台(http://gaokao.chsi.com.cn/zzbm)进行报名,上传报名材料、查询初审结论、确认考试、打印准考证、查询考核结果等。网上报名及上传材料截止4月5日。上传材料包括《东北大学2017年普通自主招生申请表》(网报成功后通过系统打印并由本人亲笔签名、中学审核盖章)、个人陈述、符合报名条件的各种证明材料(获奖证书、荣誉称号、论文等)、推荐信等。上传至报名系统的申请材料要求真实、准确、清晰,所有材料均须加盖中学公章。我校不接收纸质报名申请材料。按要求录制完成的视频请发送至ddzsb@qq.com邮箱。
 
  考生所在中学(单位)或原毕业中学、社会团体或专家个人在对真实性负责的基础上可实名向我校提供推荐材料。推荐程序为:学生在报名系统中填写推荐人信息后,报名系统向推荐人发送电子邮件,推荐人按电子邮件中的要求下载推荐信模板,亲笔填写完成后扫描上传至报名系统。
 
  四、选拔程序及优惠政策
 
  1.初审
 
  我校组织专家对所有申请材料进行材料审核和资格初审,确定参加考核的初审合格考生名单,并于4月30日前在报名系统和东北大学招生网公布。
 
  在保证生源质量的基础上,向中西部地区、农村地区的申请考生适当倾斜。高中阶段获得全国中学生(数学、物理、化学、生物学、信息学)奥林匹克竞赛全国决赛一、二、三等奖和省级赛区一等奖,全国青少年科技创新大赛一、二等奖和省级赛区一等奖,入选中国科协和教育部推出的 “中学生科技创新后备人才培养计划”(简称“中学生英才计划”)的考生优先获得初审合格资格。
 
  2.办理考试手续
 
  初审合格考生在规定时间内登录报名系统确认参加考试并打印准考证。未在规定时间内完成确认或未打印准考证的考生视为自行放弃考试资格。
 
  3.考核
 
  初审合格考生持身份证、准考证参加我校组织的考核。考核分类别进行,考核方式为面试和笔试。考核重点为报考类别相关的学科特长基础和创新潜质,包括学生运用所学知识分析问题、解决问题的能力,创造力,想象力,逻辑思维、审辩式思维以及表达、组织、应变与团队协作能力等。
 
  考核时间为6月11日左右(具体时间将于6月1日后在东北大学招生网公布),地点在东北大学校内。
 
  4.确定入选资格考生及优惠政策
 
  优惠政策等级:
 
  A等(一本线录取):考生高考成绩达到生源所在省份第一批本科录取控制分数线(简称“一本线”,下同)或自主招生最低录取控制参考线。
 
  B等(降30分录取):考生高考成绩达到我校在生源所在省份同科类模拟投档线分数下30分以内,且达到一本线以上。上海市、浙江省考生高考成绩达到所在省市自主招生最低录取控制参考线上20分。
 
  说明:模拟投档线由生源所在地省级招办按教育部规定方法测算生成。对合并本科批次或实施高考改革试点的省份,“自主招生最低录取控制参考线”由省级教育行政部门或招生考试机构划定执行。
 
  我校按照“宁缺毋滥、择优录取”的原则,根据笔试和面试总分从高分到低分排名确定自主招生入选资格考生名单、等级,总分前50%左右为A等。入选资格考生名单、等级和可录取专业(类)范围在东北大学招生网、教育部阳光高考平台进行公示。
 
  五、录取

  经公示无异议的自主招生入选资格考生,须按考生所在省级招办(考试院)的统一安排和我校要求有效填报自主招生志愿,高考成绩达到考生所获优惠政策要求方可录取。录取专业(类)由我校综合考虑考生的高考成绩、特长潜质、专业志愿及各专业实际录取情况,在公示的其可录取的专业(类)范围内进行安排。对未能满足专业志愿但服从专业调剂的考生,将调剂到公示的其可录取专业(类)范围内的其他专业(类);对未能满足专业志愿且不服从专业调剂的考生,做退档处理。各专业(类)招生计划将视生源情况适当调整。按专业大类录取的考生,入学后需参加相应学院的大类招生专业分流。考生获得的具体录取优惠政策及其可录取的专业(类)范围以阳光高考平台公示为准。
 
  六、监督约束机制和申诉渠道

  1.东北大学自主招生工作在东北大学招生工作领导小组指导下,由招生办公室统筹组织,相关学院专业参与实施。
 
  2.严格遴选初审、命题专家和面试评委,严格工作人员选聘。将师德高尚、作风正派、廉洁自律作为遴选主要标准。严明工作纪律,强化岗前培训。
 
  3.报名材料和评审专家“双随机”确定,每份材料多人评审。面试专家和考生“双随机”确定,考核过程全程录像,严防暗箱操作。
 
  4.初审合格名单、入选资格考生名单、录取名单均由学校招生领导小组集体研究确定并及时公开公示。
 
  5.考生、推荐单位或个人应如实推荐和报送相关材料。如有弄虚作假或故意隐瞒等违规违法行为,依据国家法律和教育部有关规定严肃处理。
 
  6.学校纪委办公室[监察室]进行监督,监督申诉电话:024-83687318。
 
  七、联系方式
 
  单位:东北大学招生办公室
 
  地址:辽宁省沈阳市和平区文化路3巷11号(邮编:110819)
 
  咨询电话:024-83687392 传真:024-23891272
 
  招生网址:http://www.neuzs.com
 
  电子邮箱:ddzsb@mail.neu.edu.cn
 
  八、其他
 
  1.本简章由东北大学招生办公室负责解释。
 
  2.我校自主招生所有测试信息仅在东北大学招生网及阳光高考平台上发布。我校未举办任何形式的自主招生培训,也未授权任何机构、个人举办任何形式的自主招生培训;在报名、考试和录取过程中不收取任何形式的赞助费或其他费用;任何机构、个人以东北大学或东北大学师生、评委等名义擅自举办的自主招生相关培训均为侵权行为,我校将保留追究其法律责任的权利。
首页 > 普通招生

东北大学2017年本科生自主招生简章

来源:东北大学 2017-03-24 15:28:41