热点推荐
2019自主招生:没有奥赛一等奖有哪些学校可以报考
2019年自主招生更严格了,从已经公布简章的30多所学校看,绝大部分高校都将报名门槛抬高到五大学科竞赛省级一等奖及其以上级别。像福州大学、广西大学、四川农业大学、云南大学这些仅在本省招生的高校也将报名条件提高到五大学科竞赛省级一等奖及以上。
较高的报名门槛也让不少考生和家长打起了退堂鼓,那么没有奥赛省级一等奖还能参加自主招生吗?有哪些学校可以报考?小编对已公布招生简章的高校进行了梳理,特整理以下两张图表,供考生和家长参考。

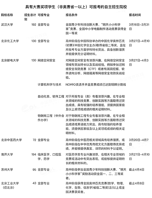
在大赛项目上,武汉大学、苏州大学认可全国青少年科技创新大赛、“明天小小科学家”竞赛成绩。
北京化工大学、北京工业大学报名条件认可奥赛省级二等奖。
南开大学、北京邮电大学部分招生专业对考生参加竞赛项目未做具体限制,只要求在相关专业领域的竞赛和活动中有突出表现和突出成绩。

以上学校或专业,对考生大赛项目未做明确要求,只要考生具有某些学科特长和创新潜质,能提供有关证明材料,即可报考。