根据《国务院关于深化考试招生制度改革的实施意见》及教育部关于高等学校自主招生改革试点工作的有关规定,我校将全面贯彻落实党的教育方针,结合北京大学“培养以天下为己任,具有健康体魄与健全人格、独立思考与创新精神、实践能力与全球视野的卓越人才”的培养目标,2018年继续通过自主招生招收学科特长突出、具备创新潜质的优秀高中毕业生。欢迎广大“热爱北大、心系天下、人格健全、学业优秀”的高中毕业生报考我校。
一、机构与原则
我校自主招生工作在北京大学招生委员会的领导下,由北京大学招生办公室负责具体组织实施。
北京大学2018年自主招生工作将本着“公平、公正、公开”的原则,严格程序,择优录取,宁缺毋滥。
二、招生对象
学科特长突出、具备创新潜质,符合国家规定条件,参加2018年全国普通高等学校统一招生考试的高中毕业生。
(一)申请报考者须具备以下条件之一:
1、有发明创造或参加科技类竞赛全国决赛、国际比赛获得优异成绩者;
2、在我校自主招生专业范围内有相关学科特长、创新潜质,并在国内外相关专业学习实践活动中取得优异成绩者;
3、在高中阶段参加全国中学生学科奥林匹克竞赛(数学、物理、化学、生物学、信息学)全国决赛获得优异成绩者。
(二)申请报考医学类专业者除上述条件外还须具备以下条件:
1、理科考生;
2、对医学类专业有浓厚兴趣,致力于医学事业发展;
3、身心健康,身体条件符合《普通高等学校招生体检工作指导意见》和《关于进一步规范入学和就业体检项目维护乙肝表面抗原携带者入学和就业权利的通知》文件要求。
三、招生计划
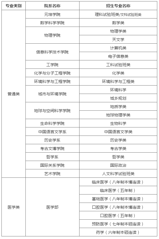
2018年我校自主招生录取计划控制在教育部核定的我校自主招生计划之内,宁缺毋滥。北京大学2018年自主招生专业如下表所示(普通类专业和医学类专业不可兼报)。
四、报名方法
本次选拔实行网上报名,请考生登录“阳光高考特殊类型招生报名平台”(点击进入),按网上要求注册、填写各项申请信息、上传相关证明材料扫描件,打印、盖章并扫描上传《北京大学2018年普通自主招生申请表》。
报名平台:特殊类型招生报名平台
报名网址:http://gaokao.chsi.com.cn/zzbm
报名时间:2018年3月21日至3月31日24:00
网上报名注意事项:
本次报名无需邮寄申请材料,因此考生在上传申请材料(申请表格、获奖证书及相关证明材料)扫描件和中学、社会团体及专家个人在上传推荐材料扫描件时须确保电子文件清晰可读。
五、选拔程序
1、初审:根据考生网上填写和上传的报名材料,我校将组织专家严格、公正、客观、全面地进行初步审核评价。
2、初审名单公示:初步审核通过者按教育部相关规定进行公示,公示无异议者获得我校2018年自主招生测试资格。
3、测试时间:2018年6月10-13日(具体安排以网上报名系统内通知为准)。
4、入选资格考生名单公示:获得我校自主招生入选资格的考生,按教育部相关规定进行公示。
5、录取:对于公示合格的自主招生入选资格考生,我校将根据考生按当地省级招生考试机构统一安排和我校要求填报的自主招生志愿、高考成绩总分、经公示的优惠分值、入选专业和我校相应科类模拟投档线决定录取与否。模拟投档线由生源地省级招办按照本科一批招生所有高校在该省(区、市)最终确定的投档比例测算生成。
六、考核方法及入选资格考生优惠政策
(一)考核方法
1、对初审合格,申请报考普通类专业,符合申请报考条件(一)第1项要求的考生,我校将组织相关专家组对考生所提供的作品进行评估,并由专家组确定考核方式,考核方式包括但不限于笔试、面试、实验操作、作品答辩、现场创作等,具体以测试通知为准。
2、对初审合格,申请报考普通类专业,符合申请报考条件(一)第2项要求的考生,和申请报考医学类专业的考生,我校将根据初审结果及考生所报考专业志愿对考生进行基础知识能力测试和学科专业能力测试,重点考察考生对基础知识的掌握程度,以及对相关学科的知识储备、学习能力和创新潜质。
3、对初审合格,申请报考普通类专业,符合申请报考条件(一)第3项要求的考生,我校将根据初审结果及考生所报考专业志愿对考生进行学科专业能力测试,重点考察考生对相关学科的知识储备、学习能力和创新潜质。
(二)入选资格考生优惠政策
北京大学招生委员会将根据考生的初审结果、基础知识能力测试成绩、学科专业能力测试成绩等考核情况,择优认定自主招生入选资格考生及降分幅度。获得我校2018年自主招生录取入选资格认定的考生,可获得以下不同类别降分优惠:
|
专业类别
|
降分幅度
|
备注
|
|
普通类
|
一本线录取
|
考生高考投档成绩须达到当地同科类本科第一批次控制分数线
|
|
降60分录取
|
考生高考投档成绩须达到我校在当地同科类最终模拟投档线分数下60分
以内,且同时达到当地本科第一批次控制分数线
|
|
降50分录取
|
考生高考投档成绩须达到我校在当地同科类最终模拟投档线分数下50分
以内,且同时达到当地本科第一批次控制分数线
|
|
降40分录取
|
考生高考投档成绩须达到我校在当地同科类最终模拟投档线分数下40分
以内,且同时达到当地本科第一批次控制分数线
|
|
降30分录取
|
考生高考投档成绩须达到我校在当地同科类最终模拟投档线分数下30分
以内,且同时达到当地本科第一批次控制分数线
|
|
降20分录取
|
考生高考投档成绩须达到我校在当地同科类最终模拟投档线分数下20分
以内,且同时达到当地本科第一批次控制分数线
|
|
医学类
|
降40分录取
|
考生高考投档成绩须达到我校医学部在当地同科类最终模拟投档线分数下
40分以内,且同时达到当地本科第一批次控制分数线
|
|
降30分录取
|
考生高考投档成绩须达到我校医学部在当地同科类最终模拟投档线分数下
30分以内,且同时达到当地本科第一批次控制分数线
|
|
降20分录取
|
考生高考投档成绩须达到我校医学部在当地同科类最终模拟投档线分数下
20分以内,且同时达到当地本科第一批次控制分数线
|
注:1、以上降分幅度为高考总分750分制省份执行标准。高考总分非750分制省份降分幅度按比例折算,具体降分幅度以最终认定通知为准;2、对于合并本科批次的省份,“本科第一批次控制分数线”按相关省级教育行政部门或招生考试机构确定的自主招生相应最低录取控制分数线执行;3、上海市、浙江省获得相关优惠条件的考生,具体政策以最终认定协议为准。
七、重要日程
1、网上报名截止时间:2018年3月31日24:00
2、初审公示:2018年4月底,初审通过考生名单按教育部相关规定进行公示。
3、测试通知:公示合格考生按通知登陆“特殊类型招生报名平台”打印测试通知。
4、测试时间:2018年6月10-13日(具体安排以网上报名系统内通知为准)。
5、入选资格考生名单公示:2018年6月22日按教育部相关规定进行公示。
6、志愿填报:填报方式、填报时间等以当地省级招生考试机构规定为准。
7、录取:以当地省级招生考试机构安排为准。
八、监督机制
1、我校自主招生录取工作接受纪检监察部门、考生、家长以及社会各界的监督。测试过程全程录像,专家名单和面试顺序由抽签随机确定。北京大学招生监督电话:(010) 62755622(纪委办公室、监察室);北京大学医学部招生监督电话:(010) 82805067。
2、我校将按照教育部的要求将参加考核的考生名单、入选资格考生名单、录取考生名单及相关信息进行公示。
3、相关中学应按教育部要求公示所有经确认推荐的考生名单及相关材料。
九、附则
1、考生申请材料应当清晰、真实、完整。申请材料中存在虚假内容或者隐匿可能对考生产生不利影响的重大事实的,一经查实,将按照教育部相关规定,认定为在国家教育考试中作弊,我校将取消其自主招生资格,并通报相关省级招生考试机构或教育行政部门做进一步处理。
2、我校未委托任何个人或中介组织开展特殊类型考试招生有关工作,不举办任何形式的辅导班等。
3、我校自主招生报名及测试不收取任何费用。考生因家庭经济原因参加自主招生测试存在困难的,可以书面向我校申请资助。
4、本《简章》由北京大学招生办公室负责解释。
十、联系方式
北京大学招生办公室
地址:北京大学老化学楼120室 北京大学招生办公室
邮编:100871
电话:(010) 62751407
传真:(010) 62554332
邮件:bdzsb@pku.edu.cn
北大招生网:http://www.gotopku.cn
北大主页:http://www.pku.edu.cn
北京大学医学部招生办公室
地址:北京市海淀区学院路38号北京大学医学部招生办公室
邮编:100191
电话:(010) 82802191
传真:(010) 82802223
北京大学招生办公室
2018年3月21日