3月8日,洛阳市教育考试中心召开2024年普通高校招生体检工作视频会议。我市高招体检3月10日至4月3日进行,市区(除偃师、孟津外)考生将于3月13日至4月3日到河科大一附院开元院区参加体检。
市区28170名考生3月13日至4月3日体检
市教育考试中心二级主任科员高冰南介绍,所有报名参加2024年高考以及提前单独招生(含对口招生)的考生,均须参加此次体检。
今年我市市区(除偃师、孟津外)参加高招体检的考生共28170人,其中普通类考生19158人,对口生9012人;体检时间为3月13日至4月3日。同往年一样,市区考生体检医院为河科大一附院开元院区,该院也是全市高招体检的终检医院。

考生体检分为采血化验、到医院体检两步,市区(除偃师、孟津外)普通类考生具体安排为:自3月16日起,医院工作人员到各学校,为考生采血化验;采血后,3月18日至3月30日,考生前往河科大一附院开元院区参加体检,体检费每人40元。
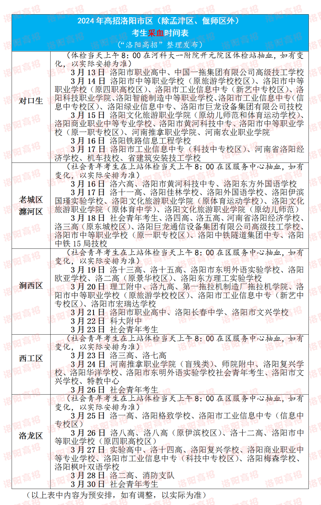
市区(除偃师、孟津外)对口生体检时间为3月13日至17日,体检当天上午8点在河科大一附院开元院区抽血。
市区(除偃师、孟津外)社会青年考生体检时间为:老城区、瀍河区3月18日下午,涧西区3月23日下午,西工区3月26日下午,洛龙区3月30日下午;体检医院为河科大一附院开元院区。考生在体检当天上午8点到高考报名所在区考试服务中心抽血。(考试服务中心地址:涧西区,九都路与黄河路交叉口向北50米路西,电话0379-64880218;西工区,中州中路211号,电话0379-63261563;老城区、瀍河区,夹马营路75号,电话0379-63711776;洛龙区,龙门大道561号,电话0379-60696957)
以下为市区高招体检详细安排。


(以上表中内容为预安排,如有调整,以实际为准)
采血时考生须空腹
体检有哪些项目?须注意什么?市教育考试中心普招科负责人陈合锋进行介绍。
●采血化验
①饮食:采血前一天晚上10点至采血结束前,考生不要吃饭、喝水。
②运动:采血前一天及当天早上,考生应避免剧烈运动。
③药物:采血前一周,考生应尽量避免服用损肝药物及营养品,以免影响转氨酶结果。若病情需要则不必强行停药,体检时需向医生说明。若患感冒或其他慢性病,正在用药治疗,要向医生说明,以免影响检验结果。考生若有发烧症状,可向医生申请延缓几天再进行体检。
●医院体检
体检项目分为眼科、内科、外科、耳鼻喉科、口腔科、胸透检查等。体检前一天,考生应注意清洁、充分休息;体检当天穿舒适、宽松衣物。体检时,考生不能携带手机等通讯工具。眼睛近视的考生,需佩戴本人的框架眼镜,不能佩戴隐形眼镜。
此外,近期流感等传染疾病增多,考生体检时可自行佩戴口罩。
体内有金属物的考生注意接受检查
“体检是普通高招的重要环节,体检结果是考生填报志愿、高校录取新生的重要依据。” 陈合锋说,体检后,学校将把体检结论发到考生手中,考生应认真查看,对体检结果无异议的签字确认,有异议的可在规定时间内向学校提出复检申请。
体内有金属物的考生,体检如何安排?“今年高考,我省继续实行‘无声入场’,即考生须接受智能安检门、金属探测器检查。”陈合锋介绍,体内有金属物的考生(如金属牙套、金属支架等),在医院体检时,工作人员将对其体内金属的具体部位进行精准录入或描述。与往年不同的是,今年此类考生接受检查后,体检医院打印系统将生成《2024年普通高招考生体内植入特殊物品证明》并加盖公章,招生部门审核、盖章交给考生。考生应妥善保管此证明,以便在高考入场时使用。
3月8日,洛阳市教育考试中心召开2024年普通高校招生体检工作视频会议。我市高招体检3月10日至4月3日进行,市区(除偃师、孟津外)考生将于3月13日至4月3日到河科大一附院开元院区参加体检。
市区28170名考生3月13日至4月3日体检
市教育考试中心二级主任科员高冰南介绍,所有报名参加2024年高考以及提前单独招生(含对口招生)的考生,均须参加此次体检。
今年我市市区(除偃师、孟津外)参加高招体检的考生共28170人,其中普通类考生19158人,对口生9012人;体检时间为3月13日至4月3日。同往年一样,市区考生体检医院为河科大一附院开元院区,该院也是全市高招体检的终检医院。

考生体检分为采血化验、到医院体检两步,市区(除偃师、孟津外)普通类考生具体安排为:自3月16日起,医院工作人员到各学校,为考生采血化验;采血后,3月18日至3月30日,考生前往河科大一附院开元院区参加体检,体检费每人40元。
市区(除偃师、孟津外)对口生体检时间为3月13日至17日,体检当天上午8点在河科大一附院开元院区抽血。
市区(除偃师、孟津外)社会青年考生体检时间为:老城区、瀍河区3月18日下午,涧西区3月23日下午,西工区3月26日下午,洛龙区3月30日下午;体检医院为河科大一附院开元院区。考生在体检当天上午8点到高考报名所在区考试服务中心抽血。(考试服务中心地址:涧西区,九都路与黄河路交叉口向北50米路西,电话0379-64880218;西工区,中州中路211号,电话0379-63261563;老城区、瀍河区,夹马营路75号,电话0379-63711776;洛龙区,龙门大道561号,电话0379-60696957)
以下为市区高招体检详细安排。


(以上表中内容为预安排,如有调整,以实际为准)
采血时考生须空腹
体检有哪些项目?须注意什么?市教育考试中心普招科负责人陈合锋进行介绍。
●采血化验
①饮食:采血前一天晚上10点至采血结束前,考生不要吃饭、喝水。
②运动:采血前一天及当天早上,考生应避免剧烈运动。
③药物:采血前一周,考生应尽量避免服用损肝药物及营养品,以免影响转氨酶结果。若病情需要则不必强行停药,体检时需向医生说明。若患感冒或其他慢性病,正在用药治疗,要向医生说明,以免影响检验结果。考生若有发烧症状,可向医生申请延缓几天再进行体检。
●医院体检
体检项目分为眼科、内科、外科、耳鼻喉科、口腔科、胸透检查等。体检前一天,考生应注意清洁、充分休息;体检当天穿舒适、宽松衣物。体检时,考生不能携带手机等通讯工具。眼睛近视的考生,需佩戴本人的框架眼镜,不能佩戴隐形眼镜。
此外,近期流感等传染疾病增多,考生体检时可自行佩戴口罩。
体内有金属物的考生注意接受检查
“体检是普通高招的重要环节,体检结果是考生填报志愿、高校录取新生的重要依据。” 陈合锋说,体检后,学校将把体检结论发到考生手中,考生应认真查看,对体检结果无异议的签字确认,有异议的可在规定时间内向学校提出复检申请。
体内有金属物的考生,体检如何安排?“今年高考,我省继续实行‘无声入场’,即考生须接受智能安检门、金属探测器检查。”陈合锋介绍,体内有金属物的考生(如金属牙套、金属支架等),在医院体检时,工作人员将对其体内金属的具体部位进行精准录入或描述。与往年不同的是,今年此类考生接受检查后,体检医院打印系统将生成《2024年普通高招考生体内植入特殊物品证明》并加盖公章,招生部门审核、盖章交给考生。考生应妥善保管此证明,以便在高考入场时使用。