2021年3月22日,中国高等教育学会高校竞赛评估与管理体系研究工作组发布的《2020全国普通高校大学生竞赛排行榜》与大家正式见面,结果包含本科院校榜单13个、高职院校榜单10个、省份榜单3个。

今年发布的大学生竞赛排行榜榜单与去年相比呈现以下变化:①新增了“五轮总排行榜”,包括本科、高职和省份三种类型。从2017年12月发布第一轮全国普通高校大学生竞赛排行榜以来,中国高等教育学会已经连续发布四轮榜单,为从更长的时间段了解各高校大学生竞赛发展态势,特在今年发布“五轮总榜单”(时间跨度从2012年到2020年)。②不再发布示范高职和骨干高职子榜单。随着高等职业院校重点支持政策的变化,目前正处于“双高”建设阶段,故不再发布示范高职和骨干高职两类子榜单,只发布“双高”建设学校子榜单(一般高职范围界定为:除了“双高”建设学校以外的高等职业院校)。
据统计,五轮总榜单(本科)中,哈尔滨工业大学位列榜首、浙江大学和上海交通大学分列第二名和第三名。2016-2020年榜单(本科)共列入全国1199所本科院校,哈尔滨工业大学位列榜首,浙江大学和西安交通大学分列第二名和第三名,第四到第十名分别是武汉大学、电子科技大学、华中科技大学、东南大学、山东大学、上海交通大学、西南交通大学。
在学校类型分布上,理工类高校表现最抢眼,有66所理工类高校进入前100,154所理工类高校进入前300;其次是综合类高校,有25所进入前100,74所进入前300;再次,师范类有7所进入前100,35所进入前300;农林类有2所进入前100,18所进入前300;最后,人文社科类和医药类没有高校进入前100,仅有17所人文社科类院校和2所医药类院校进入前300。结果还显示,“双一流”建设高校在榜单中名列前茅,41所列入排行榜的世界一流大学建设高校(国防科技大学未纳入排行榜)全部进入前300,其中有35所高校进入前100;66所世界一流学科建设高校进入前300,其中33所进入前100。193所地方院校进入前300,其中32所院校进入前100。















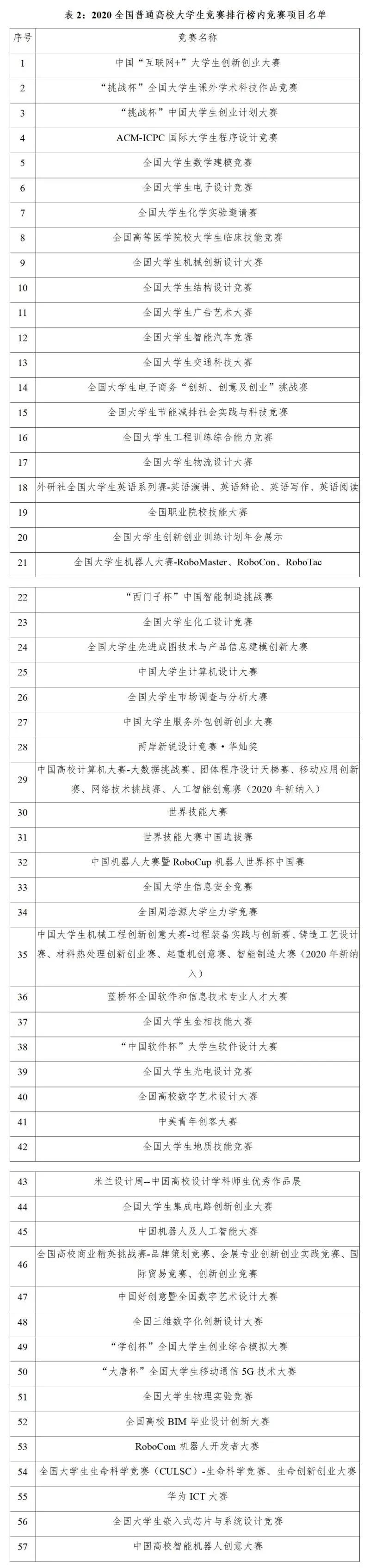
2021年3月9日,全国高校竞赛评估与管理体系研究专家委员会会议在杭州召开。会上采取无记名投票方式,新增13项竞赛纳入2020全国普通高校大学生竞赛排行榜(榜单内已有竞赛的子赛纳入但不计算竞赛项目数)。纳入排行榜的全部竞赛项目共57项(详见表2)。

2021年3月22日,中国高等教育学会高校竞赛评估与管理体系研究工作组发布的《2020全国普通高校大学生竞赛排行榜》与大家正式见面,结果包含本科院校榜单13个、高职院校榜单10个、省份榜单3个。

今年发布的大学生竞赛排行榜榜单与去年相比呈现以下变化:①新增了“五轮总排行榜”,包括本科、高职和省份三种类型。从2017年12月发布第一轮全国普通高校大学生竞赛排行榜以来,中国高等教育学会已经连续发布四轮榜单,为从更长的时间段了解各高校大学生竞赛发展态势,特在今年发布“五轮总榜单”(时间跨度从2012年到2020年)。②不再发布示范高职和骨干高职子榜单。随着高等职业院校重点支持政策的变化,目前正处于“双高”建设阶段,故不再发布示范高职和骨干高职两类子榜单,只发布“双高”建设学校子榜单(一般高职范围界定为:除了“双高”建设学校以外的高等职业院校)。
据统计,五轮总榜单(本科)中,哈尔滨工业大学位列榜首、浙江大学和上海交通大学分列第二名和第三名。2016-2020年榜单(本科)共列入全国1199所本科院校,哈尔滨工业大学位列榜首,浙江大学和西安交通大学分列第二名和第三名,第四到第十名分别是武汉大学、电子科技大学、华中科技大学、东南大学、山东大学、上海交通大学、西南交通大学。
在学校类型分布上,理工类高校表现最抢眼,有66所理工类高校进入前100,154所理工类高校进入前300;其次是综合类高校,有25所进入前100,74所进入前300;再次,师范类有7所进入前100,35所进入前300;农林类有2所进入前100,18所进入前300;最后,人文社科类和医药类没有高校进入前100,仅有17所人文社科类院校和2所医药类院校进入前300。结果还显示,“双一流”建设高校在榜单中名列前茅,41所列入排行榜的世界一流大学建设高校(国防科技大学未纳入排行榜)全部进入前300,其中有35所高校进入前100;66所世界一流学科建设高校进入前300,其中33所进入前100。193所地方院校进入前300,其中32所院校进入前100。















2021年3月9日,全国高校竞赛评估与管理体系研究专家委员会会议在杭州召开。会上采取无记名投票方式,新增13项竞赛纳入2020全国普通高校大学生竞赛排行榜(榜单内已有竞赛的子赛纳入但不计算竞赛项目数)。纳入排行榜的全部竞赛项目共57项(详见表2)。
