9月,软科整理过近期部分传出筹建消息或有最新建设动态的高校,过了1个多月,又传出渤海科技大学、西安电影学院、中国-东盟联合大学等多所新高校的筹建动态,此外还有部分筹建中的高校又有了最新的进展。
今年已有超30所新大学正在紧锣密鼓地筹建中,如此密集地在各地涌现新大学的情况实属罕见。2020年接近尾声,因此软科再次重新整理了今年部分传出筹建消息或有最新建设动态的高校。这些学校中谁最有潜力成为下一个“双一流”?谁将会在未来发展势头迅猛?



从近期传出筹建消息的学校名单中可看出,大部分新建学校都位于高校资源相对不足的省市,这不仅能缓解当地考生面临高考人数多、院校少、竞争压力大的问题,更能平衡长期以来东中西部高等教育资源不均衡的矛盾。
山东,重振旗鼓
在这些传出筹建消息的学校名单中,有4所高校位于山东,分别为渤海科技大学、菏泽大学、中国空天信息工程大学和中国能源大学。
在2020年10月19日滨州市“双型”城市建设工程新闻发布会上备受关注的渤海科技大学,据介绍将参照西湖大学办学模式,拟由中国科学院大学、滨州市人民政府、山东魏桥创业集团有限公司共建,定位为以科研创新为特色的世界一流的精品工科大学。
2020年10月22日,澎湃新闻从济南市委市政府新闻发布会上获悉,济南市目前正在与中国科学院空天信息创新研究院积极磋商,计划合作创办中国空天信息工程大学,为空天信息产业发展持续培养技术领先、结构合理、梯次衔接的高层次人才队伍。
“孔孟故里”山东虽有深厚的人文基础,但高教资源却不能满足当地考生的需求。截至2020年6月30日,山东省共有70所本科高校,数量位居全国第一,然而只有3所“双一流”高校,断档严重。但好在近年来,山东逐渐意识到了在高教上的薄弱,采取了在各地成立新大学等一系列动作,解决山东高教资源分布极度不平衡的问题。
广东,下一个逆袭的主角
改革开放以来,广东的经济处于高速发展的阶段,已达到全国领先水平,然而也存在着高等教育发展与其经济地位不协调的矛盾,纵观整个广东省仅有5所“双一流”高校,甚至被笑称为“沿海的高等教育荒漠”。然而在近期传出筹建消息的学校中,有多达12所高校来自于广东。
其中从筹建初就好消息不断的湾区大学在2020年9月22日发布招聘信息,首次对外公开招聘专才。据悉湾区大学未来将建设“一校两区”,总投资100亿元。其中滨海湾校区选址于东莞市滨海湾新区威远岛,占地面积2100亩,预计在2023年正式设立并开展招生办学。
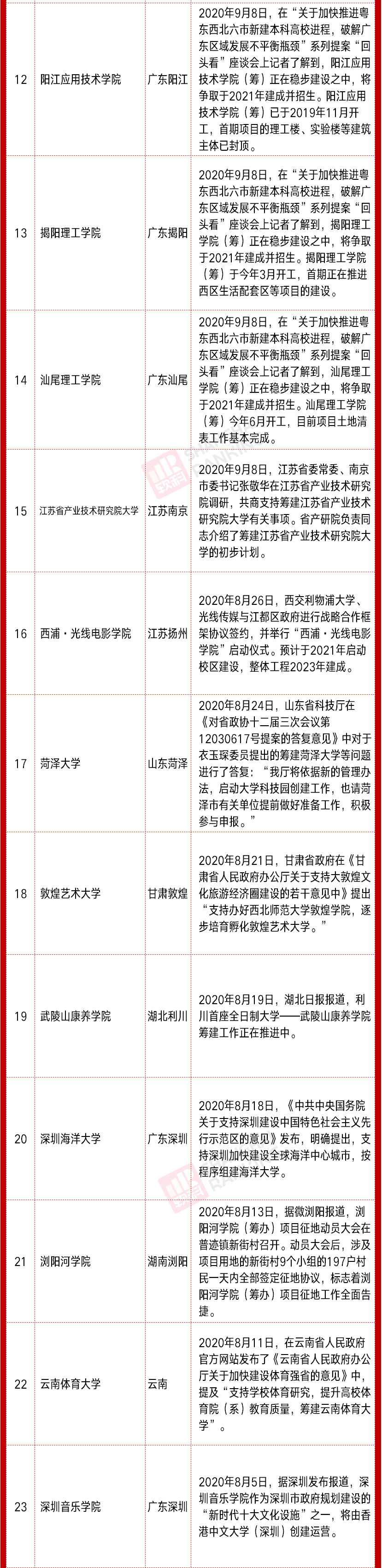
在2020年9月8日广东省政协举行的“关于加快推进粤东西北六市新建本科高校进程,破解广东区域发展不平衡瓶颈”系列提案“回头看”座谈会上,记者了解到,为进一步优化全省高等教育布局结构,补齐粤东西北地区本科教育短板,阳江应用技术学院(筹)、揭阳理工学院(筹)、汕尾理工学院(筹)三个高校正在稳步建设之中,将争取于2021年建成并招生。届时,广东本科院校将实现地市全覆盖。
好在广东的大量教育投入是广东高校发展的最强支柱。据新浪财经报道,2018年广东省地方教育经费总投入为4268.43亿元,以一己之力占全国教育经费总投入的9.25%。过去40年从空白到传奇的深圳高教就是最好的广东高教发展缩影。2000年开始,深圳市政府不仅陆续与清华、北大、哈工大、牛津大学、耶鲁大学等多所海内外名校合作,在建立研究生院和引进分校区上取得了重要突破,并且近年来深圳海洋大学、深圳创新创意设计学院、深圳音乐学院、深圳师范大学等本土新高校的筹建工作也在如火如荼地进行着。
相信在深圳的带领和广东省庞大的资金支持下,广东的新大学将踏上光明大道,成为下一个“天选之子”。
“高教荒漠区”,或将迎来春天
近年来东部地区兴建“大学城”的热潮,使得高等教育资源不均衡的趋势进一步加剧。多地网友纷纷疾呼“我们太缺好大学了!”。让人欣慰的是,这些地区近期也传出不少筹建新大学的消息。
在山西吕梁,2020年10月13日,在第四届平遥国际电影展举行的“电影教育及产业对话”活动中,山西传媒学院院长李伟表示,将以该校主校区为主体组建山西电影学院,预计2021年元旦前挂牌,由导演贾樟柯担任院长。
在广西,2020年9月27日,在国新办就中国—东盟经贸合作情况暨第17届中国—东盟博览会等情况举行的发布会上,广西壮族自治区副主席周红波表示,广西正在加快筹建中国-东盟联合大学,建设好北部湾大学,办好中国-东盟文化论坛等文化交流活动。
在江西吉安,2020年9月15日,记者从南昌海关获悉,近日,6架初级教练机运抵江西飞行学院吉安校区进行组装。江西飞行学院由江西经济管理干部学院和吉安航空运动学校整合共建,目前尚在筹建当中,需进口教练飞机来通过教育部评估验收。
在2017年教育部印发的《关于“十三五”时期高等学校设置工作的意见》中明确要求“对接西部大开发等国家重大区域战略和产业战略,支持确有需求、现有高等学校培养能力不足同时又确有支撑与保障能力的地区新设高水平应用型高等学校。
在2020年9月2日《对十三届全国人大三次会议第5121号建议的答复》中针对“关于在中西部地区新建若干所高校”继续提到,“教育部将积极指导中西部省份根据本地区经济社会和产业发展需求,统筹考虑现有高等教育资源布局情况,对新设高等学校的必要性、可行性进行调研和论证,按程序支持中西部省份科学编制“十四五”高校设置规划,满足中西部地区经济社会发展需要。”
相信在教育部集中力量支持中西部高校的背景下,这些新大学的成立会为中西部高教带来新鲜血液和活力。
高等教育和城市的发展有着与生俱来、血肉与共的密切联系。城市里层次丰富的多元状态的文化,为高校的存在和发展提供了适宜的土壤和空间;而高等学校集中的智力、荟萃的人才、优越的设备和科研条件为城市经济与社会的发展提供了得天独厚的有利条件。
卡内基梅隆大学和匹兹堡大学就让一个曾经没落的工业城市匹兹堡市转型为以生物科技、电脑软件、医疗健康、金融、教育而闻名的繁华工商业城市,成为美国城市经济成功转型的代表。
那这些新成立的大学在将来又会为所在的城市带来多大的变化和转机呢?它们的未来发展值得我们拭目以待!
9月,软科整理过近期部分传出筹建消息或有最新建设动态的高校,过了1个多月,又传出渤海科技大学、西安电影学院、中国-东盟联合大学等多所新高校的筹建动态,此外还有部分筹建中的高校又有了最新的进展。
今年已有超30所新大学正在紧锣密鼓地筹建中,如此密集地在各地涌现新大学的情况实属罕见。2020年接近尾声,因此软科再次重新整理了今年部分传出筹建消息或有最新建设动态的高校。这些学校中谁最有潜力成为下一个“双一流”?谁将会在未来发展势头迅猛?



从近期传出筹建消息的学校名单中可看出,大部分新建学校都位于高校资源相对不足的省市,这不仅能缓解当地考生面临高考人数多、院校少、竞争压力大的问题,更能平衡长期以来东中西部高等教育资源不均衡的矛盾。
山东,重振旗鼓
在这些传出筹建消息的学校名单中,有4所高校位于山东,分别为渤海科技大学、菏泽大学、中国空天信息工程大学和中国能源大学。
在2020年10月19日滨州市“双型”城市建设工程新闻发布会上备受关注的渤海科技大学,据介绍将参照西湖大学办学模式,拟由中国科学院大学、滨州市人民政府、山东魏桥创业集团有限公司共建,定位为以科研创新为特色的世界一流的精品工科大学。
2020年10月22日,澎湃新闻从济南市委市政府新闻发布会上获悉,济南市目前正在与中国科学院空天信息创新研究院积极磋商,计划合作创办中国空天信息工程大学,为空天信息产业发展持续培养技术领先、结构合理、梯次衔接的高层次人才队伍。
“孔孟故里”山东虽有深厚的人文基础,但高教资源却不能满足当地考生的需求。截至2020年6月30日,山东省共有70所本科高校,数量位居全国第一,然而只有3所“双一流”高校,断档严重。但好在近年来,山东逐渐意识到了在高教上的薄弱,采取了在各地成立新大学等一系列动作,解决山东高教资源分布极度不平衡的问题。
广东,下一个逆袭的主角
改革开放以来,广东的经济处于高速发展的阶段,已达到全国领先水平,然而也存在着高等教育发展与其经济地位不协调的矛盾,纵观整个广东省仅有5所“双一流”高校,甚至被笑称为“沿海的高等教育荒漠”。然而在近期传出筹建消息的学校中,有多达12所高校来自于广东。
其中从筹建初就好消息不断的湾区大学在2020年9月22日发布招聘信息,首次对外公开招聘专才。据悉湾区大学未来将建设“一校两区”,总投资100亿元。其中滨海湾校区选址于东莞市滨海湾新区威远岛,占地面积2100亩,预计在2023年正式设立并开展招生办学。
在2020年9月8日广东省政协举行的“关于加快推进粤东西北六市新建本科高校进程,破解广东区域发展不平衡瓶颈”系列提案“回头看”座谈会上,记者了解到,为进一步优化全省高等教育布局结构,补齐粤东西北地区本科教育短板,阳江应用技术学院(筹)、揭阳理工学院(筹)、汕尾理工学院(筹)三个高校正在稳步建设之中,将争取于2021年建成并招生。届时,广东本科院校将实现地市全覆盖。
好在广东的大量教育投入是广东高校发展的最强支柱。据新浪财经报道,2018年广东省地方教育经费总投入为4268.43亿元,以一己之力占全国教育经费总投入的9.25%。过去40年从空白到传奇的深圳高教就是最好的广东高教发展缩影。2000年开始,深圳市政府不仅陆续与清华、北大、哈工大、牛津大学、耶鲁大学等多所海内外名校合作,在建立研究生院和引进分校区上取得了重要突破,并且近年来深圳海洋大学、深圳创新创意设计学院、深圳音乐学院、深圳师范大学等本土新高校的筹建工作也在如火如荼地进行着。
相信在深圳的带领和广东省庞大的资金支持下,广东的新大学将踏上光明大道,成为下一个“天选之子”。
“高教荒漠区”,或将迎来春天
近年来东部地区兴建“大学城”的热潮,使得高等教育资源不均衡的趋势进一步加剧。多地网友纷纷疾呼“我们太缺好大学了!”。让人欣慰的是,这些地区近期也传出不少筹建新大学的消息。
在山西吕梁,2020年10月13日,在第四届平遥国际电影展举行的“电影教育及产业对话”活动中,山西传媒学院院长李伟表示,将以该校主校区为主体组建山西电影学院,预计2021年元旦前挂牌,由导演贾樟柯担任院长。
在广西,2020年9月27日,在国新办就中国—东盟经贸合作情况暨第17届中国—东盟博览会等情况举行的发布会上,广西壮族自治区副主席周红波表示,广西正在加快筹建中国-东盟联合大学,建设好北部湾大学,办好中国-东盟文化论坛等文化交流活动。
在江西吉安,2020年9月15日,记者从南昌海关获悉,近日,6架初级教练机运抵江西飞行学院吉安校区进行组装。江西飞行学院由江西经济管理干部学院和吉安航空运动学校整合共建,目前尚在筹建当中,需进口教练飞机来通过教育部评估验收。
在2017年教育部印发的《关于“十三五”时期高等学校设置工作的意见》中明确要求“对接西部大开发等国家重大区域战略和产业战略,支持确有需求、现有高等学校培养能力不足同时又确有支撑与保障能力的地区新设高水平应用型高等学校。
在2020年9月2日《对十三届全国人大三次会议第5121号建议的答复》中针对“关于在中西部地区新建若干所高校”继续提到,“教育部将积极指导中西部省份根据本地区经济社会和产业发展需求,统筹考虑现有高等教育资源布局情况,对新设高等学校的必要性、可行性进行调研和论证,按程序支持中西部省份科学编制“十四五”高校设置规划,满足中西部地区经济社会发展需要。”
相信在教育部集中力量支持中西部高校的背景下,这些新大学的成立会为中西部高教带来新鲜血液和活力。
高等教育和城市的发展有着与生俱来、血肉与共的密切联系。城市里层次丰富的多元状态的文化,为高校的存在和发展提供了适宜的土壤和空间;而高等学校集中的智力、荟萃的人才、优越的设备和科研条件为城市经济与社会的发展提供了得天独厚的有利条件。
卡内基梅隆大学和匹兹堡大学就让一个曾经没落的工业城市匹兹堡市转型为以生物科技、电脑软件、医疗健康、金融、教育而闻名的繁华工商业城市,成为美国城市经济成功转型的代表。
那这些新成立的大学在将来又会为所在的城市带来多大的变化和转机呢?它们的未来发展值得我们拭目以待!