近日,中国科学院大学公布了2019年综合评价招生简章,今年国科大共13个招生专业分别在北京、山东、江苏、浙江、陕西、湖南、四川7个省市招录理科或不分科考生约180名。根据安排,3月11日起已经开始报名。
在此之前,南方科技大学综合评价招生报名也已经启动,报名截止时间为4月30日(上海、浙江为5月15日)。有意向的考生和家长请关注,参加综合评价招生是入读南科大的唯一途径,必须提前在南科大招生网上注册报名。
为了让考生和家长对于综合评价有一个相对全面的认识和理解,记者特综合整理2019年综合评价备考指南,供考生和家长参考。虽然各校综合评价招生安排不尽相同,但是招生流程基本相似,都包含以下方面:
公布简章
各大高校综合评价录取方案大约在4月底左右公布。
网上报名
简章公布后,考生应在规定的时间内,进行网上报名,并上传报名材料,并确保电子文件清晰可读。申请材料一般包含:
1.学生报名申请表
2.由本人撰写的个人陈述一份(讲述自己的简历、兴趣爱好、理想等),可手写或打印后签名。
3.高中一至三年级历次期末考试成绩、高中学业水平考试成绩、高三年级最近2-3次月考或模考成绩(包括各科得分、总分及年级排名,注明各科满分)。上海、浙江考生需上传选考科目成绩。
4. 《学校推荐表》(非必需),由所在中学核实并加盖公章。
5. 其他获奖证书和证明自己特点、特长的材料。
各校具体申请材料,请参照简章。
初评的考生名单公示
专家组对考生的报名材料进行初评后,一般于5月中下旬完成审核,并公示通过初评的考生名单。
参加高考
参加2019年全国统一高考。
能力测试
高考结束后,学校会安排综合评价能力测试,测试一般包含笔试和面试。
择优录取
在高考成绩公布之后,学校根据入围考生的高考成绩、测试成绩、高中学业水平考试成绩,按招生简章公布的公式计算出综合评价成绩,并择优录取。未被录取者,不影响考生后续批次和志愿的正常录取。
录取工作结束后,录取考生名单将在教育部阳光高考平台和学校招生信息网上公布。
解答篇
1、综合评价在哪里报名?
答:综合评价在阳光高考网或者高校官网报名。
需要注意的是,并非所有高校综合评价都在阳光高考网报名,部分院校在其官网报名,具体以最后通知为准。
2、综合评价与自主招生之间是否有院校限报?
答:无限报,自主招生院校限报数量仅针对自主招生,不针对综合评价。
3、自主招生、高校专项计划和综合评价可以兼报吗?
答:除少数有特殊规定高校外,例如:中国石油大学(北京)规定考生不能同时报名高校自主招生和高校专项。中国政法大学规定考生不能同时报考该校自主招生、高水平艺术团、高水平运动队和高校专项,其他大部分院校是可以三项兼报的。
4、综合评价是否有院校限报?
答:目前暂无院校限报,具体以实际年份院校报名要求为准。
5、综合评价与自主招生是否可以兼报?
答:大多数高校是可以兼报,例如:考生可以同时报考北大自主招生和博雅,但也有少部分高校要求不可兼报。
例如:南师大要求自主招生与综合评价不可以兼报。其他院校,具体需等最终综合评价招生简章发布。
优惠篇
参加综合评价招生,高校会将考生的高考成绩和高校测试成绩、高中综合素质评价按照比例进行叠加换算,得出最后的成绩,一般而言采取631的模式,即高考成绩(60%)+综合评价考核成绩(30%)+学业水平考试成绩(10%)。最后根据综合成绩对考生进行排序,按照录取规则,择优录取。
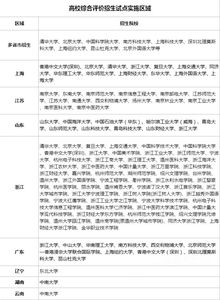
此外,我们根据2018年招生情况整理了高校综合评价招生试点实施区域,供大家参考。

近日,中国科学院大学公布了2019年综合评价招生简章,今年国科大共13个招生专业分别在北京、山东、江苏、浙江、陕西、湖南、四川7个省市招录理科或不分科考生约180名。根据安排,3月11日起已经开始报名。
在此之前,南方科技大学综合评价招生报名也已经启动,报名截止时间为4月30日(上海、浙江为5月15日)。有意向的考生和家长请关注,参加综合评价招生是入读南科大的唯一途径,必须提前在南科大招生网上注册报名。
为了让考生和家长对于综合评价有一个相对全面的认识和理解,记者特综合整理2019年综合评价备考指南,供考生和家长参考。虽然各校综合评价招生安排不尽相同,但是招生流程基本相似,都包含以下方面:
公布简章
各大高校综合评价录取方案大约在4月底左右公布。
网上报名
简章公布后,考生应在规定的时间内,进行网上报名,并上传报名材料,并确保电子文件清晰可读。申请材料一般包含:
1.学生报名申请表
2.由本人撰写的个人陈述一份(讲述自己的简历、兴趣爱好、理想等),可手写或打印后签名。
3.高中一至三年级历次期末考试成绩、高中学业水平考试成绩、高三年级最近2-3次月考或模考成绩(包括各科得分、总分及年级排名,注明各科满分)。上海、浙江考生需上传选考科目成绩。
4. 《学校推荐表》(非必需),由所在中学核实并加盖公章。
5. 其他获奖证书和证明自己特点、特长的材料。
各校具体申请材料,请参照简章。
初评的考生名单公示
专家组对考生的报名材料进行初评后,一般于5月中下旬完成审核,并公示通过初评的考生名单。
参加高考
参加2019年全国统一高考。
能力测试
高考结束后,学校会安排综合评价能力测试,测试一般包含笔试和面试。
择优录取
在高考成绩公布之后,学校根据入围考生的高考成绩、测试成绩、高中学业水平考试成绩,按招生简章公布的公式计算出综合评价成绩,并择优录取。未被录取者,不影响考生后续批次和志愿的正常录取。
录取工作结束后,录取考生名单将在教育部阳光高考平台和学校招生信息网上公布。
解答篇
1、综合评价在哪里报名?
答:综合评价在阳光高考网或者高校官网报名。
需要注意的是,并非所有高校综合评价都在阳光高考网报名,部分院校在其官网报名,具体以最后通知为准。
2、综合评价与自主招生之间是否有院校限报?
答:无限报,自主招生院校限报数量仅针对自主招生,不针对综合评价。
3、自主招生、高校专项计划和综合评价可以兼报吗?
答:除少数有特殊规定高校外,例如:中国石油大学(北京)规定考生不能同时报名高校自主招生和高校专项。中国政法大学规定考生不能同时报考该校自主招生、高水平艺术团、高水平运动队和高校专项,其他大部分院校是可以三项兼报的。
4、综合评价是否有院校限报?
答:目前暂无院校限报,具体以实际年份院校报名要求为准。
5、综合评价与自主招生是否可以兼报?
答:大多数高校是可以兼报,例如:考生可以同时报考北大自主招生和博雅,但也有少部分高校要求不可兼报。
例如:南师大要求自主招生与综合评价不可以兼报。其他院校,具体需等最终综合评价招生简章发布。
优惠篇
参加综合评价招生,高校会将考生的高考成绩和高校测试成绩、高中综合素质评价按照比例进行叠加换算,得出最后的成绩,一般而言采取631的模式,即高考成绩(60%)+综合评价考核成绩(30%)+学业水平考试成绩(10%)。最后根据综合成绩对考生进行排序,按照录取规则,择优录取。
此外,我们根据2018年招生情况整理了高校综合评价招生试点实施区域,供大家参考。
