重庆外语外事学院是经教育部批准设立的纳入国家普通高等教育招生计划、具有学士学位授予权的全日制普通本科高等学校。
学校始建于2001年,占地面积1500余亩,有渝北和綦江两个校区,在校生24000余人。学校现设有12个二级学院(部),开设有文学、教育学、经济学、管理学、艺术学、工学六大学科门类的41个本科专业,面向全国30个省(自治区、直辖市)招生。
学校坚持国际化办学理念,不断拓展国际化办学渠道。目前,学校与国(境)外50余所高等院校建立了校际合作关系。积极开展中外联合培养、科研合作、师生互访等各种形式的国际合作与交流,国际化办学水平不断提升。
全国民间先进组织 | 中国民办教育百强
中国民办教育创新示范单位 | 重庆市平安校园
重庆市国家安全工作先进集体
重庆市普通高校毕业生就业创业工作成绩突出集体
重庆市人民对外友好协会第二届理事会单位
上海合作组织国家多功能经贸平台高等教育工作委员会理事长单位
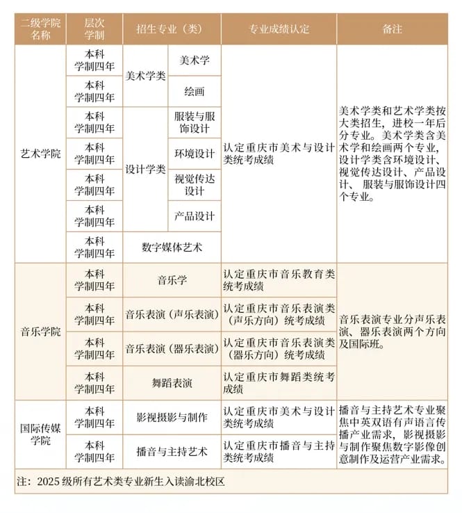
艺术类招生专业(类)一览表:

2024年学校艺术类专业在渝录取情况:

重庆外语外事学院是经教育部批准设立的纳入国家普通高等教育招生计划、具有学士学位授予权的全日制普通本科高等学校。
学校始建于2001年,占地面积1500余亩,有渝北和綦江两个校区,在校生24000余人。学校现设有12个二级学院(部),开设有文学、教育学、经济学、管理学、艺术学、工学六大学科门类的41个本科专业,面向全国30个省(自治区、直辖市)招生。
学校坚持国际化办学理念,不断拓展国际化办学渠道。目前,学校与国(境)外50余所高等院校建立了校际合作关系。积极开展中外联合培养、科研合作、师生互访等各种形式的国际合作与交流,国际化办学水平不断提升。
全国民间先进组织 | 中国民办教育百强
中国民办教育创新示范单位 | 重庆市平安校园
重庆市国家安全工作先进集体
重庆市普通高校毕业生就业创业工作成绩突出集体
重庆市人民对外友好协会第二届理事会单位
上海合作组织国家多功能经贸平台高等教育工作委员会理事长单位
艺术类招生专业(类)一览表:

2024年学校艺术类专业在渝录取情况:
