当前位置:
首页
>
报考指南
>
院校招生
>
招生章程
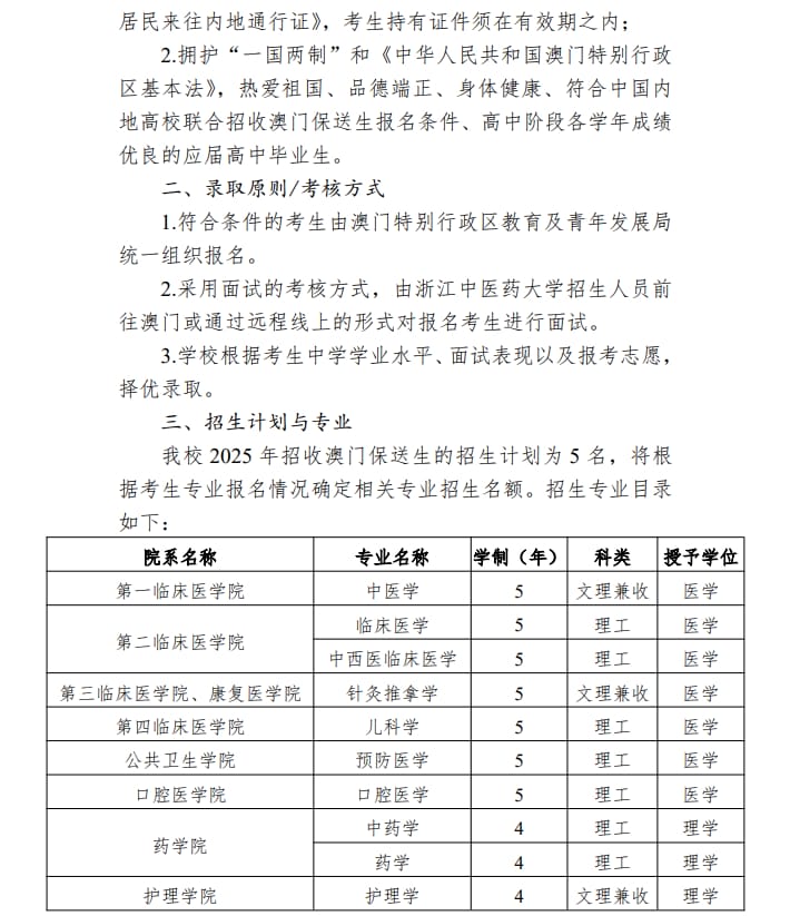
浙江中医药大学2025 年招收澳门保送生招生简章
2025-01-23 18:05:06
来源:浙江中医药大学
相关阅读
菏泽学院2026年武术与民族传统体育、足球运动专业单独招生简章
2026-01-29
鲁东大学2026年武术与民族传统体育专业招生简章
2026-01-29
鲁东大学2026年高水平运动队招生简章
2026-01-29
长治学院2026年运动训练、武术与民族传统体育专业招生章程
2026-01-29
郑州大学2026年运动训练、武术与民族传统体育专业招生简章
2026-01-29
首页
>
报考指南
>
院校招生
>
招生章程
浙江中医药大学2025 年招收澳门保送生招生简章
来源:浙江中医药大学
2025-01-23 18:05:06
相关阅读
菏泽学院2026年武术与民族传统体育、足球运动专业单独招生简章
鲁东大学2026年武术与民族传统体育专业招生简章
鲁东大学2026年高水平运动队招生简章
长治学院2026年运动训练、武术与民族传统体育专业招生章程
郑州大学2026年运动训练、武术与民族传统体育专业招生简章