天津商业大学:59个本科专业,7个省部级重点学科
——访天津商业大学招生与就业处副处长侯越
天津商业大学设有59个本科专业(方向),涉及经管工法文理艺七大学科门类。依托于学校7个省部级重点学科,学校建设了一批服务于国家经济社会发展的优势特色专业,形成商工并重、融合发展的办学特色。
一、请您简要介绍一下学校基本情况。
侯越:天津商业大学由原国家商业部于1980年创建,2007年经国家教育部批准更名为天津商业大学。学校是国内目前仅有的两所以商业大学命名的高校之一,天津市属唯一市属商科本科院校,具有极强的商科特色,是天津市一流学科建设单位、天津市特色学科群建设单位、全国创新创业教育典型经验50强高校。
学校坐落在九河下梢美丽的天津,占地面积1300余亩。学校紧邻天津地铁一号线,出行及其便利。校园内教学楼、实验楼、人工湖、亭台、树木错落相交,黑天鹅、锦鲤、白鸽、湖鸭与学生晨夕相伴,环境惬意美好。学校教学楼、图书馆、学生宿舍装有空调,学生宿舍配备有盥洗室、晾衣房、直饮水等,部分学生宿舍配备独立卫生间。
二、请您向考生介绍一下学校的优势、特色专业。
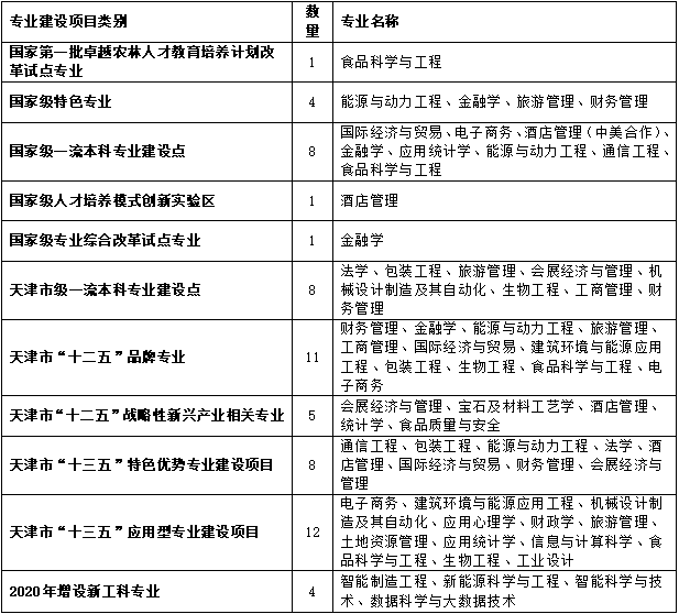
侯越:天津商业大学设有59个本科专业(方向),涉及经管工法文理艺七大学科门类。依托于学校7个省部级重点学科,学校建设了一批服务于国家经济社会发展的优势特色专业。形成商工并重、融合发展的办学特色。比如,国家级特色专业,旅游管理、能源与动力工程、金融学、财务管理;国家级一流本科建设点专业,国际经济与贸易、电子商务、酒店管理(中美合作)、金融学、应用统计学、能源与动力工程、食品科学与工程、通信工程;国家第一批卓越农林人才教育培养计划改革试点专业食品科学与工程、国家级专业综合改革试点专业金融学等等。

三、学校特色人才培养的途径和优势有哪些?
侯越:学校树立“育经世之商才,授致用之术业”的办学理念,坚持立德树人根本任务,培养具有高度社会责任感、深厚商学素养的复合型应用型创新创业人才。为实现这一人才培养目标,学校从四个方面做了系统的谋划和实施。
一是强化商学素养。
作为一所商科院校,培养学生商学素养是学校人才培养目标之一,为此学校实施了一系列教育教学措施。加强商科专业建设并开设37门商学素养类模块课程,让学生了解商业规则、掌握商战技能。开展诚信教育,2006年,学校率先在全国开设了《诚信教育》全校选修课,举办“诚信大讲堂”系列活动,将诚信基因深深植入学生的思想和行为习惯中。自编自导大型诚信教育话剧《商道》,在校内外演出共计十余场,生动展现了天商人对“诚信乃立商创业之本”价值理念的坚守。相信具备商学素养的人在当今商业社会,无论在什么岗位发展,也一定会更具优势。
二是复合型人才培养。
当今社会知识融合、学科交叉,复合型人才是符合社会需要的人才,或者说,复合型人才更具有社会竞争力。学校积极搭建复合型人才培养平台。
例如开设专业实验班,学校开设全国首个工商管理招商引资实验班、开设能源与动力工程卓越人才培养实验班、卓越会展师实验班等,这些实验班集合优势特色专业进行专业复合或拓展,为学生拓展专业领域能力提供有效支持。例如开设专业方向,学校部分专业瞄准行业对人才的实际需要,并借助学校优势学科,开设专业方向,精准对接学生未来就业职业方向。比如,学校国家级一流本科专业应用统计学,开设有商业数据分析方向、风险管理与精算方向;比如学校另一个国家级一流本科专业金融学,开设有财富管理方向、融资租赁方向,再比如考生关注度较高的天商英语专业,开设有商务英语方向、英法双语方向。
三是应用型人才培养。
应用型人才是社会需求量最大的人才类型,他要具备较高的实践能力,多年来,学校一直积极推进校企合作,实施人才共育模式,现与全国多省市行业内知名企业共建学生实习实训基地200余个,为学生实践动手能力的提升提供助力。同时,学校建有“国际酒店管理”国家级人才培养模式创新实验区,“天津商业大学-烟台冰轮股份有限公司工程实践教育中心”国家大学生校外实践教育基地等。这些都是学生实践锻炼的舞台。
四是创新创业人才培养。
创新型人才是未来社会最需要的人才。天商注重培养学生的创新意识和创业能力,建立起了“意识、知识、能力、体验”四位一体的创新创业教育体系,使其能够适应创新型国家建设的需要。学校作为天津市唯一市属上榜院校,被评为全国创新创业典型经验“50”强高校,天商微渡众创空间为天津市A级(优秀)高校众创空间。近三年,指导几十个学生创业团队获得省部级以上奖项百余项。学生黄俊科代表天商在第四届中国“互联网+”大赛中斩获金奖。学校每年获得“大学生创新创业训练计划”国家级、天津市级立项百余项,每年设立近200万元项目专项基金,用于支持学生进行创新训练和创业实践。
四、近年来学校就业与国际交流情况如何?
侯越:近年来,学校在人才培养方面取得了丰硕成果,得到了社会的认可。下面仅以学生升学数据为例。学校2020届国内升学毕业生中近50%考取国内双一流院校,出国留学毕业生中近40%考取US News世界大学排名前100的国外高校。学校同时具有推荐优秀应届本科毕业生免试攻读研究生资格,2020年86.5%推免生被推免到国内双一流高校。在中国薪酬网2018年发布的中国大学毕业生薪酬排行榜Top200中,我校毕业生薪酬排名在该榜上位列118位。
学校坚持国际化办学,培养学生国际化视野。学校与多个国家高校开展不同形式的国际交流合作,为学生提供各种交流学习的机会。学校建有两个中外合作办学本科项目,办学均有10年以上时间,获得了较高的社会声誉。
财务管理(中澳合作)专业,该项目依托于我校国家级特色专业财务管理与澳大利亚查理斯特大学合作,培养财务管理高级人才,近三年出国留学率最高达37.02%。
酒店管理(中美合作)专业,该项目是在天津市政府支持指导下建立的,依托我校国家级特色专业旅游管理和美国佛罗里达国际大学酒店管理专业而建,美国佛罗里达国际大学酒店管理专业在美国排名是前五,可以说是强强联合。近三年出国留学率最高达50.5%。酒店管理(中美合作)入选国家一流专业建设点,并被武汉大学中国教育质量评价中心、中国科学评价研究中心评为中国酒店管理专业大学竞争力排行榜第一名。学校投资2.2亿元建设了国际教育交流中心大楼,为人才培养提供充足的保障,组建中美融合的高水平师资团队。据统计项目44.83%的毕业生考取康奈尔大学、利兹大学、乔治华盛顿大学、纽约大学等国内外知名学府。另外毕业生大多工作于五星级酒店、游轮等,并成长为行业高级人才,实现了个人职业发展。
五、考生报考时需要注意什么?改革省份考生面对新的填报志愿和录取模式,在报考方面您有哪些建议?
侯越:2014年国家启动新一轮高考改革,对于高考改革省份和非改革但批次合并省份的考生,可以多从以下几个方面去进行报考考虑。
充分用好高考改革红利
对于高考改革省份考生来讲,现在的报考从以院校为报考单位变为专业或专业组+院校,这种报考方式给予考生更大的专业选择空间,有助于考生未来更好的职业发展。建议考生们填报志愿时将个人专业兴趣、高校优势学科专业、个人高考成绩三者有效结合,合理填报。当个人专业意向不明确且个人成绩较高时,可优先考虑国家一流高校或一些高校中的国家一流学科,获得更高的平台;当个人专业意向不明确且个人成绩具备一定可选空间时,可去深入了解一般高校的优势特色学科专业,选择这些高校的优势特色专业,实现报考利益最大化;当个人专业意向不明确且成绩不具有一定优势时,可根据高校往年录取情况并结合今年报考实际,做好报考志愿梯度安排,防止志愿落空。
合理参考往年录取情况
考生在参考往年录取分数时,要充分考虑两个变量,一是高校不同专业组的录取位次可能会有一定的变化,高校的优势特色专业可能会因为得到更直接的被选择机会,而在录取位次上有一定程度的提升;二是由文理分科到选考科目限制的改变,往年高校以文理科为录取群体分类的录取位次的参考意义有一定的降低。建议考生,可通过高校招生网查阅高校近年各专业录取情况,并了解高校优势特色专业情况,综合二者,结合自身分数和今年报考变化,合理报考。同时,受从文理科分类转变到选考科目组合这一变化影响,考生在进行志愿填报时,可参考往年高校录取情况,适度扩大自己分数覆盖的院校志愿录取分数区间,以防志愿落空。
深入了解高校招生录取政策
充分了解高校招生政策,特别是录取原则,考生可通过后续学校发布的2021年招生章程进行了解。充分了解高校专业选考科目设定要求,考生自己的选考科目一定要符合拟报专业选考科目要求。
六、请介绍一下学校咨询方式或联系方式。
电话:022-26656785
邮箱:tszsb@tjcu.edu.cn
网址:http://zs.tjcu.edu.cn
地址:天津市北辰区光荣道409号

天津商业大学:59个本科专业,7个省部级重点学科
——访天津商业大学招生与就业处副处长侯越
天津商业大学设有59个本科专业(方向),涉及经管工法文理艺七大学科门类。依托于学校7个省部级重点学科,学校建设了一批服务于国家经济社会发展的优势特色专业,形成商工并重、融合发展的办学特色。
一、请您简要介绍一下学校基本情况。
侯越:天津商业大学由原国家商业部于1980年创建,2007年经国家教育部批准更名为天津商业大学。学校是国内目前仅有的两所以商业大学命名的高校之一,天津市属唯一市属商科本科院校,具有极强的商科特色,是天津市一流学科建设单位、天津市特色学科群建设单位、全国创新创业教育典型经验50强高校。
学校坐落在九河下梢美丽的天津,占地面积1300余亩。学校紧邻天津地铁一号线,出行及其便利。校园内教学楼、实验楼、人工湖、亭台、树木错落相交,黑天鹅、锦鲤、白鸽、湖鸭与学生晨夕相伴,环境惬意美好。学校教学楼、图书馆、学生宿舍装有空调,学生宿舍配备有盥洗室、晾衣房、直饮水等,部分学生宿舍配备独立卫生间。
二、请您向考生介绍一下学校的优势、特色专业。
侯越:天津商业大学设有59个本科专业(方向),涉及经管工法文理艺七大学科门类。依托于学校7个省部级重点学科,学校建设了一批服务于国家经济社会发展的优势特色专业。形成商工并重、融合发展的办学特色。比如,国家级特色专业,旅游管理、能源与动力工程、金融学、财务管理;国家级一流本科建设点专业,国际经济与贸易、电子商务、酒店管理(中美合作)、金融学、应用统计学、能源与动力工程、食品科学与工程、通信工程;国家第一批卓越农林人才教育培养计划改革试点专业食品科学与工程、国家级专业综合改革试点专业金融学等等。

三、学校特色人才培养的途径和优势有哪些?
侯越:学校树立“育经世之商才,授致用之术业”的办学理念,坚持立德树人根本任务,培养具有高度社会责任感、深厚商学素养的复合型应用型创新创业人才。为实现这一人才培养目标,学校从四个方面做了系统的谋划和实施。
一是强化商学素养。
作为一所商科院校,培养学生商学素养是学校人才培养目标之一,为此学校实施了一系列教育教学措施。加强商科专业建设并开设37门商学素养类模块课程,让学生了解商业规则、掌握商战技能。开展诚信教育,2006年,学校率先在全国开设了《诚信教育》全校选修课,举办“诚信大讲堂”系列活动,将诚信基因深深植入学生的思想和行为习惯中。自编自导大型诚信教育话剧《商道》,在校内外演出共计十余场,生动展现了天商人对“诚信乃立商创业之本”价值理念的坚守。相信具备商学素养的人在当今商业社会,无论在什么岗位发展,也一定会更具优势。
二是复合型人才培养。
当今社会知识融合、学科交叉,复合型人才是符合社会需要的人才,或者说,复合型人才更具有社会竞争力。学校积极搭建复合型人才培养平台。
例如开设专业实验班,学校开设全国首个工商管理招商引资实验班、开设能源与动力工程卓越人才培养实验班、卓越会展师实验班等,这些实验班集合优势特色专业进行专业复合或拓展,为学生拓展专业领域能力提供有效支持。例如开设专业方向,学校部分专业瞄准行业对人才的实际需要,并借助学校优势学科,开设专业方向,精准对接学生未来就业职业方向。比如,学校国家级一流本科专业应用统计学,开设有商业数据分析方向、风险管理与精算方向;比如学校另一个国家级一流本科专业金融学,开设有财富管理方向、融资租赁方向,再比如考生关注度较高的天商英语专业,开设有商务英语方向、英法双语方向。
三是应用型人才培养。
应用型人才是社会需求量最大的人才类型,他要具备较高的实践能力,多年来,学校一直积极推进校企合作,实施人才共育模式,现与全国多省市行业内知名企业共建学生实习实训基地200余个,为学生实践动手能力的提升提供助力。同时,学校建有“国际酒店管理”国家级人才培养模式创新实验区,“天津商业大学-烟台冰轮股份有限公司工程实践教育中心”国家大学生校外实践教育基地等。这些都是学生实践锻炼的舞台。
四是创新创业人才培养。
创新型人才是未来社会最需要的人才。天商注重培养学生的创新意识和创业能力,建立起了“意识、知识、能力、体验”四位一体的创新创业教育体系,使其能够适应创新型国家建设的需要。学校作为天津市唯一市属上榜院校,被评为全国创新创业典型经验“50”强高校,天商微渡众创空间为天津市A级(优秀)高校众创空间。近三年,指导几十个学生创业团队获得省部级以上奖项百余项。学生黄俊科代表天商在第四届中国“互联网+”大赛中斩获金奖。学校每年获得“大学生创新创业训练计划”国家级、天津市级立项百余项,每年设立近200万元项目专项基金,用于支持学生进行创新训练和创业实践。
四、近年来学校就业与国际交流情况如何?
侯越:近年来,学校在人才培养方面取得了丰硕成果,得到了社会的认可。下面仅以学生升学数据为例。学校2020届国内升学毕业生中近50%考取国内双一流院校,出国留学毕业生中近40%考取US News世界大学排名前100的国外高校。学校同时具有推荐优秀应届本科毕业生免试攻读研究生资格,2020年86.5%推免生被推免到国内双一流高校。在中国薪酬网2018年发布的中国大学毕业生薪酬排行榜Top200中,我校毕业生薪酬排名在该榜上位列118位。
学校坚持国际化办学,培养学生国际化视野。学校与多个国家高校开展不同形式的国际交流合作,为学生提供各种交流学习的机会。学校建有两个中外合作办学本科项目,办学均有10年以上时间,获得了较高的社会声誉。
财务管理(中澳合作)专业,该项目依托于我校国家级特色专业财务管理与澳大利亚查理斯特大学合作,培养财务管理高级人才,近三年出国留学率最高达37.02%。
酒店管理(中美合作)专业,该项目是在天津市政府支持指导下建立的,依托我校国家级特色专业旅游管理和美国佛罗里达国际大学酒店管理专业而建,美国佛罗里达国际大学酒店管理专业在美国排名是前五,可以说是强强联合。近三年出国留学率最高达50.5%。酒店管理(中美合作)入选国家一流专业建设点,并被武汉大学中国教育质量评价中心、中国科学评价研究中心评为中国酒店管理专业大学竞争力排行榜第一名。学校投资2.2亿元建设了国际教育交流中心大楼,为人才培养提供充足的保障,组建中美融合的高水平师资团队。据统计项目44.83%的毕业生考取康奈尔大学、利兹大学、乔治华盛顿大学、纽约大学等国内外知名学府。另外毕业生大多工作于五星级酒店、游轮等,并成长为行业高级人才,实现了个人职业发展。
五、考生报考时需要注意什么?改革省份考生面对新的填报志愿和录取模式,在报考方面您有哪些建议?
侯越:2014年国家启动新一轮高考改革,对于高考改革省份和非改革但批次合并省份的考生,可以多从以下几个方面去进行报考考虑。
充分用好高考改革红利
对于高考改革省份考生来讲,现在的报考从以院校为报考单位变为专业或专业组+院校,这种报考方式给予考生更大的专业选择空间,有助于考生未来更好的职业发展。建议考生们填报志愿时将个人专业兴趣、高校优势学科专业、个人高考成绩三者有效结合,合理填报。当个人专业意向不明确且个人成绩较高时,可优先考虑国家一流高校或一些高校中的国家一流学科,获得更高的平台;当个人专业意向不明确且个人成绩具备一定可选空间时,可去深入了解一般高校的优势特色学科专业,选择这些高校的优势特色专业,实现报考利益最大化;当个人专业意向不明确且成绩不具有一定优势时,可根据高校往年录取情况并结合今年报考实际,做好报考志愿梯度安排,防止志愿落空。
合理参考往年录取情况
考生在参考往年录取分数时,要充分考虑两个变量,一是高校不同专业组的录取位次可能会有一定的变化,高校的优势特色专业可能会因为得到更直接的被选择机会,而在录取位次上有一定程度的提升;二是由文理分科到选考科目限制的改变,往年高校以文理科为录取群体分类的录取位次的参考意义有一定的降低。建议考生,可通过高校招生网查阅高校近年各专业录取情况,并了解高校优势特色专业情况,综合二者,结合自身分数和今年报考变化,合理报考。同时,受从文理科分类转变到选考科目组合这一变化影响,考生在进行志愿填报时,可参考往年高校录取情况,适度扩大自己分数覆盖的院校志愿录取分数区间,以防志愿落空。
深入了解高校招生录取政策
充分了解高校招生政策,特别是录取原则,考生可通过后续学校发布的2021年招生章程进行了解。充分了解高校专业选考科目设定要求,考生自己的选考科目一定要符合拟报专业选考科目要求。
六、请介绍一下学校咨询方式或联系方式。
电话:022-26656785
邮箱:tszsb@tjcu.edu.cn
网址:http://zs.tjcu.edu.cn
地址:天津市北辰区光荣道409号
