当前位置:
首页
>
政策发布
>
省教育考试院
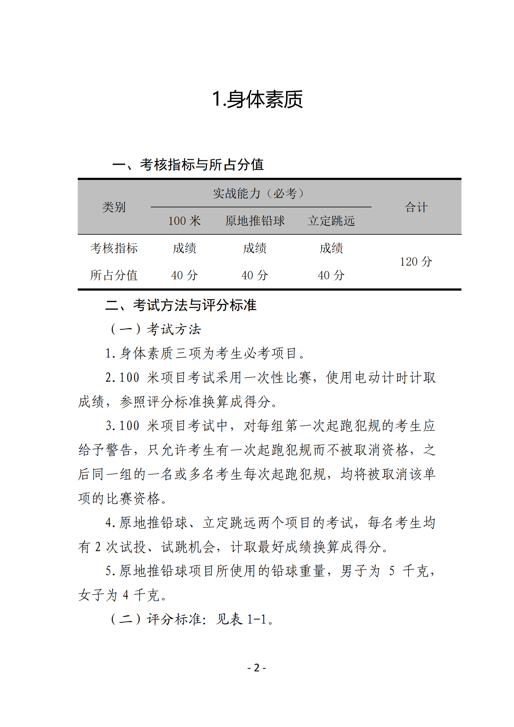
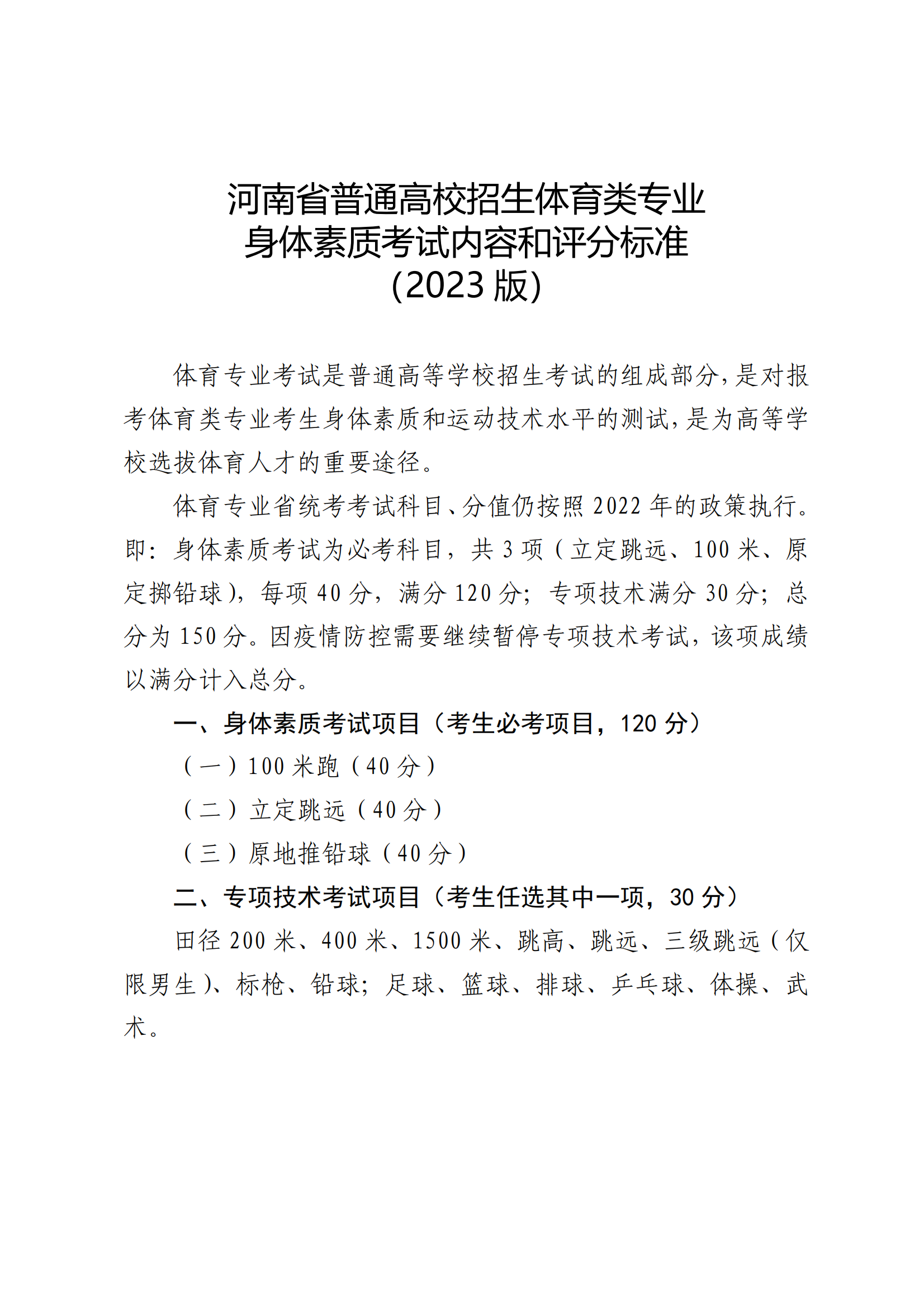
2023年河南省普通高校招生体育类专业身体素质考试内容和评分标准
2022-12-06 11:21:22
来源:河南省教育考试院
相关阅读
我省召开2026年全省教育招生考试工作会议
2026-03-06
河南省2024级普通高中学生学业水平合格性考试(高二阶段)成绩公布
2026-03-03
河南省2026年普通高校招生艺术类专业省级统考舞蹈类、播音与主持类、音乐类和表 (导)演类戏剧影视表演及戏剧影视导演方向专业分数段
2026-02-27
河南省2026年普通高校招生艺术类专业省级统考舞蹈类、播音与主持类、音乐类和表 (导)演类戏剧影视表演及戏剧影视导演方向专业合格线
2026-02-27
河南省2026年普通高校招生舞蹈类、播音与主持类、音乐类和表(导)演类戏剧影视表演及戏剧影视导演方向专业省级统考成绩公布
2026-02-27
首页
>
政策发布
>
省教育考试院
2023年河南省普通高校招生体育类专业身体素质考试内容和评分标准
来源:河南省教育考试院
2022-12-06 11:21:22
相关阅读
我省召开2026年全省教育招生考试工作会议
河南省2024级普通高中学生学业水平合格性考试(高二阶段)成绩公布
河南省2026年普通高校招生艺术类专业省级统考舞蹈类、播音与主持类、音乐类和表 (导)演类戏剧影视表演及戏剧影视导演方向专业分数段
河南省2026年普通高校招生艺术类专业省级统考舞蹈类、播音与主持类、音乐类和表 (导)演类戏剧影视表演及戏剧影视导演方向专业合格线
河南省2026年普通高校招生舞蹈类、播音与主持类、音乐类和表(导)演类戏剧影视表演及戏剧影视导演方向专业省级统考成绩公布