为全面贯彻全国教育大会精神,深入落实《国务院关于深化考试招生制度改革的实施意见》(国发〔2014〕35号)、教育部《关于在部分高校开展基础学科招生改革试点工作的意见》(教学〔2020〕1号)等文件精神,服务国家重大战略需求,加强基础学科拔尖创新人才选拔培养,四川大学2022年继续开展基础学科招生改革试点(以下简称强基计划),选拔一批有志向、有兴趣、有天赋的青年学生进行专门培养,为国家基础学科和重大战略领域输送后备人才。
一、招生对象及报考条件
在我校强基计划招生的省份,符合2022年高考报名条件,综合素质优秀或基础学科拔尖,并有志于将来从事相关领域科学技术工作的高中毕业生均可申请报名。申请报名考生分为以下两类,不能兼报。
(一)第一类,高考成绩优异的考生;
(二)第二类,相关学科领域具有突出才能和表现,高中阶段在全国中学生五大学科奥林匹克竞赛全国总决赛获得二等奖及以上的考生。
二、招生专业及计划
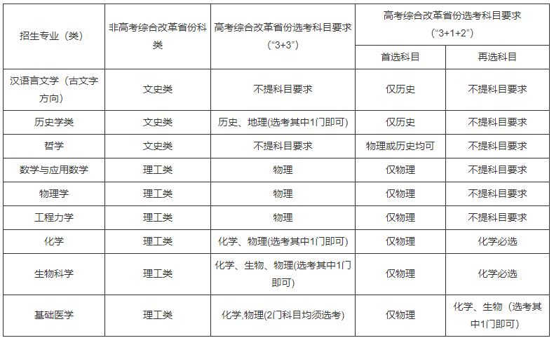
四川大学强基计划招生专业为汉语言文学(古文字方向)、历史学类(包含历史学、考古学、文物与博物馆学专业)、哲学、数学与应用数学、物理学、工程力学、化学、生物科学、基础医学。
各专业分省招生计划以四川大学强基计划报名系统公布为准。
各专业招生科类及选考科目要求如下:

三、报名方式与选拔程序
(一)报名时间和办法
2022年4月8日至4月29日考生登录四川大学强基计划报名平台(https://bm.chsi.com.cn/jcxkzs/sch/10610),按要求准确、完整地完成网上报名。报考我校强基计划的考生不能兼报其他高校强基计划。考生只能选报1个专业,不进行专业调剂。本次报名无需邮寄纸质申请材料。
(二)考生参加统一高考
考生须参加2022年普通高等学校招生全国统一考试。
(三)考生确认参加校考
申请强基计划的考生还须参加四川大学组织的考核测试(以下简称“校考”)。考生须在2022年6月10日至20日登录四川大学强基计划报名平台(https://bm.chsi.com.cn/jcxkzs/sch/10610)确认是否参加四川大学强基计划校考,规定时间内在报名平台上没有确认参加校考,视为自动放弃报考我校强基计划。
确认了参加校考又无故放弃的考生,我校将通报生源省份考试招生机构并如实记入考生诚信档案。
(四)入围校考办法
1.第一类,高考成绩优异的考生入围条件:
(1)高考改革省份
高考成绩(高考总分为750分,不含任何政策加分,下同)须高于生源省份2022年部分特殊类型相应录取控制分数线40分(含)。若高考总分非750分,则按比例折算,小数点后四舍五入(下同)。
(2)非高考改革省份
高考成绩须高于生源省份2022年普通类本科第一批次录取控制分数线(合并本科批次的省份,参照该省份划定的部分特殊类型相应录取控制分数线执行)理工类60分(含)、文史类40分(含)。
达到上述入围条件,我校按照分省分专业招生计划的6倍数以内,以考生高考成绩从高到低确定校考入围名单,末位同分考生同时入围。
2.第二类,相关学科领域具有突出才能和表现的考生入围条件:
高考成绩达到生源省份2022年普通类本科同科类第一批次录取控制分数线(合并本科批次的省份或高考改革省份,参照该省份划定的部分特殊类型相应录取控制分数线执行),即可入围校考。
(五)校考内容
四川大学将于2022年7月2日前组织校考,入围考生须到我校参加校考,校考的详细要求另行通知,具体时间、地点见准考证。
校考包括笔试、面试和体质测试三个部分。笔试和面试满分共750分,其中笔试满分300分,面试满分450分。
1.笔试
着重考查学生相关学科的基础知识、基础理论和基础能力。
2.面试
采取专家、考生“双随机”抽签的方式,专家对考生综合素质进行面试,着重考查学生发现问题和解决问题能力、归纳演绎等思辨能力以及对科学研究的兴趣和天赋等。考生综合素质档案是专家面试的重要参考,考生综合素质档案由省级教育行政部门统一提供。
3.体质测试
体质测试项目为投掷实心球、50米跑、立定跳远三选一。测试结果作为强基计划录取的重要参考(不计入综合成绩)。体质测试不合格,或未参加体质测试者不予录取。因身体原因无法参加体质测试的考生,凭二甲及以上医院证明向学校申请免测,申请通过者可予以免测,视为合格。
建议考生购买测试期间的人身意外伤害保险(未购买保险者,测试过程中发生意外由考生自行负责)。
(六)录取办法
1.综合成绩折算公式
综合成绩=高考成绩÷高考满分×750×85%+校考成绩×15%
校考成绩=笔试成绩+面试成绩
2.确定预录取名单
我校根据综合成绩排名确定预录取名单,具体如下:
第一类考生,四川大学根据分省分专业招生计划,按照分数优先的原则,依据综合成绩从高到低择优录取。若考生综合成绩相同,高考成绩(不含任何政策加分,下同)高者优先。若高考成绩相同,语文+数学+外语的成绩总和高者优先。若语文+数学+外语成绩总和相同,报考我校汉语言文学(古文字方向)、历史学类、哲学专业则语文成绩高者优先,报考其他专业则数学成绩高者优先。
第二类考生,综合成绩达到同省份、同专业第一类考生最低录取分数线,予以录取。
学校本科招生工作领导小组按招生计划审定强基计划预录取名单,预录取名单于7月5日前报各省级招办审核,并办理录取手续。我校分省分专业录取标准将在四川大学本科招生网进行公示。被正式录取的考生不再参加本省(区、市)后续高考志愿录取;未被录取的考生可正常参加本省(区、市)后续各批次高考志愿录取。
四、培养方案
强基计划是服务国家战略的重大工程,为有潜质、有志向、有天赋的青年学生,配备一流的师资,创造一流的人才成长条件,以培养一流科技创新人才为目标,为国家重大战略领域输送后备人才。重要培养举措包括:
(一)本硕博衔接培养
按照人才成长规律,为入选强基计划的学生专门制定从本科到硕士、博士的人才培养计划。第三学年考核通过的本科学生,在第四学年开始实施本硕博衔接培养。本科阶段考核合格的学生可以按照国家当年的招生录取规定,直接进入研究生阶段学习,经过研究生中期考核后,转入博士研究生培养阶段。
强基计划学生本科阶段在规定的基础学科专业就读,打牢学科基础。进入研究生阶段,可以在本学科方向继续深造,成为基础学科高端研究人才,也可以转入专门为强基计划设计的交叉学科领域攻读研究生,成为高端芯片与软件、智能科技、新材料、先进制造和国家安全等关键领域以及国家人才紧缺的人文社会科学关键领域的高级创新人才。
(二)动态分流
强基计划学生实行动态分流管理,每学年/学期进行考核,将考核不合格学生分流到本专业普通班,同时将符合该计划特质的优秀学生补充进来。
(三)激励机制
1.施行“首席专家制”,配备院士、杰出教授等一流师资力量,名师主持、学术主导,制定专门人才培养方案,提供优质课程教学资源,让强基计划学生浸润在浓厚学术氛围中。
2.深化书院制-导师制-学分制培养,为学生提供优良的学习环境。采用“学业导师+科研导师”等制度,为每位学生提供个性化学业指导和学术引领。强基计划学生优先参与导师科研项目,由导师指导科研训练。推进学分制,为学生自主决定修读进度、修读内容提供条件、给足空间。
3.拓宽国际视野。学校优先资助强基计划学生参加国内外交流学习。每位强基计划学生本科期间至少有一次参加国外或境外学术交流的机会,包括国际交换生、国际学术会议、国外高水平大学短期访学等。对接国家战略发展需求,学校支持相关学科专业与国内外知名大学联合培养强基计划博士研究生,鼓励学生获得国内外一流大学双博士学位,满足学生成长成才需要。
4.条件保障。为强基计划学生设立专项创新研究基金,支持强基计划学生参加国内外学科竞赛以及学术交流;对强基计划学生优先开放全校重点实验室、重大科研平台;在奖助学金、荣誉奖励、课程选修、图书资源等方面给予更多倾斜;优先选拔强基计划学生中的优秀博士毕业生留校任教,为其开展学术研究提供支持。
五、其他说明
(一)关于学生综合素质档案。已建立省级统一信息平台省份,由省级教育行政部门直接上传至强基计划报名系统。未建立省级统一信息平台省份,由考生就读中学在省级教育部门的统一安排下,由各省级教育行政部门汇总本地各中学报考学生的综合素质档案后,统一上传至报名系统。
(二)对于综合素质档案造假或在高校考核中舞弊的考生,将取消强基计划的报名、考试和录取资格,并将有关情况通报有关省级招生考试机构或教育行政部门,取消其当年高考报名、考试和录取资格,并视情节轻重给予3年内暂停参加各类国家教育考试的处理。已经入学的,按教育部和我校相关规定处理取消学籍,毕业后发现的取消毕业证、学位证。中学应当对所出具的材料认真核实,出现弄虚作假情形的,我校保留采取相关措施的权利。
(三)校考期间,考生的交通、食宿等费用自理。入围校考的家庭经济困难考生可向我校提出申请,我校可酌情提供保障性路费和住宿补贴。
(四)学校未委托任何个人或中介组织开展强基计划等考试招生有关工作,不举办任何形式的营利性培训活动。
(五)校考工作方案将视成都市疫情防控情况作出相应调整,届时另行通知。
(六)本简章由四川大学招生办公室负责解释。如遇国家法律、法规、规章和上级有关政策变化,以变化后的规定为准。
六、监督保障机制
(一)我校将对录取的学生进行入学资格复查,对不具备入学资格的学生,按教育部相关规定处理。
(二)四川大学招生工作接受四川大学纪检、监察部门全程监督,并接受社会监督。邮箱:jiwei@scu.edu.cn,电话:028-85404020。
七、咨询方式
四川大学地址:
(望江校区)成都市一环路南一段24号 邮编:610065
(华西校区)成都市人民南路三段17号 邮编:610041
(江安校区)成都市双流区川大路邮编:610207
招生咨询电话:028-86080605、028-86081605
招生咨询地址:成都市一环路南一段24号四川大学招生办公室
招生咨询邮箱:zs@scu.edu.cn
四川大学本科招生网:http://zs.scu.edu.cn
阳光高考信息平台:https://gaokao.chsi.com.cn/
四川大学招生办公室
二O二二年四月