日前,兰州大学发布关于2021年强基计划招生考试高校考核环节的相关说明,提醒考生于考生须于2021年6月10日—18日通过报名系统平台确认参加学校考核,否则视为放弃校考资格。
此前,中国人民大学、国防科技大学、上海交通大学也相继发布强基确认确认相关通知。
据统计,除北京大学外,其余35所强基计划试点高校均增加了“考生确认”环节。在此提醒考生们在规定时间内,尽快完成网上确认。

“强基计划”更加重视对学生更全面的考查,将考生的高考成绩(不低于85%)、高校综合考核结果和综合素质评价等进行折算,再按照综合成绩由高到低进行录取。
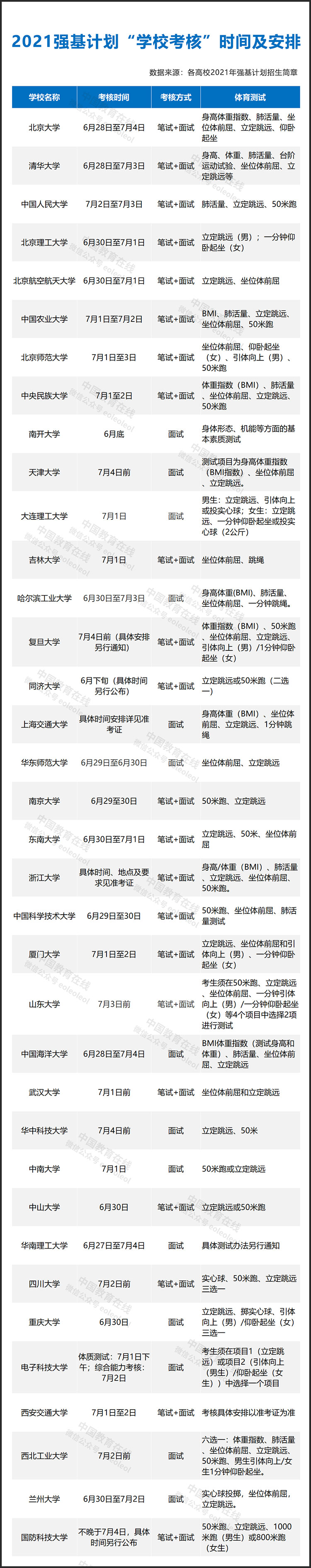
强基计划高校校测主要考笔试、面试和体质测试方式。需要注意的是,体测为达标测试,不计入总成绩,但不达标者不予录取。

据统计,2021年,有22所高校的“校考”安排有笔试:
北京大学:
1.学科基础素质测试:通过笔试着重考察学生学科基础能力,笔试科目:语文、数学。
2.综合素质考核:我校将对学生综合素质进行全面、深入的考核和评价,并通过面试对考生综合素质材料进行核实。
清华大学:
(1)基础能力测试面向所有考生,以笔试方式进行。理科类专业测试内容包含数学与逻辑、理科基础(物化综合)、学科探究(科学素养)等,文科类专业测试内容包含数学与逻辑、文科基础(文史综合)、学科探究(人文素养)等。根据基础能力测试成绩确定参加综合素质考核及身体素质测试环节的考生名单。未通过基础能力测试的考生不参与后续环节及录取成绩排队。
(2)综合素质考核包含专业志趣考察和面试。专业志趣考察主要考核考生是否对我校强基计划招生专业“有志向、有兴趣、有天赋”。面试采取专家、考生“双随机”抽签的方式,测试全程录音录像。
中国人民大学:
专业测试考查考生综合素质、分析问题、解决问题的能力和创新思维,以及专业相关领域学习兴趣、发展潜力等,考生综合素质档案将作为参考材料使用。考核形式为笔试和面试,考查范围不限于中学教学大纲。面试采取专家、考生“双随机”抽签的方式,测试全程录音录像。
北京理工大学:
学校考核包括基础能力测试和综合素质面试,主要考查考生的综合素质、创新能力、兴趣志向、科研潜质、科学精神及相关学科基础知识的运用能力。面试采取专家、考生“双随机”抽签的方式,测试全程录音录像。
北京航空航天大学:
笔试:重点考察学生报考专业相关学科的基础知识,基础理论和基础能力。
面试:我校组织专家进行面试,面试主要考察学生的综合素质、创新能力、兴趣志向、科研潜质、科学精神等多方面内容,面试全程录音录像。
中国农业大学:
1.笔试:主要考查考生生物、物理、化学等学科的基础知识、基础理论、基础能力。笔试满分为50分。
2.面试:主要考查考生思想品德、综合素质、创新能力、兴趣志向、科学潜质等方面,考生综合素质档案作为面试参考材料。面试采取专家、考生“双随机”抽签的方式,测试全程录音录像,满分为50分。
北京师范大学:
1.笔试为综合能力测试,占学校考核成绩的50%。
2.面试为综合素质评价,占学校考核成绩的50%。面试采取专家、考生“双随机”抽签的方式,对学生进行全面、深入的评价和考核,对考生综合素质档案材料进行核实,全程录音录像。
中央民族大学:
1. 笔试和面试方案
(1)历史学专业
笔试为“历史学学科基础”,包括中国通史和世界通史两大部分,主要内容包括史学基础知识、基本线索、基本素养等方面的知识、能力测试;面试内容包括自我陈述、抽取试题和面谈等三个环节,内容围绕考生兴趣进行,目的是通过面对面的考察,了解学生对历史知识的判断、兴趣所在、历史思维等知识和能力,对培养潜力做出判断。
(2)哲学专业
笔试为“哲学基础”,包括马克思主义哲学、中国哲学、外国哲学三大部分,主要内容包括哲学基础知识、基本线索、基本素养等方面的知识、能力测试;面试为综合测试,内容包括自我陈述、抽取试题和面谈三个环节,内容围绕考生兴趣进行。目的是通过面对面的考察,了解学生对哲学的兴趣及哲学思维能力,对培养潜力做出判断。
2. 考生综合素质档案的使用办法
考生综合素质档案的评价纳入面试环节,学校将组织专家对考生综合素质档案进行综合评审。
吉林大学:
笔试、面试内容(满分均为100分):

复旦大学:
1.A类考生根据所填报的专业志愿参加笔试,满分100分,按分省分专业计划数的2倍划定笔试合格线:笔试合格方可参加面试,笔试不合格不再参加后续选拔环节、不计校测成绩。
2.组织相关学科专家对入围考生进行面试,专家、考生以“双随机”抽签方式配对,面试全程录音录像。
3.考生的综合素质评价材料将在面试过程中作为重要参考资料,面试前安排充足时间由面试专家审阅。
4.校测成绩满分为150分。
同济大学:
笔试:测试内容根据考生报考专业组确定。
面试:由多学科专家组成专家组,根据考生报考专业组进行面试。考生的高中生综合素质档案评审纳入面试考核环节。
南京大学:
测试在标准化考场进行,全程录音录像。测试项目包括笔试和面试,分别按照60%和40%记入南大考核成绩。面试重点考查考生相关学科知识储备和专业发展潜力,并参考考生综合素质档案。笔试按照考生入围专业所在专业组进行,其中,
(1)专业组1笔试科目为数理探究,主要考查相关学科基础、逻辑思维能力和运算能力;
(2)专业组2笔试科目为化生综合,主要考查相关学科基础,综合运用所学知识解决问题的能力;
(3)专业组3笔试科目为阅读表达,主要考查学生的书面表达能力、综合素养和发展潜质。
东南大学:
综合能力测试。综合能力测试分专业进行,测试方式包括笔试和面试。笔试主要考察学生所申报入围学科的基本素养;面试将结合省级教育行政部门提供的考生综合素质档案,主要考察学生分析问题、解决问题的能力,逻辑思维能力、创新思维能力、语言表达能力、发展潜力等。面试采取专家、考生“双随机”抽签的方式,测试全程录音录像。
综合能力测试成绩由笔试和面试成绩组成,其中笔试成绩占比60%,面试成绩占比40%。
浙江大学:
笔试科目:理学I类的笔试科目为数学和物理,理学II类和基础医学类的笔试科目为数学和化学,人文历史类的笔试科目为语文和历史。
面试以小组面试为主,主要考察学生思想品德、诚实守信、专业素养、学科基础和综合素质。面试采取专家、考生“双随机”抽签的方式,全程录音录像。
中国科学技术大学:
笔试科目为数学、物理,重点考察相关学科基础、逻辑思维能力和运算能力;综合面试环节主要结合考生的综合素质评价材料和面试表现,重点考察兴趣志向、学科特长和创新潜力。面试采取专家、考生“双随机”抽签的方式,测试全程录音录像。
厦门大学:
学科专业考核含笔试和面试。笔试主要考查相关学科基础知识、基础理论、基础能力。面试结合学生综合素质档案,主要考查综合素质、创新能力、兴趣志向、科研潜质、科学精神等。我校将根据笔试成绩划定相应合格分数线,达到笔试合格线方可进入面试,笔试成绩未上合格线不再折算我校综合考核成绩。
山东大学:
笔试重点考查学生相关学科的基础知识、基础理论和基础能力等,满分100分,分专业进行。
面试重点考查学生的综合素质、创新能力、兴趣志向、科研潜质和科学精神等,满分100分,分专业进行。采取专家、考生“双随机”抽签的方式,测试全程录音录像。考生综合素质档案作为重要参考。
武汉大学:
综合能力测试分专业进行,主要以“对专业学科有志向、有兴趣、有天赋,立志于为国家发展做重大贡献”为标准,结合考生综合素质档案,重点考查学生在所申报基础学科领域的志趣、天赋、潜质以及已经或可能展现出的能力等。考核方式为笔试、面试,主要考查学生所申报学科的基本素养和分析问题解决问题的能力、逻辑思维能力、创新思维能力、语言表达能力、思辨能力、组织协调能力等,满分100分。
中山大学:
1.考生按照所报专业参加我校组织的笔试,笔试主要考查考生相关学科的基础知识、基础理论、基础能力。
2.我校组织专家进行分专业面试,主要考查考生的理想信念、家国情怀、兴趣志向、综合素质、创新能力、科研潜质、科学精神等,并结合考生综合素质档案,确定面试考核评分。面试采取专家、考生“双随机”抽签的方式,测试全程录音录像。
四川大学:
1. 笔试
包含对学生相关学科的基础知识、基础理论、基础能力等方面的考查。
2. 面试
采取专家、考生“双随机”抽签的方式,专家组对考生综合素质进行考核,给出面试成绩。专家面试考生时,考生综合素质档案作为重要参考,考生综合素质档案由省级教育行政部门统一提供。测试全程录音录像。
西安交通大学:
考核包括笔试、面试和体育测试,同时参考考生高中阶段的综合素质评价材料。面试时采用专家、考生“双随机”抽签的方式,考核全程录音录像,主要考查考生的学科兴趣、学科特长、创新潜能和综合素质等。
国防科技大学:
1.笔试科目为数学与逻辑、经典物理基础(每门科目150分,总分300分)。面试考核思想品德、人文素养、学科特长、科学思维和创新潜质五个方面,每个方面30分,面试总分150分。思想品德单项得分不足18分的考生,校考不合格,取消强基计划录取资格。
2.我校将组织专家组对考生综合素质档案实施盲评。专家组将根据考生的高中学习发展特点及全过程表现,包括平时学业成绩、学科获奖情况、参与课外研究或学习的情况、创作/创意/创新成果的情况、文体特长情况、参与社会工作/社团活动/社会实践/志愿公益活动的情况、综合获奖及突出事迹的情况、个人陈述等多方面进行综合评审,并按评审结果纳入面试考核结果。