北京航空航天大学2020年“宏志计划” (高校专项计划)招生简章
为贯彻落实党中央、国务院关于今年高考工作的决策部署以及决战决胜脱贫攻坚的重大部署,按照《关于做好2020年重点高校招收农村和贫困地区学生工作的通知》(教学司〔2020〕1号)要求,我校2020年继续实施高校专项计划——宏志计划,选拔边远、贫困、民族等地区县(含县级市)以下高中勤奋好学、成绩优良的农村学生,进一步优化我校招收农村学生的考核方式、提高选拔质量,适当向边远、贫困、民族等地区倾斜,让更多的农村和贫困地区学生有机会进入我校学习深造,促进教育公平。
一、招生对象和报名条件
招收边远、贫困、民族等地区县(含县级市)以下高中勤奋好学、成绩优良的农村学生。具体实施区域由各省(自治区、直辖市)确定。申请报考考生须同时具备以下条件:
1.符合2020年统一高考报名条件;
2.本人及父亲或母亲或法定监护人户籍地在实施区域的农村,本人具有当地连续3年以上户籍;
3.本人具有户籍所在县高中连续3年学籍并实际就读。
考生户籍、学籍资格审核由各省(自治区、直辖市)完成。
二、招生专业和计划
我校2020年高校专项招生计划和资格人数按教育部相关规定执行,招生计划不低于我校总招生计划的2%。
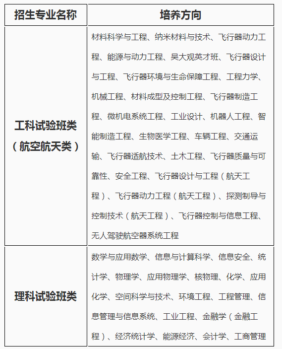
生源范围:全国所有非高考改革省份的理科生源,以及全国所有高考改革省份生源(不分文理,考生必选考物理)。具体招生专业如下:

注:(1)考生报名时可选报两个招生专业,须明确排序。(2)我校实行大类招生、大类培养,二年级进入专业学院学习、确定具体培养专业,各招生专业所对应的培养方向以最终公布的专业目录为准。
三、报名要求
1.网上报名:符合报名条件的考生,请于2020年5月11日0:00至5月25日24:00登录高校专项计划报名系统(http://gaokao.chsi.com.cn/gxzxbm/),进行注册报名,考生按照报名系统要求如实填写有关报名信息,相关材料电子版通过报名系统上传,报名结束后不需要寄送纸质报名材料。考生需要提交的材料包括:(1)报名申请表;(2)北京航空航天大学2020年高校专项计划招生推荐表。
2.申请表填写要求:
a.考生的报名申请表须打印,经本人签字及校方签字、盖章后上传到报名系统,申请表版本号必须与报名系统内的申请表版本号一致。
b.考生在报名时须撰写800字以内的个人陈述并上传系统,主要内容可包括成长经历、个性特长、取得成绩和发展规划等。个人陈述不需要手写。
c.申请表中的“综合信息”需逐项填写,并上传相应的证明材料的扫描件或照片。
在“综合信息”-“高中期间参与的社会活动”一栏可填写:高中阶段参与的科学研究、文学创作、创新设计、学习实践等情况;高中阶段参与的志愿服务、社团活动、学校或班团学生工作等情况。
在“综合信息”-“高中期间的获奖记录”一栏可填写:高中阶段获得的省级(含)以上学科竞赛奖励情况;高中阶段获得的校级(含)以上个人荣誉情况;本人所具备的文艺、体育特长情况。
3.考生必须由所在中学推荐报考,由所在中学负责人填写《北京航空航天大学2020年高校专项计划招生推荐表》(见附件)并签字盖章。考生须将推荐表与申请表一起上传到报名系统。
4.考生上传到报名系统的所有材料必须清晰可辨且填写完整,否则视为无效。论文和专利不得作为申报材料上传。
四、选拔程序
1.报名资格审核:报名结束后,考生户籍、学籍资格审核由各省(自治区、直辖市)负责组织。
2.材料审查:我校依据招生简章要求对考生的申报材料进行审查。
3.专家评审:我校组织专家对各省(自治区、直辖市)审核通过考生的申请材料进行评审,综合考查考生高中阶段学习成绩、学科水平、综合素质、自强精神和发展潜质,确定考生的考核成绩。
4.资格认定:学校根据专家评审成绩,按照“成绩优先、志愿排序”的原则,结合我校招生计划择优认定获得我校高校专项资格的考生名单及认定专业(获得资格的考生只认定一个专业资格),并报我校招生工作领导小组审核确定。
5.资格公示:我校将于2020年6月30日后在北航招生网上公示资格认定名单及专业,并报教育部“阳光高考”平台公示。考生也可于2020年6月30日后在阳光高考平台高校专项计划报名系统查询审核结果。
五、优惠政策
获得我校高校专项计划资格的考生, 在高考录取中给予北京航空航天大学在当地最终模拟投档线下降40分(江苏30分)以内,但不低于我校在当地相应录取批次录取控制分数线。
获得我校高校专项计划资格的浙江省考生在高考录取时可享受浙江省相应特殊类型最低录取控制分数线上30分以上录取的优惠政策,山东省考生在高考录取时可享受山东省相应特殊类型最低录取控制分数线上100分以上录取的优惠政策,海南省考生在高考录取时可享受海南省相应特殊类型最低录取控制分数线上150分以上录取的优惠政策。
六、录取办法
1.获得我校高校专项计划资格的考生均须参加高考,志愿填报方式、填报时间等以当地省级招生考试机构规定为准。考生高考填报专业须与高校专项资格认定的专业一致。
2.我校在高考录取期间,将严格根据入选资格考生志愿、高考成绩总分、经公示的优惠政策、入选专业和学校最终模拟投档线(或相应特殊类型最低录取控制分数线)进行录取。
3.江苏省考生学业水平测试选测科目和学业水平测试等级要求为:理科一门限选物理且等级不低于A,另一门限选化学或者生物且等级不低于B。
七、监督机制
1.在学校招生工作领导小组领导下,在学校纪检监察部门监督下,我校高校专项计划招生遵循“公平、公正、公开、综合评价、择优录取”的原则。
2.学校加强高校专项计划招生信息公开工作,高校专项计划的初审通过名单、资格名单将严格按时在北航招生网公示后再报教育部阳光高考平台公示备案。
3.考生须承诺提交的所有材料客观、真实。如有虚假内容,将取消今年高校专项计划的报名和录取资格,并将有关情况通报考生所在地省级招生考试机构,由有关省级招生考试机构依照相关规定取消今年高考报名、考试和录取资格,并视情节轻重暂停1-3年参加各类国家教育考试。
4.我校从未委托个人或中介组织开展招生有关工作,从不举办任何形式的培训和辅导,请广大考生不要轻信某些公司或机构的虚假宣传。
八、联系方式
1.招生办公室
地址:北京市海淀区学院路37号北京航空航天大学知行楼南楼302室
邮编:100083
咨询电话:18210883447 (集中咨询时间:2020年5月11日至5月25日,工作日9:00—11:30;14:30—17:00)
电子邮箱:zsbgs@buaa.edu.cn
北航招生网:http://zs.buaa.edu.cn
2.监督电话:010-82338830
3.高校专项计划报名系统技术服务热线:010-82199588
九、附则
本招生简章由北京航空航天大学招生办公室负责解释。
附件:北京航空航天大学2020年高校专项招生推荐表
(百度网盘下载链接:https://pan.baidu.com/s/1-0-uKRYl8_D9nmouKBpqkg ,提取码:79fw)
北京航空航天大学招生办公室
2020年5月9日