新疆艺术学院成立于1958年,位于素有“歌舞之乡”“丹青之乡”美誉的新疆维吾尔自治区首府乌鲁木齐市。学校是全国8所综合性艺术院校之一,也是我国西北地区唯一一所综合性高等艺术学府。学校党委坚持为党育人、为国育才办学导向,落实立德树人根本任务,突出质量与内涵发展,以教育教学出人才、艺术研究出成果、创作展演出精品,成为一所办学历史悠久、区域特征显著、专业特色鲜明的高等艺术院校,为繁荣国家尤其是新疆文化艺术事业、推进社会文明建设、扩大对外交流合作做出了积极贡献,是新疆文化艺术人才培养的主力军,被誉为“丝绸之路”文化传播的使者和“天山脚下”艺术家的摇篮。
学校现有团结校区和金桥校区,占地1000亩。有音乐学院、舞蹈学院、美术学院、设计学院、书法学院、传媒学院、戏剧影视学院、文化艺术学院、马克思主义学院、公共基础部、继续教育学院、附属中等艺术学校12个教学单位,涵盖硕士研究生、本科、中专等办学层次,现有全日制在校学生5500人。
学校现有艺术学门类下1个一级学科硕士授权点,5个专业学位硕士授权点,1个交叉学科硕士授权点,共26个研究方向。
学校现有25个本科专业,其中有7个国家一流专业建设点,5个自治区一流专业建设点,7门自治区一流课程,1门自治区课程思政示范课程,2个自治区实验教学示范中心,是新疆首批课程思政试点高校。
学校设有文化润疆创作研究中心、非物质文化遗产研究中心、丝绸之路艺术研究中心、“艺术+思政”教育研究中心等4个综合性科研机构和音乐、舞蹈、美术、设计、书法、传媒、戏剧影视、文化产业等8个二级科研创作机构以及2个美术设计馆,与自治区文联共建新疆书法教育研究院,有新艺舞蹈团、合唱团、交响乐团、国乐团等实践演出团体和一大批校外实践创作基地,建校以来累计为国家培养各类文化艺术人才数万名。
学校现有教职工700人,其中专任教师480名,有教授、副教授等高级职称教师181人,硕士生导师190人,享受国务院政府特殊津贴专家、自治区有突出贡献优秀专家、教学名师、天山英才、文化名家暨“四个一批”人才、天池特聘教授等22人。
“十三五”以来,学校累计承担国家、省部、厅局等各级各类科研项目422余项,出版专著、发表学术论文837篇(部);《新疆艺术学院学报》被评为“全国高校优秀社科期刊”,学校科研学术水平质量呈现出快速提升态势。
学校积极融入和服务国家文化艺术事业发展,先后参加北京奥运开幕式、全国冬运会、中国新疆国际舞蹈节、阿斯塔纳世博会中国馆开幕式、国庆70周年、建党100周年庆典等国家和自治区重大文艺展演活动,创作推出一大批优秀文化艺术作品赴天山南北巡回演出,师生在国内外各类展演赛事中获得国家级竞赛奖770多项、省部级竞赛奖960余项。
学校积极开展对外交流活动,作为首批中国——东盟艺术高校联盟和中俄艺术高校联盟成员单位,已成为国家“一带一路”倡议的重要文化名片。与俄罗斯、美国、韩国、日本、法国、泰国、哈萨克斯坦、吉尔吉斯斯坦、乌兹别克斯坦等国家及我国港澳台地区20余所院校和艺术院团建立友好交流关系,与全国30多所艺术院校开展交流合作,与中国传媒大学、中央音乐学院、中央美术学院、中国戏曲学院建立全面长期对口支援与合作关系。
近年来,学校办学实力显著提高,社会影响力和知名度不断提升,先后获得全国学校艺术教育先进单位、自治区党建与思想政治工作先进高校、创先争优先进基层党组织、自治区开发建设新疆奖状、民族团结进步示范学校、文明校园、综合治理先进单位、爱国卫生先进单位、绿化先进单位等荣誉称号。
面向未来,新疆艺术学院党委将团结带领全校广大师生员工,在习近平新时代中国特色社会主义思想指引下,完整准确贯彻落实新时代党的治疆方略,在自治区党委领导下,继续秉承“团结、勤奋、敬业、尚美”校风和“传承创新,德艺双馨”校训,坚持走内涵建设、高质量发展道路,推进实施学校党委“一二三四”工作思路,即围绕一个目标(立德树人),坚持两个标准(德艺双馨),建设三支队伍(教师队伍、管理队伍和服务队伍),落实四个重点(以安全稳定为基础、以服务经济社会和文艺繁荣发展为导向、以内涵建设质量提升为重点、以改革创新为动力),朝着“特色鲜明、优势突出、立足新疆、服务全国、面向世界”的高水平综合性艺术高校宏伟目标努力奋进!
一、培养目标
培养德、智、体、美、劳全面发展,适应经济社会发展需要的艺术创作、理论研究、表演、教学等专业艺术人才。
二、报考条件
1.符合各省(区、市)规定的2024年普通高等学校招生报名条件。
2.我校普通本科艺术类专业对高考改革省份无选考科目限制,对非高考综合改革省份,不限定文理科类。
三、招生专业及组考方式
根据教育部关于2024年高校特殊类型招生工作要求,我校2024年普通本科艺术类专业考生范围将根据各省统考科类对应关系进行限定,考生须取得报考专业对应科类省级统考本科合格,各专业与各省统考子科类对应关系详见《新疆艺术学院2024年本科艺术类专业与各省统考子科类对应关系表》,若一个招生专业对应多个省级统考子科类,则其中任一子科类合格即可报考。各专业招考方式如下:
(一)不组织校考的专业

(二)组织校考的专业(线上考试,满分200分)

1.报名要求
(1)根据教育部规定,考生须取得报考专业对应科类省级统考成绩本科合格,省级统考不合格的考生,参加我校专业考试成绩无效。
(2)我校2024年普通本科艺术类专业考试将采用线上考试方式,考生不得兼报专业(含方向)。
(3)考生进行网上报名前,请务必认真了解专业信息及考生注意事项。因未按要求报名,误填、错填报考信息或填报虚假信息,未完成网上缴费等原因导致不能考试或录取的,考生自负后果。
2.报名须知
(1)网上报名与缴费时间:2024年2月18日-2月22日;线上考试时间:2024年3月1日-3月6日
(报名时间和考试时间如有变动,请随时关注我校招生网及微信公众号通知。)
考生登录新疆艺术学院官网https://www.xjart.edu.cn,选择“招生就业”-“本科招生”-“专业考试报名(本)”进行注册报名,或者直接登录我校招生网https://bkzs.xjart.edu.cn/选择“专业考试报名(本)”进行注册报名。
(2)考生登录,填写考生基本信息,凡不按简章要求报名、误填、错填网报信息、填报虚假信息者,将不能参加校考。
(3)网上审核,上传身份证、统考合格证等相关材料。
(4)考生须签订诚信考试承诺书,承诺所提供的个人信息真实准确,诚信考试,遵守考试纪律,杜绝作弊行为。
(5)报考过程中,考生要仔细填写并认真核对个人信息,缴费成功后,不能更改和退费。
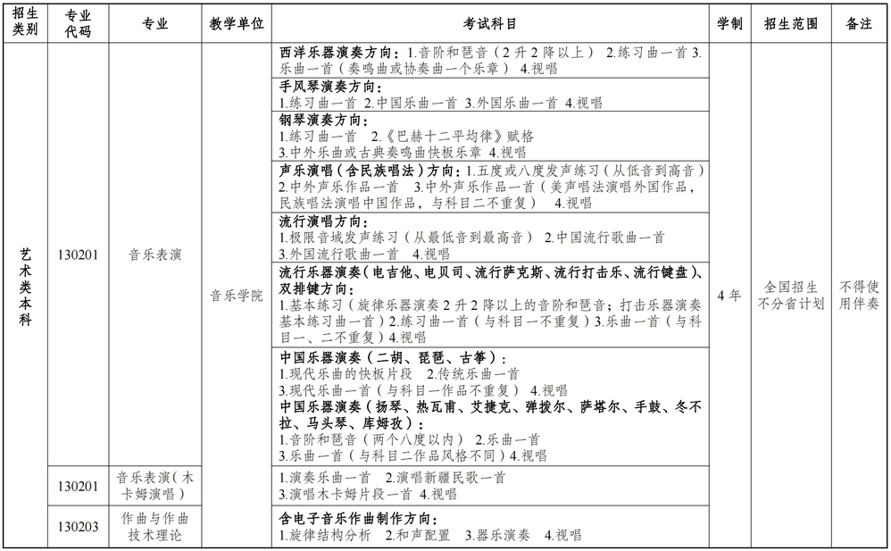
3.我校2024年音乐表演专业只招收以下所列种类,凡未列出的种类该年不接受报考,具体如下:
(1)声乐演唱类:美声唱法、民族唱法;
(2)键盘演奏类:钢琴、手风琴;
(3)西洋乐器演奏类:长笛、单簧管、双簧管、大管、小号、圆号、长号、小提琴、中提琴、大提琴、低音提琴、打击乐;
(4)中国乐器演奏类:二胡、琵琶、古筝、扬琴、热瓦甫、艾捷克、弹拨尔、萨塔尔、手鼓、冬不拉、马头琴、库姆孜;
(5)现代音乐类:流行演唱、流行乐器演奏(电吉他、电贝司、流行萨克斯、流行打击乐、流行键盘)、双排键。
4.考生须采用国家通用语言文字答题。
5.具体考试要求详见后续通知。
四、录取方法
学校根据考生的高考文化课成绩、专业成绩以及德、智、体、美、劳情况全面衡量,择优录取。考生须按照我校省级统考子科类对应关系,取得与所报专业相对应的省级统考本科合格,不同专业(含方向)录取原则如下:
(一)艺术类批次各专业
1.按校考成绩排序
音乐表演、音乐表演(木卡姆演唱)、作曲与作曲技术理论专业组织校考,不做分省计划,文理科(历史类和物理类)兼招,统一排序,不单独设置文理(历史类和物理类)计划数。考生在高考文化课成绩(不含政策加分)达到考生所在省(区、市)普通类专业本科批次录取最低控制分数线、相应科类省级统考本科合格、校考合格的基础上,按照志愿优先的原则,以校考成绩从高到低择优录取。
按上述要求录取后,在考生所报招考方向录取名额未满的情况下,校考成绩合格且高考文化课成绩(不含政策加分)达到考生所在省(区、市)艺术类专业相应科类本科录取最低控制分数线的考生,按照志愿优先的原则,以校考成绩从高到低依次破格录取。
破格录取名单将在录取结束后,通过校考成绩查询系统在该专业合格生源范围内公布。破格录取名单公示期为7天,公示期内如有异议须以书面形式向学校招生办公室实名提出,经查实有弄虚作假或作弊等行为者,将被取消录取资格,不再递补录取。
2.按综合分排序
音乐学、录音艺术、播音与主持艺术、表演、书法学专业,在考生高考文化课成绩和省级统考成绩均达到所在省(区、市)艺术类专业相应科类本科录取最低控制分数线基础上,按照志愿优先的原则,以综合分从高到低择优录取。
舞蹈类专业(舞蹈学、舞蹈表演、舞蹈编导),在考生高考文化课成绩和省级统考成绩均达到所在省(区、市)艺术类专业相应科类本科录取最低控制分数线基础上,按照分数优先,遵循志愿的原则,以综合分从高到低择优录取。专业志愿无法满足时,若服从调剂,则调剂到尚未录满的专业,不服从调剂的,作退档处理。
美术设计类专业(美术学、绘画、雕塑、视觉传达设计、环境设计、产品设计、数字媒体艺术、影视摄影与制作、动画、戏剧影视美术设计),在考生高考文化课成绩和省级统考成绩均达到所在省(区、市)艺术类专业相应科类本科录取最低控制分数线基础上,按照分数优先,遵循志愿的原则,以综合分从高到低择优录取。专业志愿无法满足时,若服从调剂,则调剂到尚未录满的专业,不服从调剂的,作退档处理。
综合分计算方法以生源省份相应专业计算公式为准。
3.录取过程中,最后一名出现同分时,校考专业按高考文化课相对成绩、语文、外语、数学的顺序优先录取高分考生,其中高考文化课相对成绩为高考文化课成绩(不含政策加分)与所在省(区、市)普通类专业本科批次录取最低控制分数线的比值,以四舍五入法保留到小数点后三位;统考专业执行生源省份同分排序规则。
4.新疆考生填报普通类计划时,高考文化课成绩应达到普通类计划本科相应批次录取最低控制分数线。
5.若考生生源省级招生主管部门对招生计划编制、录取批次或其他录取事项另有要求,我校按照生源省份规定执行。
(二)普通本科批次各专业
我校广播电视编导、戏剧影视文学、艺术管理等艺术类专业和文化产业管理专业在普通本科批次录取。
普通本科批次各专业,录取原则和同分排序规则按照各省(区、市)招生主管部门公布的普通本科相应批次录取办法和排序规则执行。考生高考文化课成绩应达到所在省(区、市)普通本科相应批次录取最低控制分数线,按照分数优先,遵循志愿的原则,确定考生的录取专业。专业志愿无法满足时,若服从调剂,则按照考生分数及专业顺序调剂到尚未录满的专业,不服从调剂的,作退档处理。
五、有关说明
1.我校各专业招生计划以上级主管部门最终批复为准。
2.报考我校线上考试各专业的考生于2024年4月下旬,登录我校招生网查询专业考试成绩,并按系统提示自行留存合格证。
3.专业考试合格的考生,按照所在省(区、市)艺术类招生考试有关规定,参加全国普通高等学校统一文化课考试。
4.特困学生可按照国家有关规定申请生源地助学贷款,具体规定可咨询我校学生处,电话0991-2568513。
5.我校舞蹈类专业不设流行舞、国际标准舞方向专业教学,请该方向考生谨慎报考。
6.考生在参加文化考试时,外语语种不限,但入学后我校只提供英语教学。
7.新生入学进行体检,对患有疾病的新生,经学校指定医疗单位诊断不宜在校学习,但短期治疗可达到国家规定的入学体检标准者,经学校批准暂不予注册,保留入学资格一年。
8.新生入校后,将在三个月内进行专业复核测试,对复核结果不合格(含在复核期内违反我校学生管理相关规定的)及在高考报名、考试、体检等环节中以弄虚作假的手段取得录取资格的新生,我校将区别情况予以处理,直至取消其入学资格。
9.我校招生信息均以本简章和学校招生网公布的信息为准,对非我校官网公布的新疆艺术学院招生信息,我校将不承担任何法律责任。
10.凡未尽事宜参照教育部及各生源省份招生主管部门相关规定执行。
六、学费(按照自治区物价部门规定的标准收取学费,如遇上级调整收费标准,学校按照新规定执行)
艺术类本科:6000元/年
普通类本科:3200元/年
七、其他
(一)声明
1.我校不举办任何形式的艺术类专业考试考前辅导班,不允许任何单位或个人以学校名义举办考前辅导班。
2.我校没有委托任何中介机构或个人代理我校进行招生录取工作。
3.在专业考试和录取过程中除规定的报名考试费外不收取任何形式的赞助费或其他费用。
4.对以学校名义举办考前辅导班或进行招生录取工作的中介机构或个人,我校将依法追究其法律责任。
(二)联系方式
1.招生咨询电话:0991-2554104 咨询邮箱:xjart_zb@163.com
2.各教学单位咨询电话(区号0991):
音乐学院:3110025
舞蹈学院:3100306
美术学院:2555723
设计学院:2552715
书法学院:2501689
传媒学院:3071632
戏剧影视学院:3071715
文化艺术学院:7520963
3.监督举报电话:新疆艺术学院纪委0991-2554921
4.金桥校区地址:乌鲁木齐市经济技术开发区(头屯河区)金桥路699号,邮编830023;团结校区地址:乌鲁木齐市团结路734号,邮编:830049
5.学校官网:https://www.xjart.edu.cn/;学校招生网:https://bkzs.xjart.edu.cn/
6.招办微信公众号:“新艺招生”
附件:
新疆艺术学院
2024年2月