首页
>>
2026艺术生考试专题
>>
招生简章
>>
艺术专业招生
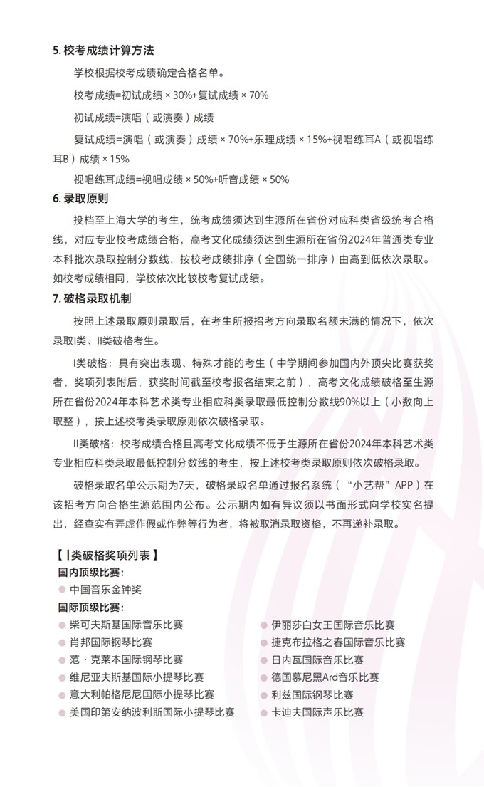
上海大学音乐学院2024年艺术类本科专业招生简章
2024-01-19 15:25:29
上海大学
院校问答
政策问答
分数线
分数段
河小阳微信
河小阳微博
河小阳抖音
x