上海视觉艺术学院是经国家教育部批准成立的一所混合所有制新型综合艺术类普通本科高等学校。
学校具有独立颁发本科毕业文凭和授予学士学位资质。
一、招生计划
2024年我校各专业拟招生计划如下:

备注:招生计划和相关要求以教育主管部门最终下达的批文为准。
二、考试及报名办法
1.考试及成绩认定
凡报考我校各招生专业的考生,须参加当地省级招生部门组织的高等学校招生文化课统一考试。
各招生专业的专业考试要求如下:

2.报考方式
考生报名及考试办法根据生源所在地的相关招考规定进行。
参加我校校考的考生,须在符合生源所在地相关招考规定、相关专业对应科类省级统考合格的基础上,依照我校规定进行报名和考试。我校相关专业在各地的专业省级统考要求,请参考学校官网公布的《上海视觉艺术学院艺术类专业2024年各省级统考子科类对照表》。如生源所在地的省级统考科类另有要求或有所调整,以各地考试院公布为准。
3.校考专业考试规程:
校考专业:视觉传达设计、环境设计
(上述专业不可兼报)
报名:登录我校官网首页“招生热线”或扫描页末二维码、关注“上海视觉艺术学院招生办”微信公众号后,按提示要求进行网上报名。
报名时间:2024年1月22日10:00起至3月10日中午12:00前
考试时间:2024年3月17日(具体考试日程安排及要求请关注学校后续公告)
考试形式:远程线上考试<直播笔试>,满分值:200分
远程线上考试平台:小艺帮APP
考试科目与内容:
1.科目一:设计素描(命题) (分值:100分,考试时长:120分钟)
以写实为主,突出考生的造型能力。
(自备4开素描纸,限铅笔或炭笔等素描画具,美纹纸胶带,画板,画架,座椅等必要的绘画用具)
2.科目二:创意设计(命题) (分值:100分,考试时长:120分钟)
大主题,具备一定故事性/记忆性,突出考生的创意思维设计能力。
(自备A4水粉纸或水彩纸,限铅笔、炭笔、水粉、水彩、马克笔、色彩画笔、调色板、水盂、美纹纸胶带、画板、画架、座椅等必要的绘画用具,不得使用带亮粉、反光等特殊效果的绘画材料)
考试要求:
1.本次考试所有考试科目均远程线上进行,考试直播拍摄过程中考生除规定的画具外,禁止携带或使用其他用具及设备。严禁对考试内容进行截图、翻录、传播及任何形式的公开。
2.请选择独立、安静、明亮的场地进行考试。拍摄过程中要求采集区域光线充足、场地较宽裕、尽量避免嘈杂、拥挤、光线较弱的场合。正式考试过程中,考生不得戴口罩,不得出现任何可能影响评判公正的信息或标识(如含考生信息的提示性文字、图案、声音、背景、着装等),更不得出现考生姓名、生源地、考生号、证件号、就读中学等个人信息;录制画面除考生外严禁出现他人,录制全程须一镜到底不间断,考生不得离开拍摄范围,不得随意切换角度;禁止使用剪辑、合并、暂停、美颜、滤镜等特殊技术效果。如有违规,将取消考试成绩;未按要求录制及提交考试内容的,该科目视为弃考。
3.禁止在画卷正反面用线条、明暗、色彩等做任何与考试要求无关的记号,禁止在画卷任何位置签名或书写文字,否则作废卷处理。
4.考生须独立完成考试,严禁其他人员参与。
5.学校将在考前发布《远程线上考试须知及操作手册》,考生可通过参加考前练习、模拟考试等,了解和熟悉考试流程及相关要求。
注:考试将同时采取直播、录播的监考方式对考生考试全过程进行监督、记录。同时,采用人脸识别、AI分析等相关技术手段识别违纪、作弊行为,确保考试流程科学严谨,保障考试公平、公正。
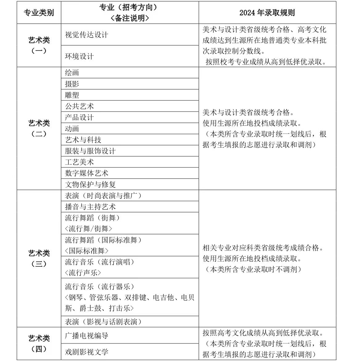
三、招生录取规则
我校招生录取工作按照教育部和上级教育主管部门的有关规定执行,以“公平、公正、公开”为原则,坚持阳光招生。在划定最低录取分数线的基础上,根据高分优先、遵循专业志愿的准则,分专业录取,无专业级差,具体规则如下表。

1.上述录取规则均以考生的高考文化成绩、省统考专业成绩符合生源所在地相应批次艺术类本科投档要求为前提。各省市考试院或本校另有明确规定的,按有关规定执行。
2.分省计划中实行平行志愿的,以生源所在地投档成绩作为录取依据。
3.我校组织校考的各专业不作分省计划,按照录取规则全国统一排序录取。校考专业录取时,高考文化成绩不含政策性加分。各专业文理兼收,艺术类不分文理的专业录取时文化成绩的计算不考虑文理科之间的分值差别。
4.录取时如遇投档成绩相同,使用生源所在地同分排序规则进行比较;校考专业如遇校考专业成绩相同,则依次比较美术与设计学类省级统考专业成绩、高考文化相对成绩(高考文化成绩÷生源所在地普通类专业本科批次录取控制分数线)、语文单科成绩、外语单科成绩、数学单科成绩,上述单科成绩按满分150分折算。
5.艺术类(三)各专业录取时,按考生第一专业志愿确定其所属统考科类。
四、体检标准
以教育部、卫生部和中国残疾人联合会印发的《普通高等学校招生体检工作指导意见》及有关补充规定为依据(原文节选:“二、患有下列疾病者,学校有关专业可不予录取:2、色觉异常II度(俗称色盲)不能录取的专业,除同轻度色觉异常外,还包括美术学、绘画、艺术设计、摄影、动画……等专业”),考生须据实根据自身健康状况填报专业志愿。
绘画、摄影、动画专业须无色盲。若隐瞒病情病史,学校将按照本校学籍管理中相关规定执行。
五、学费和住宿费标准
我校依据沪价费〔2005〕24号、沪教委民〔2015〕4号等文件,2024年收费标准为:
艺术类专业学费:每生每年50000元;
住宿费:每生每年1400元(4人一间)。
六、奖学金、助学金、助学贷款及保障制度
我校认真执行国家和本市相关学生资助规定,被本校录取的家庭经济困难学生可通过“绿色通道”申请入学,入学后可按规定申请国家奖学金、国家励志奖学金、上海市奖学金、国家助学金、国家助学贷款、勤工助学岗位、特殊困难补助和学费减免等。同时,学校还设立多种校内奖、助学金制度。我校承诺:确保被本校录取的学生不因家庭经济困难而辍学。
七、招生咨询
1.考生可登陆我校官网查阅相关信息,官网网址:www.siva.edu.cn。
2.可通过我校官网内“招生热线”或扫描下方二维码后关注“上海视觉艺术学院招生办”公众号,进行网上咨询。
3.招生热线(工作日9:00-16:00):021-67823033
(扫描上方二维码后关注,可进行招生咨询、招考信息了解、校考报名、校考成绩查询等)
八、投诉监督
我校招考全程接受本校纪检监察室监督。
电话:021-67820592
邮箱:hahaiyan@siva.edu.cn
九、学校地址
上海市松江区文翔路2200号(松江大学园区内)
邮政编码:201620