山东艺术学院建校于1958年,是山东唯一一所综合性高等艺术学府,坐落在名泉簇拥的历史文化名城济南,是山东省人民政府与国家文化和旅游部共建高校,现为山东省应用型人才培养特色名校建设单位、山东省2017-2023年博士学位授予立项建设单位,具有艺术学门类下5个一级学科硕士学位授予权。
学校在济南建有文东和长清两个校区,在青岛建设电影艺术产学研基地。有音乐学院、美术学院、戏剧学院等15个教学单位,专任教师918人,具有正高级职称88人、副高级职称298人,享受国务院政府特殊津贴专家10人,全国优秀教师8人,山东省高等学校重点学科(重点实验、人文社会科学研究基地)首席专家5人,山东省有突出贡献的中青年专家8人,省级教学名师7人,山东省批准设立泰山学者岗位2个。
学校以艺术学门类为主,以文学、管理学等门类为辅,现有33个本科专业,其中国家级一流本科专业建设点8个,省级一流本科专业建设点6个;国家级特色专业3个,山东省品牌特色专业6个,山东省高水平应用型立项建设专业群2个;国家级人才培养模式创新实验区1个。
建校至今,学校已培养了5万余名合格艺术人才,涌现出了著名表演艺术家、主持人倪萍,著名美术史论家、书画家刘曦林,中国美协副主席、著名画家闫平,著名雕塑家隋建国,著名画家王沂东、王衍成、王克举,著名演员陈瑾、靳东、徐少华、王绘春、王静、苏岩,歌唱家于冠群、王世慧,以及戏曲名家郭跃进、宋昌林、周龙,艺术企业家童年、郭婷婷等一大批享誉全国的知名人士,还有分布在全国各地文艺院团、艺术类院校、文化馆站等各个领域的广大校友,他们在各自的艺术领域取得了突出成绩。
学校瞄准国家文化发展需要,创作了一批优秀原创性艺术成果,在精神文明建设“五个一工程”、全国美术作品展、中国电视剧“飞天奖”、中国音乐“金钟奖”、中国书法“兰亭奖”、中国舞蹈“荷花奖”、中国京剧“梅兰芳金奖”、全国舞蹈展演活动、中国校园戏剧节、中央电视台“学京赛”等全国性展演评奖中,荣获省部级以上大奖300余项;近三年获批国家艺术基金资助项目19项。
63年来,学校贯彻党和国家的教育方针、文艺方针,坚持社会主义办学方向,坚持立德树人,以“闳约深美”为校训,弘扬“重品德、厚基础,重实践、强学术”的办学传统,着力培养德艺双馨、具有艺术个性和创新精神的优秀艺术人才,以实现不同学科、专业建设的可持续发展为目标,深入探索并创新综合性艺术院校学科融合发展路径,树立科艺融合教育观,推动艺术教育数智化发展,打造基于互联网+等信息技术的智慧教学环境,拓宽和提升学科视野和格局,实现学科交叉互鉴,推动学术创新,为山东和全国文化艺术事业的发展繁荣作出了重要贡献。
欢迎广大考生报考山东艺术学院!
一、招生专业及计划

二、报考条件
(一)基本条件
我校面向全国招生(编制分省计划的专业除外),凡符合各省(自治区、直辖市)规定的2022年普通高等学校招生报名条件者,均可报考。
(二)统考成绩要求及考试形式

(三)兼报要求
舞蹈表演、舞蹈编导两个专业不允许兼报;其他校考专业在考试时间不冲突的前提下均允许兼报。
(四)选科要求
我校所有本科招生专业均不限定文理科类,不限定选考科目范围。
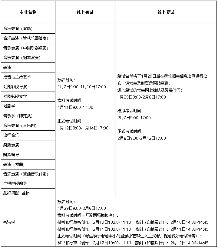
三、报名考试安排
(一)报名须知
我校全面实行网络报名。考生须使用智能手机登录https://www.xiaoyibang.com/下载、安装小艺帮APP,在规定时间内完成报名和考试。线上报名和考试流程详见“附件1:山东艺术学院2022年招生线上考试APP操作说明”。考生进行网上报名前,请务必认真阅读考生注意事项,准确填写报考信息。不按要求报名,误填、错填报考信息或填报虚假信息而导致不能考试及录取的,后果由考生本人承担。
(二)报考费标准
初试每生120元,复试每生40元,报名缴费成功后不得修改报考专业,不予办理报名退费。
(三)报名考试安排

四、考试内容
(一)线上初试考试内容及拍摄要求(线上初试已结束,详见2021年12月30日公布的“春节前报名考试工作安排”)
(二)线上复试考试内容及拍摄要求

五、成绩公布及复核
线上初试仅公布复试名单,未进复试的考生不再另行通知。考生可在2022年1月29日后登录网址https://zsbgs.sdca.edu.cn查询线上考试复试名单。
我校根据教育部要求划定各专业(含招考方向)合格线,其中单科成绩为“0”分,专业总成绩不足60分,考试违纪或作弊的不在合格范围之内。最终专业成绩公布时间及查询办法通过山东艺术学院本科招生信息网(https://zsbgs.sdca.edu.cn)及山东艺术学院微信公众号(sdca1958)发布。考生可通过网站打印成绩单,合格考生不再寄发专业合格证。届时考生如对本人成绩有异议,可根据要求向我校招生办公室提出书面申请。我校招生办公室将对提出异议的考生成绩进行复核,并将复核结果回复考生。
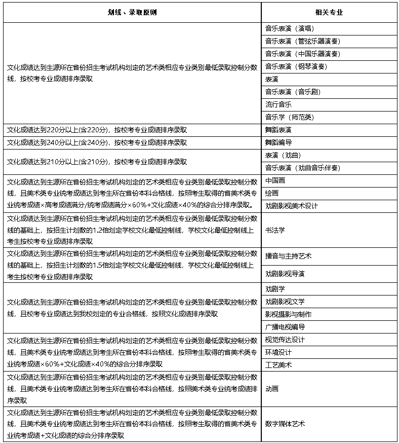
六、录取办法
我校按照专业志愿优先原则进行录取,不实行平行志愿。
按照教育部有关文件规定,我校为独立设置的本科艺术院校,可自行划定文化录取控制分数线。如有部分省份对文化录取控制线有特殊要求的,按各省份文件规定执行。

备注:
1.针对各省高考总分不统一的问题,我校将根据山东省高考文化成绩标准进行折算。
2.针对部分省份美术类统考本科合格线划线方式不统一问题,湖南省考生美术类统考成绩须达到湖南省划定的美术类专业本科录取控制分数线,河南省考生美术类统考成绩须达到本科A段美术类分数线。
3.我校所有本科招生专业均不限定选考科目范围,不实行高考综合改革的省份,所有本科专业文理兼收,按照文理科类(选考科目)统一排序录取;做分省计划的美术类专业,如生源省份要求按照科类或者选考科目分列招生计划,按照各省规定执行。
4.按计划数的倍数划定学校文化最低控制线时,如计划数的倍数不为整数,则只取整数部分(不进行四舍五入)。
5.在录取过程中,如最后一名出现成绩并列现象,将按照以下录取原则执行:以专业成绩排序录取的相关专业,取文化成绩高者;以综合分成绩排序录取的相关专业,取文化成绩高者;以文化成绩排序录取的相关专业,取专业成绩高者,如仍有并列,分别以语文成绩、外语成绩、数学成绩次序,单科高者优先录取。
七、其他几项规定
(一)线上考试过程中,考生须保证作品的真实性,视频录制须不得转切、不得编辑美化。线上正式考试前,每一名考生均须签订考试诚信承诺书,未签订者取消考试资格;正式视频录制中,考生要严格按照拍摄要求进行视频录制,不得离开拍摄画面,不得出现任何显示考生信息的提示性文字、图案、声音、背景、着装等,否则将被视为违规,并取消考试资格;考生录制视频环境等其它客观因素不影响专业成绩评定。
(二)考试各环节出现违规作弊行为的,视情节轻重,依据《中华人民共和国刑法修正案(九)》以及《国家教育考试违规处理办法》(教育部令第33号)等确定的程序和规定进行处理。
(三)新生入校后必须接受学校组织的材料复核和专业复测。对于复测不合格、入学前后两次测试成绩差异明显的考生,将组织专门调查。经查实属提供虚假作品材料、替考等违规行为的,取消该生录取资格,并通报考生所在地省级招生考试机构倒查追责。对涉嫌犯罪的,学校将及时报案,并配合司法机关处理。
(四)本科专业(不含中外合作办学专业)实行学分制收费,收费标准按照山东省物价局批复的最新文件执行。
(五)2022年招生计划如有变动,以山东省发改委和山东省教育厅最终下达的计划为准。
(六)请广大考生切实做好自身防护,合理安排时间,安心备考。我校本科招生信息网站(https://zsbgs.sdca.edu.cn)、山东艺术学院官方微信公众号(sdca1958)将及时发布相关最新信息,考生如需咨询,可致电:0531-86423303、86423300,线上考试技术问题可咨询平台客服QQ:800180626。纪检监察部门受理招生考试工作期间的信访举报,对违规、违纪、违法问题依规、依纪、依法严肃查处,纪委电话:0531-86522223。
(七)此前公告与本简章不符的,以本简章为准,如因疫情防控形势需要调整简章内容的,我校将另行发布公告;简章发布后如遇教育部、各省级招生考试机构政策调整,以变化后的规定为准。
(八)我校未成立除本校招生办公室以外的任何招生咨询机构,未委托任何社会机构或校外人员代为发布招生广告、宣传资料或代理招生。