当前位置: 首页 > 2026艺术生考试专题 > 招生简章 > 艺术专业招生
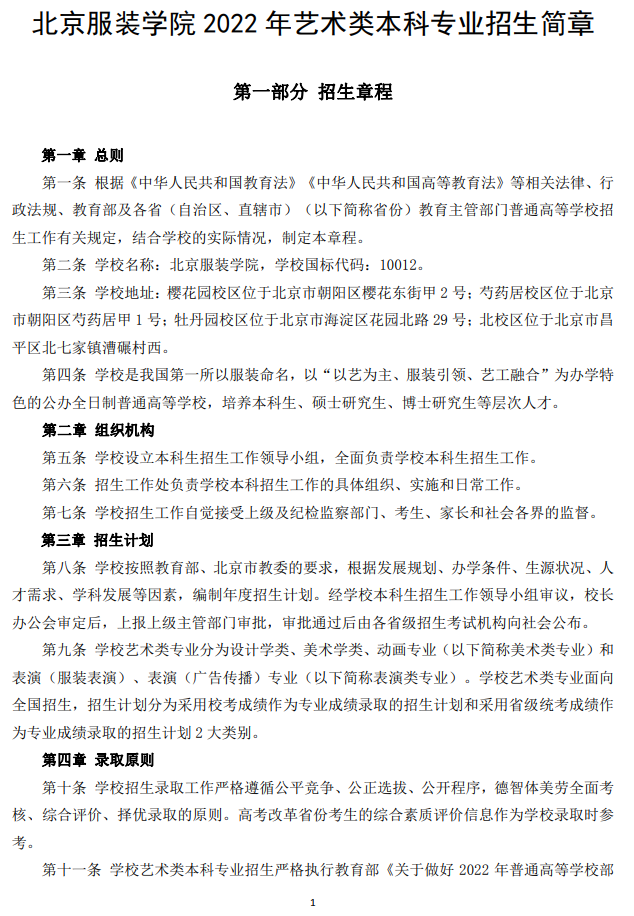
北京服装学院 2022 年艺术类本科专业招生简章
2022-01-17 11:14:07 来源:北京服装学院

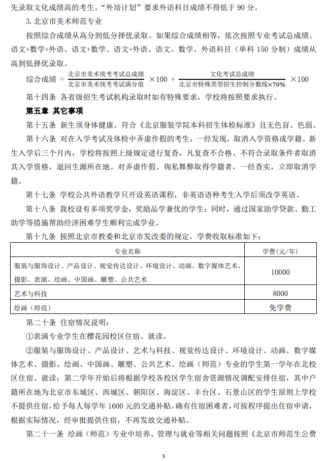
1642388106610425.png

1642388142527713.png

1642388202133862.png

1642388603234637.png

1642388631502531.png

1642388669242811.png

1642388936853272.png

1642388968248406.png

1642389008481226.png