上海视觉艺术学院是经国家教育部批准成立的一所混合所有制新型综合艺术类普通本科高等学校。
学校是参照国内独立设置艺术院校艺术类本科专业招生的院校之一,具有独立颁发本科毕业文凭和授予学士学位资质。
一、招生计划
2022年我校各专业招生计划(招生计划为拟招生计划数,最终计划数以上海市教育委员会正式下达计划数为准)如下:

二、考试及报名办法
1.考试及成绩认定
凡报考我校各招生专业的考生,须参加当地省级招生部门组织的高等学校招生文化课统一考试。
各专业考试要求如下:

2.报考方式
参加艺术类专业省级统考的考生,报名及考试办法根据各省(市)的相关招考规定进行。
参加我校校考的考生,须在符合各省(市)相关招考规定的基础上,依照我校规定进行报名和考试。我校相关专业在各省(市)的艺术类专业省级统考要求,请参考学校官网公布的《上海视觉艺术学院2022年各省级统考子科类对照表》(点击查阅)。如后续因疫情等原因,考生所在省(市)统考科类有所调整,请以各省(市)考试院最终要求为准。

3.校考科目及考试规程:
绘画
一、考试科目与内容
(一)初试(远程线上考试,分值:合格/不合格)
1.朗读《考试承诺书》
2.上传9幅本人作品(素描3幅、色彩3幅、速写3幅)
考试要求:
1.考试采用在线录制视频并上传的方式,录制总时长不超过3分钟,建议考生合理安排录制时长。拍摄过程中禁止使用剪辑、合并、暂停、美颜、滤镜等特殊技术效果。
2.需上传9幅本人作品(素描3幅、色彩3幅、速写3幅,请提前准备好),每张大小在5MB以内,图片格式可为jpg、png。
3.所提交的图片中,不得出现任何可能影响评判公正的信息或标识。
(二)复试(现场笔试,满分值:300分)
考试内容:
1.素描:肖像写生(4开纸,限铅笔或炭笔),满分值120分,考试时间:90分钟。
2.色彩:肖像写生(4开纸,限水粉、水彩或丙烯),满分值100分,考试时间:90分钟。
3.命题创作:根据试题提供的素材和要求,完成相应的创意构思构图与人物动态组合、场景组织的绘画创作。(A4纸,限铅笔、炭笔、水粉、水彩、马克笔,不得使用带亮粉、反光等特殊效果的绘画材料),满分值80分,考试时间:90分钟。
考试要求:
1.考生必须凭本人身份证原件、高考报名准考证、校考准考证,按规定时间在指定考场参加考试;
2.考生不得携带移动电话、照相机、摄像机、寻呼机、MP3、MP4等影像通讯电子设备和其他拍照设备进入考场。考试结束后,考生不得用手机等照相设备拍摄画卷。考试中如发现有违规带入考场或违规使用的,一律按《国家教育考试违规处理办法》严肃处理;
3.考生可提前30分钟进入考场,迟到15分钟者不得进入考点参加考试;考生在开考1小时后方可交卷;
4.凡在画卷正反面用线条、明暗、色彩等做任何与考试要求无关的记号的将作降分处理,情节严重的作废卷处理。除指定位置外,考生在其他任何位置签名或书写文字,作废卷处理;
5.考生不得将画架、小板凳、九宫格、放大尺、拷贝纸(包括草稿纸)、电吹风、专业参考资料(如画册、图片、专业书籍、废旧报纸等)带入考场,已带来的一律交监考教师统一保管。考试中如发现有违规使用的,一律按违规论处;
6.考试期间考场内考生不得交头接耳,不得帮他人绘画,更不得调换、抄袭他人画卷,违者按作弊处理;
7.考生每场考试结束后,须待监考教师收取考卷及考题并核对准考证号、姓名后,方可离开考场。
二、录取规则:
1.美术类省统考成绩合格;
2.初试成绩不带入最终成绩;
3.按照我校专业校考成绩从高到低择优录取。
摄影
一、考试科目与内容
(一)初试(远程线上考试,分值:合格/不合格)
1.个人情况介绍(年龄、身高、体重、兴趣爱好)。
2.简单介绍自己拍摄的一张摄影作品。
3.上传4-6张本人拍摄的图片作品。
考试要求:
1.考试采用在线录制视频并上传的方式,录制总时长不超过3分钟,建议考生合理安排录制时长。拍摄过程中禁止使用剪辑、合并、暂停、美颜、滤镜等特殊技术效果。
2.视频拍摄完成后,需在附件中上传4-6张本人拍摄的图片作品(请提前准备好),每张大小在1-3MB,图片格式可为jpg、png。
3.所提交的视频及图片中,不得出现任何可能影响评判公正的信息或标识。
(二)复试(现场考试,满分值:150分)
1.摄影操作技能(分值100分)
考试内容:在规定的区域、规定的时间内实际拍摄。
考试要求:使用考场提供的Canon数码单反相机拍摄,在考务人员安排的创作区域内,考生自行选景拍摄,选取二张照片交到指定的计算机中。考官根据显示屏上传的实拍照片评定打分。
2.面试(分值50分)
考试内容:考官与考生的对话,考生允许携带个人摄影作品选。
考试要求:考生陈述对摄影的认知和个人的优势等;考官通过与考生的沟通了解其综合能力。
(三)三试(现场笔试,满分值150分,考试时间:120分钟)
1.基础知识(笔试,分值120分)
考试内容:摄影基础知识、文化常识以及图片、影视作品分析。
2.美术基础(素描,分值30分)
考试内容:以提供的人物肖像图片进行单色素描(用铅笔)。着重考察考生对事物的观察能力,对形体的结构、明暗、层次的理解能力,以及对艺术感染的表现能力。
二、录取规则:
1、如所在省份有相关类别省级艺术类统考,须统考成绩合格;
2、校考专业分最终满分值300分:复试合格成绩+三试成绩;按照综合分从高到低择优录取:综合分=高考文化分*50%+校考专业分*50%
三、考试注意事项:
1. 面试主要了解考生对摄影的认知和个人的优势等;考生可以但不规定呈现个人摄影作品,摄影作品中涉及的诚信问题将严重影响考生的录取。
2. 摄影操作技能考试使用考场提供的Canon 数码单反相机拍摄(容许自带相机,但需按规定使用SD储存卡,以JPG格式拍摄)。拍摄以后将相机中的图像选取两幅交给考务人员输入到指定的计算机中。
3. 笔试可以参考以下图书:
《摄影技艺教程》(第七版)颜志刚著 复旦大学出版社 2013年2月《影视语言教程》李稚田著北京师范大学出版社
4. 考生迟到15分钟按自动放弃处理。
5. 笔试考生除规定的草稿纸和必需文具外,其余纸张一律不准带入考场;凡试卷中发现与考试内容有关的夹带纸张,无论是否构成作弊,一律按作弊处理。考生严禁在试卷封闭线外书写自己的名字或作特殊标记,违者酌情扣分直至取消考试资格。
广播电视编导
一、考试科目与内容
(一)初试(远程线上考试,分值:合格/不合格):
1.个人情况介绍(年龄、身高、体重、专业情况及兴趣爱好)
2.热点话题评述:考生自备话题进行即兴评述。
考试要求:
1.考试采用在线录制视频并上传的方式,录制总时长不超过3分钟,建议考生合理安排录制时长。拍摄过程中禁止使用剪辑、合并、暂停、美颜、滤镜等特殊技术效果。
2.考试流程及相关要求以本专业示范视频为准(所提交的视频中,不得出现任何可能影响评判公正的信息或标识)。
(二)复试:即兴故事创作(现场面试,分值:合格/不合格)考生以5人一组为单位进入考场,由考官给出故事开头的关键词,并指定一名考生接下去讲故事。
(三)三试:故事写作、议论文写作(现场笔试,满分值200分,考试时间180分钟)根据题目要求,完成一篇故事写作(800字左右)、一篇议论文写作(800字左右)。
二、录取规则:
1.如所在省份有相关类别省级艺术类统考,须统考成绩合格;
2.按照综合分从高到低择优录取(综合分=高考文化分*50%+校考专业分*50%)
3.三试为笔试,考生迟到15分钟按自动放弃处理。
4.初试、复试成绩不带入最终成绩。
流行音乐(流行演唱)
一、考试科目与内容
(一)初试(远程线上考试,分值:合格/不合格):
1.个人情况介绍:
身高、体重、年龄、演唱曲目(无需其他多余信息)。
2.无伴奏清唱一首歌(整首歌或片段均可),时长不超过3分钟。
考试要求:
1.考试采用在线录制视频并上传的方式,视频总时长须严格控制在3分钟以内;
2.全程背唱(不得看歌词、乐谱等资料);视频中考生一律不允许化浓妆,不允许露出身上的纹身及刺字;
3.拍摄过程中禁止使用剪辑、合并、暂停、美颜、滤镜等特殊技术效果。画面清晰,视频景别为正面半身近景(考生腰部以上入镜);
4.录制场地须为空旷室内环境,如舞蹈教室、练功房、排练厅、居家大客厅等,尽量避免嘈杂、拥挤、光线较弱的场所;
5.考试流程及相关要求以本专业示范视频为准(所提交的视频中,不得出现任何可能影响评判公正的信息或标识)。
(二)复试(现场面试,分值:合格/不合格):
1.无伴奏清唱一首歌曲,曲目不得与初试重复,时长不超过3分钟。现场不提供话筒、音响设备;
2.才艺展示:展示除演唱以外的艺术特长,如:乐器演奏、舞蹈展示、曲艺表演、杂技武术等。
(三)三试(现场面试、笔试,满分值100分):
1.面试(分值:100分)
(1)演唱两首风格不同的流行歌曲,每首时长不超过3分钟,自备伴奏。
考生自备MP3播放器、手机播放器或使用乐器自弹自唱,现场提供话筒、音箱及3.5接口音频连接线。
(2)一分钟自我介绍,包括但不限于学艺经历、特长爱好、获奖情况、从艺目标等。
(3)视唱:根据考官要求简单视唱单旋律乐谱,调号范围在C大调、a小调(含旋律小调、和声小调)以内。
(4)练耳:根据考官要求哼唱或采用首调唱名法、固定唱名模唱均可。
(5)考官提问。
2.乐理
二、录取规则
1.如所在省份有相关类别省级艺术类统考,须统考合格。
2.按照我校专业校考成绩从高到低择优录取。
3.初试、复试成绩不带入最终成绩。
三、其他注意事项
1.三试中的乐理为笔试,考生迟到15分钟按自动放弃处理;
2.考生一律不允许化浓妆,女生不允许穿高跟鞋和短裙、男生不允许穿内增高鞋,男女生均不允许戴美瞳;考生身上不允许露出纹身及刺字;
3.三试时请考生携带2张1寸证件照、黑色水笔、胶水备用。
流行音乐(流行器乐)
一、考试科目与内容
(一)初试(远程线上考试,分值:合格/不合格):
1.个人情况介绍:
身高、体重、年龄、演奏器乐(无需任何多余信息)。
2.演奏乐曲一首(时代风格不限,背谱演奏,可用音频伴奏,时长不超过3分钟)。
考试要求:
1.演奏器乐类型:
(1)键盘(Live Set MIDI控制器类、爵士钢琴、电子管风琴)
(2)吉他(原声吉他、电吉他)
(3)贝司(原声贝司、电贝司)
(4)管乐(萨克斯、小号、长号)
(5)打击乐(爵士鼓、拉丁类打击乐、键盘类打击乐)
2.考试采用在线录制视频并上传的方式,视频总时长须严格控制在5分钟以内。
3.全程背谱;视频中考生一律不允许化浓妆,不允许露出身上的纹身及刺字。
4.拍摄过程中禁止使用剪辑、合并、暂停、美颜、滤镜等特殊技术效果。画面清晰,按不同器乐的演奏要求须保持人脸、手部、脚部动作清晰入镜,视频景别为半身近景或全景(考生腰部以上及乐器接触面须入镜),如有音频伴奏请确保演奏音量与伴奏音量的平衡。
5.录制场地须为空旷室内环境,如舞蹈教室、练功房、排练厅、居家客厅等,尽量避免嘈杂、拥挤、光线较弱的场所。
6.考试流程及相关要求以本专业示范视频为准(所提交的视频中,不得出现任何可能影响评判公正的信息或标识)。
(二)复试(现场面试,分值:合格/不合格):
1.演奏练习曲或技巧性作品一首(不得与初试作品重复,背谱演奏)。
(1)键盘:根据考官要求演奏十二个自然大调及十二个关系和声小调的音阶与琶音。(钢琴同向,上下行四个八度,MIDI控制器类或电子管风琴同向,上下行两个八度。)
(2)吉他、贝司、管乐:根据考官要求演奏三个升降号以内七个自然大调及七个关系和声小调音阶。
(3)打击乐:自选军鼓练习曲或乐曲一首。
2.现场演奏乐曲一首(电子、流行或爵士风格,不得与初试作品重复,可用音频伴奏,背谱演奏)。
3.试奏乐曲片段(现场发谱)。
(三)三试(现场面试、笔试,满分值100分):
1.面试(分值:100分)
(1)自我介绍:包括但不限于学艺经历、特长爱好、获奖情况、从艺目标等。
(2)才艺展示:展示除报考器乐以外的艺术特长,如演唱、说唱、其他乐器表演、舞蹈、曲艺等。
(3)视唱练耳。
(4)考官提问。
2.乐理
二、录取规则
1.如所在省份有音乐类别省级艺术类统考,须统考合格。
2.按照我校专业校考成绩从高到低择优录取。
3.初试、复试成绩不带入最终成绩。
三、其他注意事项
1.复试、三试现场提供以下设备:
Live Set类表演提供Monitor 监听音箱及现场PA系统支持;流行键盘提供用琴:KAWAI数码钢琴(DG30);电子管风琴提供用琴:Yamaha ELS-02C,Ringway RS1000E ;鼓提供:Roland VAD306;
2.除Live Set类表演,复试三试所有自选考试作品的曲谱请复印8份,于候考时交至考场考务人员。
3.三试中的乐理为笔试,考生迟到15分钟按自动放弃处理。
4.考生一律不允许化浓妆,考生身上不允许露出纹身及刺字。
5.对演奏作品时间较长的考生,考官视具体情况可中止演奏,不因此影响评判。
6.三试时请考生携带2张1寸证件照、黑色水笔、胶水备用。
流行舞蹈(街舞)
一、考试科目与内容
(一)初试(远程线上考试,分值:合格/不合格)
1.个人情况介绍:
身高、体重、年龄和擅长舞种(无需其他多余信息)。
2.流行舞蹈基本功及技巧展示:
时长不超过2分钟;包括身体柔韧性、力量、控制等基本功展示;跳、转、翻等技巧展示。
3.个人作品展示:
时长不超过3分钟;个人舞蹈作品(所跳舞种必须为街舞舞种:jazz、hiphop/swag、popping、locking、waacking/punking、breaking、house等,任选至少一种,伴奏音乐自备)。
考试要求:
1.考试采用在线录制视频并上传的方式,视频总时长须严格控制在5分钟以内;
2.视频中考生一律不允许化浓妆,不允许露出身上的纹身及刺字;
3.拍摄过程中禁止使用剪辑、合并、暂停、美颜、滤镜等特殊技术效果;伴奏音乐音质清晰、画面清晰,视频景别为全景(考生全身入镜);
4.录制场地须为空旷室内环境,如舞蹈教室、练功房、排练厅、居家大客厅等,尽量避免嘈杂、拥挤、光线较弱的场所;
5.考试流程及相关要求以本专业示范视频为准(所提交的视频中,不得出现任何可能影响评判公正的信息或标识)。
(二)复试(现场面试,分值:合格/不合格)
1.即兴表演:
根据考官口述内容或提供的音乐即兴表演。
2.模仿:
考生需根据老师的示范,分组或单独进行动作组合模仿或舞蹈片段模仿。
(三)三试(现场面试,满分值100分)
1.一分钟自我介绍,包括但不限于学艺经历、特长爱好、获奖情况、从艺目标等。
2.加试一段自选舞蹈(街舞、爵士、现代等流行舞均可),展示时限2分钟以内。
考生自备MP3播放器、手机播放器,现场提供音箱及3.5接口音频连接线。
3.考官提问。
二、录取规则:
1.如所在省份有相关类别省级艺术类统考,须统考合格。
2.按照我校专业校考成绩从高到低择优录取。
3.初试、复试成绩不带入最终成绩。
三、其他注意事项:
1.考生一律不允许化浓妆,男女生均不允许戴美瞳;流行舞蹈女生不允许穿高跟鞋和短裙、男生不允许穿内增高鞋;考生身上不允许露出纹身及刺字。
2.三试时请考生携带2张1寸证件照、黑色水笔、胶水备用。
流行舞蹈(国际标准舞)
一、考试科目与内容
(一)初试(远程线上考试,分值:合格/不合格)
1.个人情况介绍:
身高、体重、年龄和擅长舞种(无需其他多余信息)。
2.国际标准舞(拉丁或者摩登)基本功及技巧展示:
时长不超过3分钟;身体柔韧性、力量、控制等基本功展示;下腰、下叉、开肩、小胯、脚背、身材比例等技巧展示。
3.个人作品展示:
时长不超过3分钟;自备个人国标舞蹈作品(拉丁或者摩登均可)。伴奏音乐自备,可自带舞伴。
考试要求:
1.考试采用在线录制视频并上传的方式,视频总时长须严格控制在6分钟以内;
2.自备国标舞服装、舞鞋,男生梳头,女生梳头加盘发,穿棕色网袜,男生不允许穿内增高鞋;考生一律不允许化浓妆,不允许露出身上的纹身及刺字;
3.拍摄过程中禁止使用剪辑、合并、暂停、美颜、滤镜等特殊技术效果;伴奏音乐音质清晰、画面清晰,视频景别为全景(考生全身入镜);
4.录制场地须为空旷室内环境,如舞蹈教室、练功房、排练厅、居家客厅等,尽量避免嘈杂、拥挤、光线较弱的场所;
5.考试流程及相关要求以本专业示范视频为准(所提交的视频中,不得出现任何可能影响评判公正的信息或标识)。
(二)复试(现场面试,分值:合格/不合格)
1.即兴表演:
根据考官口述内容或提供的音乐即兴表演。
2.模仿:
考生需根据老师的示范,分组或单独进行动作组合模仿或舞蹈片段模仿。
(三)三试(现场面试,满分值:100分)
1.一分钟自我介绍,包括但不限于学艺经历、特长爱好、获奖情况、从艺目标等。
2.加试一段自选舞蹈(拉丁或者摩登均可),展示时限2分钟以内。可自带舞伴。
考生自备MP3播放器、手机播放器,现场提供音箱及3.5接口音频连接线。
3.才艺展示:展示除国标以外的艺术特长,如:乐器演奏、其他舞种展示、曲艺表演、杂技武术等。
4.考官提问。
二、录取规则:
1.如所在省份有相关类别省级艺术类统考,须统考合格。
2.按照我校专业校考成绩从高到低择优录取。
3.初试、复试成绩不带入最终成绩。
三、其他注意事项:
1.现场考试请携带好拉丁鞋摩登鞋以及芭蕾软底鞋,自备国标舞服装,男生梳头,女生梳头加盘发,穿棕色网袜;考生一律不允许化浓妆,男生不允许穿内增高鞋,男女生均不允许戴美瞳;考生身上不允许露出纹身及刺字;
2.三试时请考生携带2张1寸证件照、黑色水笔、胶水备用。
表演(影视与话剧表演)
一、考试科目与内容
(一)初试(远程线上考试,分值:合格/不合格)
1.朗诵(自备稿件一篇或片段):
朗诵自备故事、散文或寓言等一篇(或片段),考查考生的语言表现能力。时长不超过2分钟。
2.演唱(无伴奏清唱):
演唱自选歌曲一首(或片段),考查考生的嗓音与演唱能力。时长不超过2分钟。
3.形体/舞蹈(自备舞蹈、武术或体操,无伴奏):
展示一段舞蹈、武术或体操,考查考生的肢体协调、柔韧与形体技能。时长不超过1分钟。
考试要求:
1.考试采用在线录制视频并上传的方式,初试三项科目中间不暂停,且总录制时长不超过5分钟,建议考生合理安排各科目录制时长。拍摄过程中禁止使用剪辑、合并、暂停、美颜、滤镜等特殊技术效果。
2.视频采集过程中要求采集区域光线充足,场地较宽裕,尽量避免嘈杂、拥挤、光线较弱的场合。
3.考试流程及相关要求可参考本专业示范视频(所提交的视频中,不得出现任何可能影响评判公正的信息或标识)。
(二)复试(现场面试,分值:合格/不合格)
1.基本素质考查:
现场命题,考查学生的内部综合素质。
2.朗诵:
现场命题,进一步考查考生的语言表现能力。
3.形体:
现场命题,进一步考查考生的肢体协调、柔韧、形体技能以及适应力和感受力。
4.表演:
现场命题,考查考生的语言逻辑及表现能力。
(三)三试(现场面试,满分值100分)
1.基本素质考查:
现场命题,考查学生的内部综合素质。
2.朗诵:
现场命题,进一步考查考生的语言表现能力。
3.形体:
现场命题,进一步考查考生的肢体协调、柔韧、形体技能以及适应力和感受力。
4.表演:
现场命题,考查考生的语言逻辑及表现能力。
二、录取规则:
1.如所在省份有相关类别省级艺术类统考,须统考合格。
2.按照我校专业校考成绩从高到低择优录取。
3.初试、复试成绩不带入最终成绩。
表演(音乐剧表演与教育)
一、考试科目与内容
(一)初试(远程线上考试,分值:合格/不合格)
1.演唱(自备歌曲,中外不限,无伴奏清唱):
演唱自选歌曲一首(或片段),考查考生的嗓音与演唱能力。时长不超过2分钟。
2.朗诵(自备散文、寓言、台词或故事等片段):
朗诵一篇故事、散文、诗词或寓言等一篇(或片段),考查考生的语言表现能力。时长不超过2分钟。
3.形体/舞蹈:
展示一段舞蹈,考查考生的肢体协调、柔韧与形体技能。时长不超过1分钟。
考试要求:
1.考试采用在线录制视频并上传的方式,初试三项科目中间不暂停,且总录制时长不超过5分钟,建议考生合理安排各科目录制时长。拍摄过程中禁止使用剪辑、合并、暂停、美颜、滤镜等特殊技术效果。录制景别为,演唱与朗诵近景(考生半身入镜,须保证五官清晰可见),舞蹈全景(考生全身入镜,须保证肢体动作清晰可见)。
2.视频采集过程中要求采集区域光线充足,场地较宽裕,尽量避免嘈杂、拥挤、光线较弱的场合。
3.建议考生着黑色形体服参加考试。
4.考试流程及相关要求可参考本专业示范视频(所提交的视频中,不得出现任何可能影响评判公正的信息或标识)。
(二)复试(现场面试,分值:合格/不合格)
1.演唱(自备两首不同风格歌曲、中外不限,无伴奏清唱,可重复初试演唱曲目):
进一步考查考生的嗓音与演唱能力。(考官可根据现场情况,加试一到两首);
2.朗诵(自备或命题):
进一步考查考生的语言表现能力;
3.形体/舞蹈(自备爵士舞等两种风格舞蹈):
进一步考查考生的肢体协调、柔韧与形体技能;
4.表演(命题集体小品)。
(三)三试(现场面试,满分值100分)
1.演唱:
自备两首不同风格歌曲,中外不限,无伴奏清唱,可重复演唱初试、复试曲目;
2.表演(命题小品):
命题表演考试,在复试的基础上全面考察考生素质,更进一步考查考生的嗓音条件与演唱能力;
3.语言表达能力测试(命题):
更进一步考查考生的理解力与语言表现能力;
4.形体/舞蹈(命题):
更进一步考查考生的肢体协调、柔韧、形体技能与适应力;
5.音乐素养:
视唱练耳,考查考生基本的音高、节奏、视唱。
备注:考生在三试中可根据实际情况准备特长展示(音乐类:包括钢琴等乐器(除钢琴外,其他乐器请自备)演奏;舞蹈类:各舞种及戏曲、街舞等,跳、转、翻技巧)。
二、录取规则:
1.如所在省份有相关类别省级艺术类统考,须统考合格。
2.按照我校专业校考成绩从高到低择优录取。
3.初试、复试成绩不带入最终成绩。
播音与主持艺术
一、考试科目与内容
(一)初试(远程线上考试,分值:合格/不合格)
1.自我介绍
不可提及考生姓名、考号、身份证号、就读学校等个人身份信息。
2.自备稿件
文学作品,脱稿,限时2分钟。
考试要求:
1.考试采用在线录制视频并上传的方式,初试两项科目中间不暂停,且总录制时长不超过3分钟,建议考生合理安排各科目录制时长。拍摄过程中禁止使用剪辑、合并、暂停、美颜、滤镜等特殊技术效果。自我介绍科目录制景别为正面近景(考生胸部以上),自备稿件科目录制景别为全景(考生全身入镜)。
2.视频采集过程中要求采集区域光线充足,场地较宽裕,尽量避免嘈杂、拥挤、光线较弱的场合。
3.考试流程及相关要求可参考本专业示范视频(所提交的视频中,不得出现任何可能影响评判公正的信息或标识)。
(二)复试(现场面试,分值:合格/不合格)
1.指定稿件
随机抽取指定稿件,短时浏览后播读。
2.特长展示
含艺术特长、外语特长、解说特长等(朗诵除外),限时2分钟。
3.分组辩论
随机抽取辩论题目和持方,短时浏览后展开辩论。
(三)三试(现场面试,满分值100分)
1.稿件播读并评述
随机抽取新闻内容,短时浏览后进行播读,并针对所播新闻做简短评论。
2.言语交流
考生与考官面对面对话。
二、录取规则:
1.如所在省份有相关类别省级艺术类统考,须统考合格。
2.按照我校专业校考成绩从高到低择优录取。
3.初试、复试成绩不带入最终成绩。
表演(时尚表演与推广)
一、考试科目及内容
(一)初试内容(远程线上考试,分值:合格/不合格)
1.形体观察:
通过视频展示形体基本情况,考查考生的身高、比例及整体形象。时长不超过2分钟。
2.形体/舞蹈(自备舞蹈,无伴奏)
展示一段舞蹈或体操,考查考生的肢体协调性、柔韧性与形体技能。时长不超过1分钟。
考试要求:
1.考试采用在线录制视频并上传的方式,请考生提前准备好形体展示的服装,换装时考生本人不可离开录制画面,建议考生合理安排各部分录制时长。拍摄过程中禁止使用剪辑、合并、暂停、美颜、滤镜等特殊技术效果。
2.录制初试形体观察内容时,女生着黑色分体的不带裙边泳装(比基尼),男生着黑色泳裤,均赤脚进行录制。按照规定动作进行形体观察录制。
3.形体展示部分自选舞蹈曲目(风格不限),考生统一穿黑色紧身T恤和黑色长裤,黑色猫爪鞋。
注意:不允许化妆、不允许佩戴美瞳隐形眼镜,不得穿丝袜和佩戴饰品,发式扎马尾、须前不遮额、后不及肩、侧不掩耳。
4.初试两项科目中间不暂停,且总录制时长不超过3分钟。拍摄过程中要求采集区域光线充足、场地较宽裕、尽量避免嘈杂、拥挤、光线较弱的场合。
5.考试流程及相关要求可参考本专业示范视频(所提交的视频中,不得出现任何可能影响评判公正的信息或标识)。
(二)复试内容(现场面试,满分值100分)
1.形体测量及观察:
通过测量考生的身高、三围、体重、肩宽、上下身比例等对考生形体条件进行综合评定。女生着黑色、分体、不带裙边泳装(比基尼),男生着黑色泳裤。
注意:考生不允许化妆、不允许佩戴美瞳隐形眼镜,不得穿丝袜和佩戴饰品,发式须前不遮额、后不及肩、侧不掩耳,女生需将长发梳成马尾辫、梳理刘海露出脸部完整轮廓,男生不得留长发。
2.台步展示技巧:
根据音乐展示台步及模特技巧,考察考生步态、姿态、表现力及乐感等。女生穿着白色紧身短袖T恤、黑色紧身短裤及高跟鞋,男生穿着白色紧身短袖T恤、黑色紧身长裤及皮鞋。台步展示中女生高跟鞋高度不得超过10厘米,男生皮鞋跟高不得超过5厘米。
3.才艺展示:
A.必考内容:自选舞蹈曲目(风格不限),考察考生的形体协调性、韵律感、艺术感染力等。考生统一穿黑色紧身T恤和黑色长裤,黑色猫爪鞋。自备U盘及便携式音乐播放器,不得使用手机播放音乐。时间不超过1分钟。
B.选考内容:自选清唱演唱曲目一首(风格不限),时间不超过1分钟。
4.口试:
自我介绍(中文及英文)不超过30秒。
抽取考题并回答问题,考察考生的文化素养及语言表达能力。
注意:考生在口试环节穿着黑色紧身上衣+黑色紧身长裤+平底鞋进入考场。要求考生自备5寸以上头像及全身照两张,在照片上注明姓名、准考证号,于参加考试前交给工作人员。
二、录取规则:
1.如所在省份有相关类别省级艺术类统考,须统考合格。
2.按照我校专业校考成绩从高到低择优录取。
3.初试成绩不带入最终成绩。
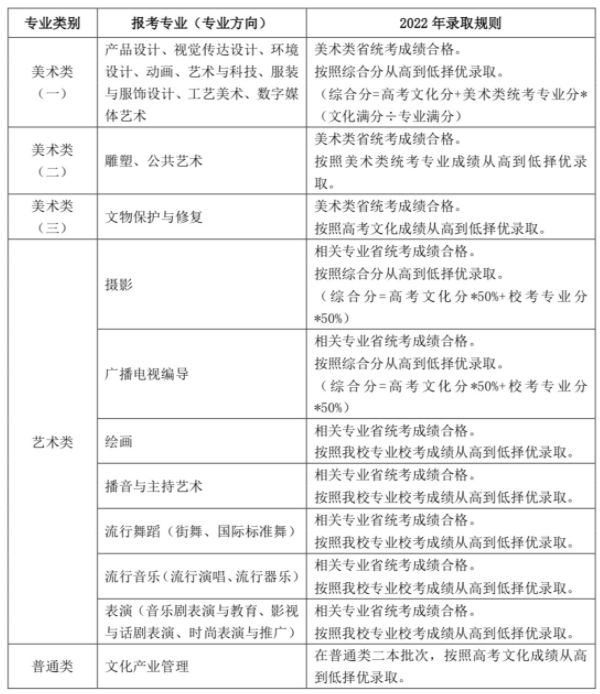
三、招生录取规则
我校招生录取工作按照教育部和上级教育部门的有关规定执行,以“公平、公正、公开”为原则,坚持阳光招生。在同一专业大类划定最低录取分数线的基础上,根据高分优先、遵循专业志愿的原则、分专业录取,具体规则如下表,无专业级差。实行分省计划招生的专业类别中,成绩相同依次按照相关类别统考成绩、高考文化成绩、语文成绩、外语成绩从高分到低分择优录取;不作分省计划、全国招生的校考专业成绩相同依次按照校考成绩、高考文化成绩、语文成绩、外语成绩从高分到低分择优录取。

1.上述录取规则均以考生的高考文化成绩、省统考专业成绩符合所在省相应投档要求为前提。各省市考试院或本校另有明确规定的,按有关规定执行。
2.分省计划中,实行平行志愿的省市,以其投档分作为录取依据。
3.我校组织专业校考的,各专业不作分省计划,按照录取规则全国统一排序录取。各省市文化成绩(原始分数)按满分750分统一换算,再按照录取规则计入综合分。各专业文理兼收,艺术类不分文理的专业录取时文化成绩的计算不考虑文理科之间的分值差别。
4.美术类各专业录取时,按考生第一专业志愿确定其所属专业大类(即:专业类别),同一专业大类所含专业统一划线,在该专业大类内部根据考生填报的志愿进行专业调剂录取。大类之间在录取额满时,原则上不进行调剂录取。
5.各校考专业的高考文化成绩不含政策性加分。
四、体检标准
以教育部、卫生部和中国残疾人联合会印发的《普通高等学校招生体检工作指导意见》及有关补充规定为依据(二、患有下列疾病者,学校有关专业可不予录取:2、色觉异常II度(俗称色盲)不能录取的专业,除同轻度色觉异常外,还包括美术学、绘画、艺术设计、摄影、动画……等专业。),考生须据实根据自身健康状况填报专业志愿。绘画、摄影、动画专业须无色盲无色弱,美术类各专业色盲色弱不宜报考,表演、流行音乐、流行舞蹈专业有心脏病等病情病史的不宜报考。若隐瞒病情病史,学校将按照本校学籍管理中相关规定执行。
五、学费和住宿费标准
我校依据沪价费[2005]24号、沪教委民[2015]4号、上视董决字[2019]9号等文件,2022年收费标准为:
艺术类(含美术类)专业学费:每生每年50000元;
文化产业管理专业学费:每生每年30000元。
住宿费:每生每年1400元(4人一间)。
六、奖学金、助学金、助学贷款及保障制度
我校认真执行国家和本市相关学生资助规定,被本校录取的家庭经济困难学生可通过“绿色通道”申请入学,入学后可按规定申请国家奖学金、国家励志奖学金、上海市奖学金、国家助学金、国家助学贷款、勤工助学岗位、特殊困难补助和学费减免等。同时,学校还设立多种奖、助学金制度。我校承诺:确保被本校录取的学生不因家庭经济困难而辍学。
七、招生咨询
考生可登陆我校官网查阅相关信息,也可通过我校官网内招生热线或扫描下方二维码、关注“上海视觉艺术学院招生办”公众号后进行网上咨询。
官网网址:www.siva.edu.cn
招生热线(工作日9:00-16:00):021-67823033、67823034

(扫描上方二维码后关注,可进行校考报名、校考成绩查询、招考信息了解、招生咨询等)
八、投诉监督
我校艺术类招生考试全程接受本校纪委监察处监督,举报电话021-67820592。
九、学校地址
上海市松江区文汇路699号(松江大学园区内)邮政编码:201620
本简章的解释权归上海视觉艺术学院