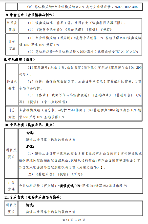
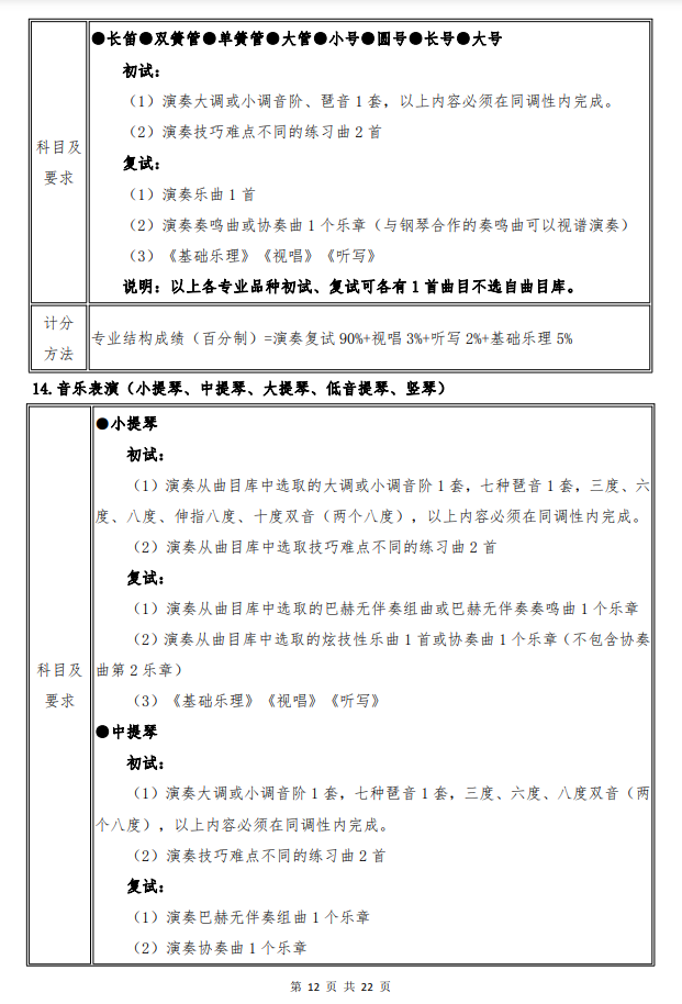
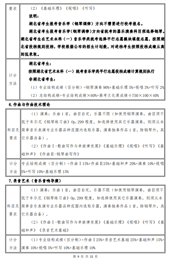
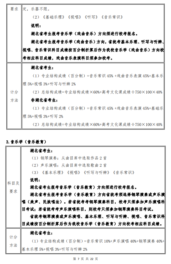
当前位置: 首页 > 2026艺术生考试专题 > 招生简章 > 艺术专业招生
武汉音乐学院2022年普通本科招生简章
2022-01-04 13:37:19 来源:武汉音乐学院

image.png

image.png

1641268307483061.png

1641268339366340.png

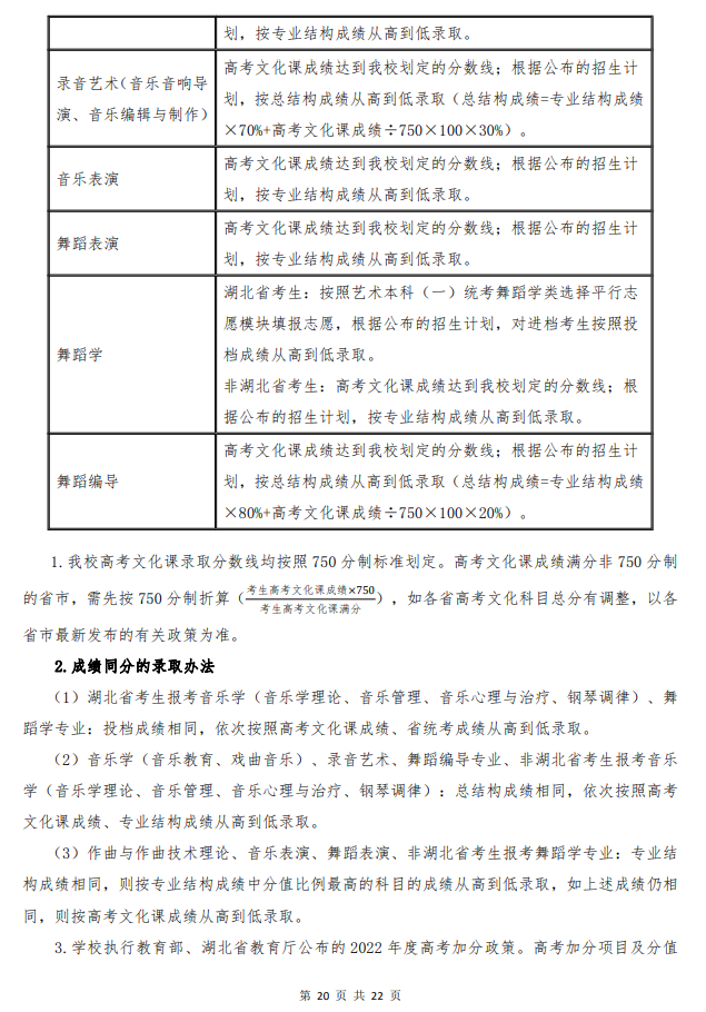
1641268389461319.png

1641268419804852.png

1641268443769458.png

1641268460964340.png

1641268478310971.png

1641268495754698.png

1641268511485753.png

1641268531378129.png

1641268553506652.png

1641268571240151.png

1641268596900723.png

1641268615913702.png

1641268637335541.png

1641268660572741.png

1641268686441306.png

1641268713276078.png

1641268730234749.png

1641268749429203.png