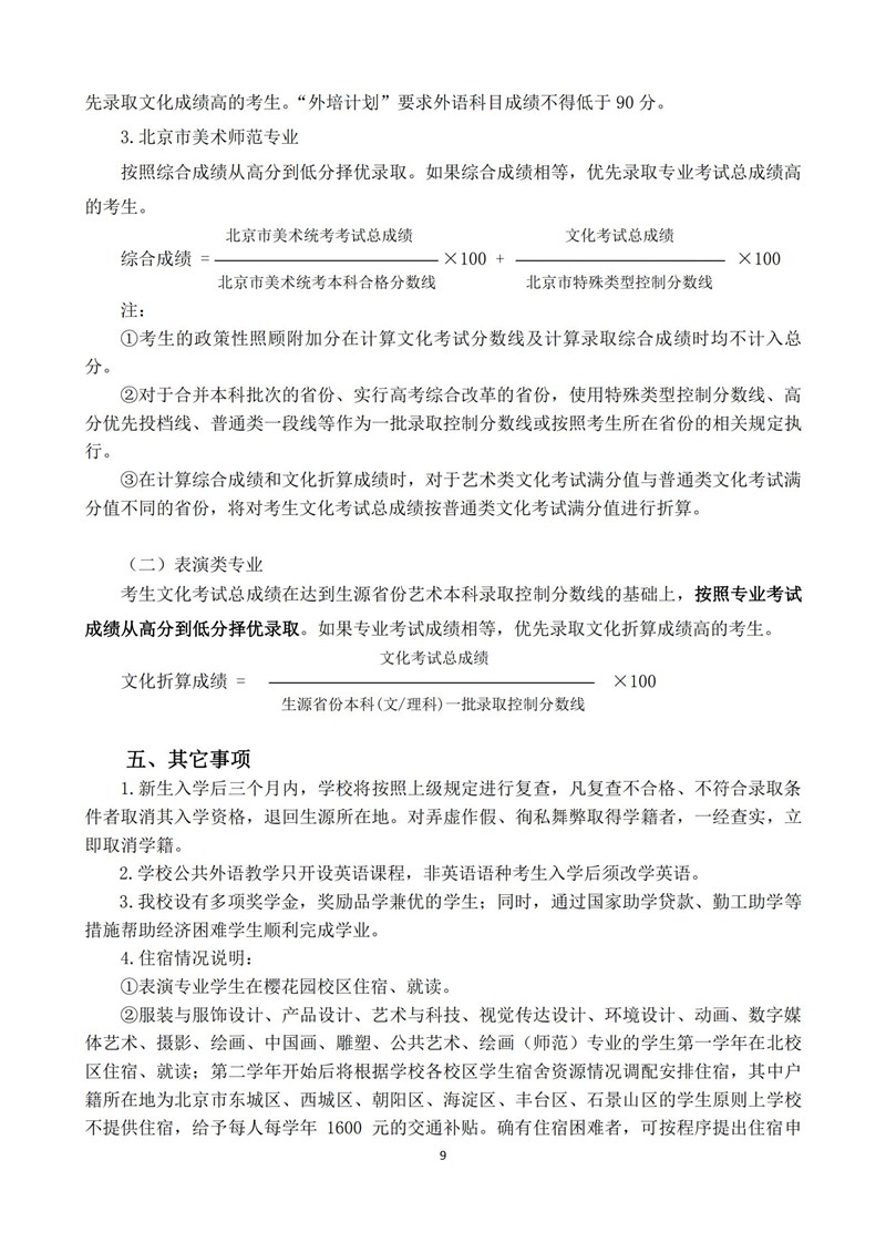
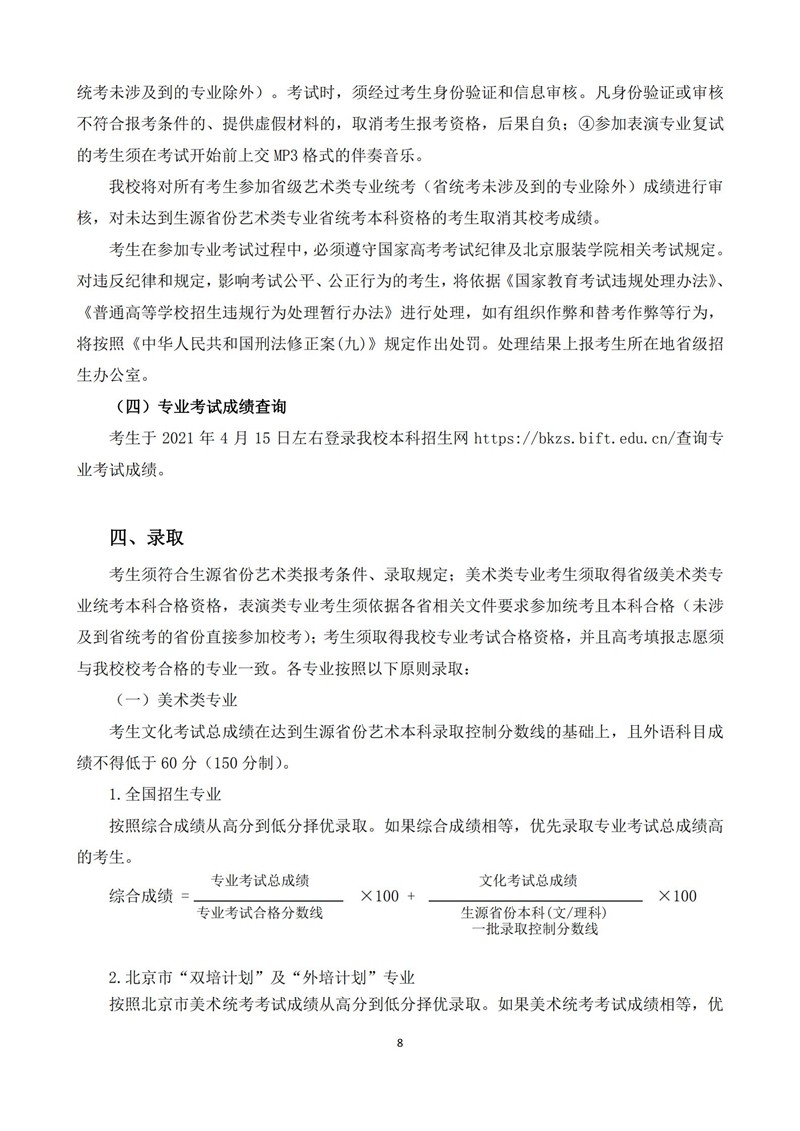
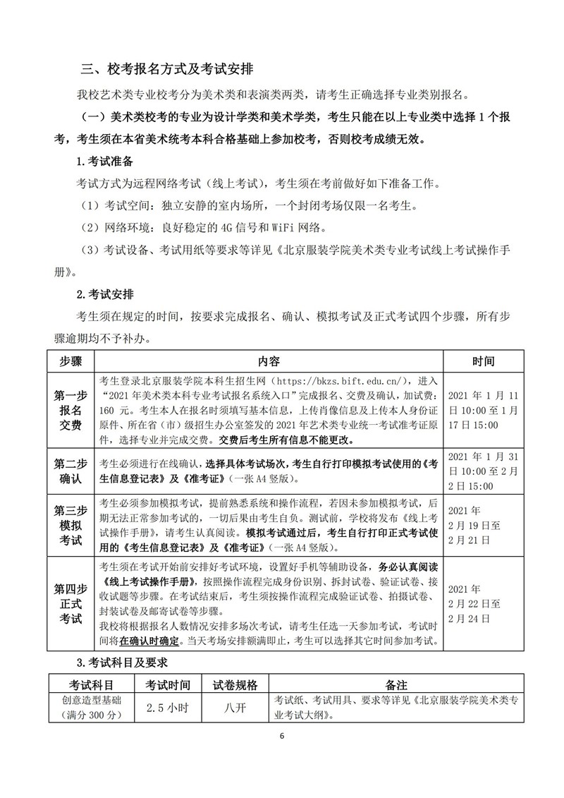
首页
>>
2026艺术生考试专题
>>
招生简章
>>
艺术专业招生
北京服装学院2021年艺术类本科专业招生简章
2021-01-26 14:36:14
北京服装学院
北京服装学院2021年艺术类本科专业招生简章.pdf
院校问答
政策问答
分数线
分数段
河小阳微信
河小阳微博
河小阳抖音
x