中国美术学院2021年本科招生简章(附:2021年本科招生初试报名公告)
中国美术学院2021年本科招生初试报名公告
各位考生:
我校2021年本科招生考试(初试)网上报名即将开通,欢迎广大考生报考中国美术学院,现将有关事宜公告如下:
一、考场容量
为满足广大考生报考要求,初试考场容量不设报考人数上限,接受全国所有省份考生报考。
二、报名网址
通道1:中国美术学院本科招生网上报考系统
若上述报名通道出现报考拥堵的情况,我校将开通备用报名通道。
备用通道1:
http://121.40.105.210:9000//enroll/10355(暂不开通)
备用通道2:
http://118.31.34.106(暂不开通)
三、报名时间
2020年12月22日—12月28日24:00
四、网络远程考试“钉钉”平台注册手机号码填报要求
考生在报名填写基本信息时,“本人手机”栏务必填写为:考生用于网络远程考试“钉钉平台”注册的本人手机号码。
中国美术学院2021年本科招生简章
中国美术学院(英文名称China Academy of Art,国标代码10355),前身为国立艺术院,创建于1928年,现为浙江省人民政府、文化和旅游部、教育部共建高校,国家「双一流」建设高校,美术学学科入选「世界一流学科建设学科」。在全国高校第四轮学科评估中,美术学、设计学均获评A+,艺术学理论、戏剧与影视学分获A-、B+,学科综合水平居全国艺术院校之首。2019年,中国画、书法学、绘画、雕塑、跨媒体艺术、艺术史论、建筑学、风景园林、视觉传达设计、服装与服饰设计、陶瓷艺术设计、动画、艺术与科技13个专业获批国家级一流本科专业建设点;美术学、公共艺术、广播电视编导、戏剧影视美术设计、产品设计、环境艺术、工艺美术7个专业获批省级一流本科专业建设点。学校具有学士、硕士、博士学位授予权,设有博士后科研流动站。学校坚守「建设体现中国文化美术研究和教育最高水平的世界一流美术学院」的办学定位,着力培养「品学通、艺理通、古今通、中外通」的「四通」人才。现已有杭州南山校区、杭州象山校区和上海张江校区等三个校区,目前正在规划建设杭州良渚校区,计划于2021年建成。
为深入贯彻全国教育大会精神,落实《国务院关于深化考试招生制度改革的实施意见》和《教育部办公厅关于做好2021年普通高校部分特殊类型招生工作的通知》精神,统筹做好考试招生和常态化新冠肺炎疫情防控工作,学校结合实际,实施“初试+复试”的校考制度,初试采用网络远程考试的方式,复试釆用现场考试的方式。特制定中国美术学院2021年本科招生简章。
第一章 招生计划
中国美术学院2021年计划招收本科生1823 名(含:高水平运动队招生10名、面向浙江省招收(三位一体)综合评价本科生70名 ,具体见学校另行公布的招生章程),最终招生名额以教育部批准的计划数为准。具体为:

注:
①各专业(类)中所包含的专业方向详见第四章的「三、2021年按专业大类招生的专业方向」。
②书法学(书法与篆刻)专业中计划「+1」指1名2020年招生2021年入学的新疆预科生计划。
第二章 报考条件
一、 报考对象及条件
1、遵守中华人民共和国宪法和法律,立志为社会主义现代化建设服务;
2、应、往届高中毕业生或具有同等学力者,各类中等专业学校的应、往届毕业生(现役军人须经军级以上政治部批准);
3、身体健康,符合教育部、卫生部、中国残疾人联合会制定的《普通高等学校招生体检工作指导意见》及我校专业学习的要求,非色盲、色弱;
4、省级统考合格生源(未组织专业统考的省份及省统考未涵盖的专业除外),艺术理论类专业各省对省级统考有要求的按各省要求执行。
特别提醒:对于实行新高考改革试点省(区、市),报考建筑学专业的考生,须在物理、历史、技术3门科目中选考其中一门即可报考;报考工业设计专业的考生,须选考物理科目方可报考;其他专业对考生不提选考科目要求。
二、 下列人员不得报考
1、具有高等学历教育资格的高等学校的在校生;
2、高级中等教育学校的在校生(应届毕业生除外);
3、因触犯刑法已被司法部门采取强制措施或正在服刑的;
4、被高等学校开除学籍或勒令退学不满一年者(从被处分决定生效之日起至报名截止之日止);
5、因在招生考试中舞弊被取消报考资格或录取、入学资格,并规定本年不得报考者。
第三章 报考要求与流程
凡符合中国美术学院2021年本科招生报考条件的报考者必须在规定时间办理「网上报名与交费」手续。未按规定流程报考或报考手续不全的视为报考不成功,不得参加考试,后果由本人自行承担。
一、网上报名时间:
初试报名:2020年12月22日至12月28日(逾期不予补报)。
复试报名:2021年2月1日至2021年2月6日(逾期不予补报)。
【艺术学理论类、建筑学无需校考报名】
二、报名网址
考生请登录中国美术学院招生网,进入中国美术学院本科招生网上报考系统(http://user.artstudent.cn/login/10355.htm)。若上述报名通道出现报考拥堵的情况,我校将开通备用报名通道。
三、网上交费标准:考生招生考试费按初试每人次180元标准交纳(中国画专业在报名时交纳)。
四、报考专业限额:
初试:考生可在初试报名类别中国画、书法学、美术学与设计学类、录音艺术中选择一个报名。其中:书法学、美术学与设计学类、录音艺术参加初试,中国画专业直接参加现场复试。
复试:书法学专业初试合格考生选择本专业其中一个招考方向参加现场复试;美术与设计学类初试合格考生可选择填报二个招考专业(类)参加现场复试。请考生合理安排考试时间,避免考试冲突。
第四章 考试事项
一、 初试
初试时间:2021年1月13日——1月15日(我校将根据初试报名人数,以计算机随机方式编排分日分场次考试,考生可于2020年12月31日起登录网上报考系统查询具体考试场次、时间)
考试形式:网络远程考试
初试考试安排与初试考试科目

初试注意事项:
1、我校于2021年1月9日——1月15日开放网络远程考试准考证打印,考生可自行登录中国美术学院招生网,进入中国美术学院本科招生网上报考系统(http://user.artstudent.cn/login/10355.htm)打印「中国美术学院2021年本科招生考试专业初试准考证」。
2、考生凭「中国美术学院2021年本科招生考试专业初试准考证」和第二代居民身份证原件参加网络远程考试(初试),考试中发现考生有舞弊行为的,立即取消其应试资格,并通报考生所在省、市招生管理部门。
3、初试只评科目合格与不合格,初试成绩不带入复试;初试合格人数(参加复试人数)不超过本年度招生计划数的8倍。初试考试成绩将于2021年1月底前公布在中国美术学院招生网上,考生可登录查询初试考试结果。
4、请考生随时关注学校招生网发布的有关网络远程考试的相关公告。
二、 复试
考试形式:现场考试
考试地点:中国美术学院象山中心校区(浙江省杭州市西湖区转塘街道象山352号)
复试考试安排和复试考试科目

特别说明:
*中国画基础:主要考查中国画专业基础素养和造型能力(含书法)。中国画创作:主要考查中国画专业创作和独立思考能力。考生报考中国画专业时,以传统笔墨技法或素描速写技法选择其一进行考试(选择素描速写技法不考查书法)。
*设计创作:主要考查考生创意逻辑能力和设计表现能力。
*命题创作:根据命题以素描或色彩完成单幅美术创作。
复试注意事项:
1、我校于2021年3月6日——3月14日开放现场校考复试准考证打印,考生可自行登录中国美术学院招生网,进入中国美术学院本科招生网上报考系统(http://user.artstudent.cn/login/10355.htm)打印「中国美术学院2021年本科招生考试专业复试准考证」。
2、考生凭「中国美术学院2021年本科招生考试专业复试准考证」和第二代居民身份证原件参加现场复试。考试中发现考生有舞弊行为的,立即取消其应试资格,并通报考生所在省、市招生管理部门。
3、考生须在普通高校文化考试报名时间内到本人户籍所在地高校招生办公室报名,参加全国普通高校文化课统一考试和体检。(注:参加校考专业的考生只有取得中国美术学院专业合格证后,方可填报中国美术学院志愿。)
4、考生的思想品德考核及体检由考生户籍所在地高等学校招生考试办公室统一办理。
5、专业复试考试成绩将于2021年4月中旬公布在中国美术学院招生网上,考生可登录查询复试考试结果、打印复试成绩单。专业复试合格的考生网上打印专业合格证。
6、中国美术学院专业教学为基础和专业「两段式」教学模式。
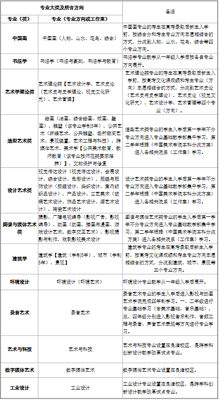
三、2021年按专业大类招生的专业方向

注:《中国美术学院本科分流方案》详见中国美术学院教务网http://jwc.caa.edu.cn
第五章 录取综合分计算
一、所有艺术类专业不区分文理科按统一标准录取。(不分省份,高考文化课成绩以满分750分计算,满分不是750分的折算成750分)
(1)艺术学理论类专业:符合各省统考要求的报名考生,按高考文化课成绩总分排名,从高分到低分顺序录取。录取时,当文化总分排名并列时,分别以语文成绩、外语成绩、数学成绩次序,单科高者优先。
(2)建筑学专业:省级美术与设计类统考合格的报名考生,按高考文化课成绩总分排名,从高分到低分顺序录取。录取时,当文化总分排名并列时,分别以数学成绩、语文成绩、外语成绩次序,单科高者优先。
(3)其他艺术类专业:专业复试考试分数合格,且高考文化课成绩达到我校划定的最低控制分数线后,以专业复试成绩和高考文化课成绩折算综合分,按综合分排名从高分到低分顺序录取。录取时,当综合分排名并列时,专业复试成绩高者优先录取;专业复试成绩并列时,分别以语文成绩、外语成绩、数学成绩次序,单科高者优先。
综合分折算公式:
综合分 = 专业复试成绩总分÷专业复试成绩满分×60 +高考文化课成绩总分÷高考文化课满分×40
二、工业设计专业经商请省级教育主管部门后,确定分省招生计划,按普通类高考投档成绩择优录取。
【本简章未尽事宜,详见学校官网后续发布的招生章程内容】
中国美术学院招生咨询联系方式:
学校网址:http://www.caa.edu.cn
学校招生网址:http://zb.caa.edu.cn
招生办公室联系电话:0571—87164630
传真:0571—87164629
外籍人士报考我校,请致电国际教育学院或登录网站查询(网址:http://admission.caa.edu.cn,联系电话:0571—87164712)。
如遇疫情或相关政策变化,我校将调整考试方案。