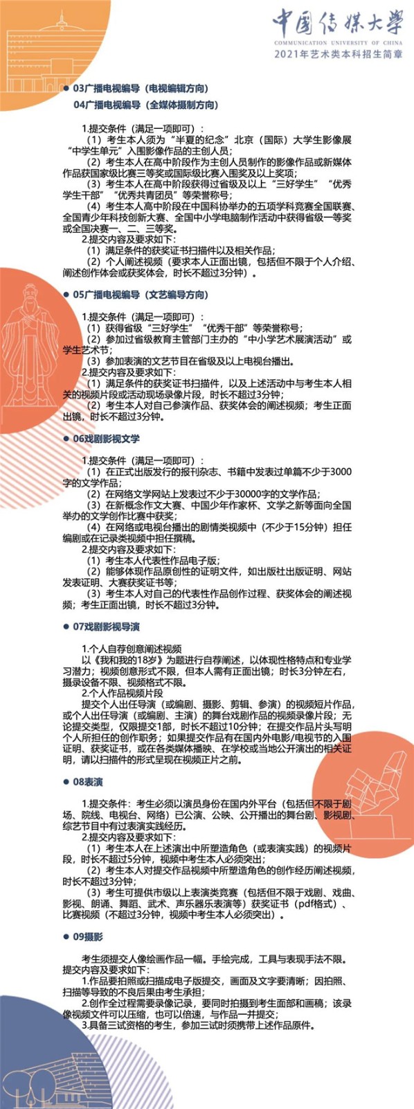
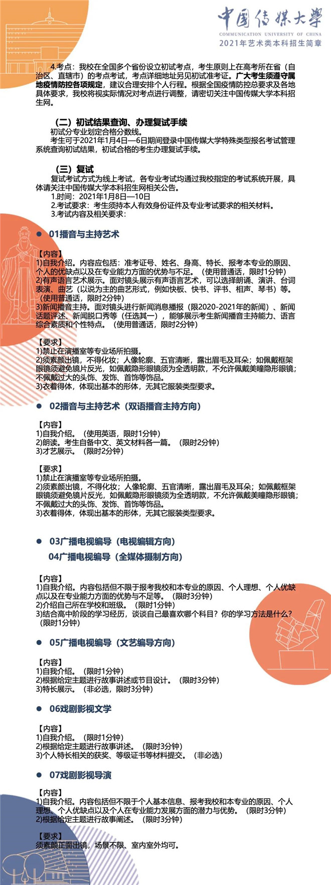
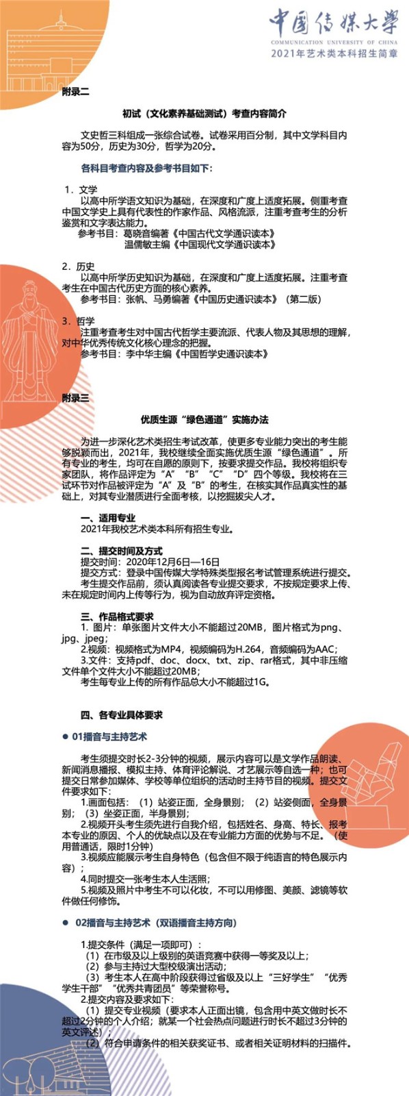
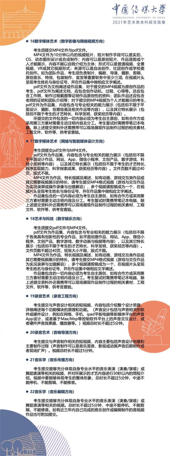
当前位置: 首页 > 2026艺术生考试专题 > 招生简章 > 艺术专业招生
中国传媒大学2021年艺术类本科招生简章
2020-12-02 09:56:46 来源:中国传媒大学

1606873826526226.png

image.png

1606873886789475.jpeg

03.jpg