四川美术学院(国家标准代码:10655)是教育部批准的具有高等学历教育招生资格的公办普通高等学校。学校具有学士、硕士学位授予权。学校自1940年建校以来,坚守“志于道、游于艺”的校训,遵循“为民、致远、有容、出新”的办学理念,以出人才、出作品倍受赞誉。学校为国家和社会发展培养德艺双馨的高素质、创新性、实践型艺术人才,以完备的美术教育体系、活跃的学术氛围、卓越的艺术成就、优美的校园环境享誉海内外,是我国培养美术高级人才的摇篮。
一.报考对象和条件
1.符合下列条件的人员可以报考:
①遵守中华人民共和国宪法和法律;②高级中等教育学校毕业或具有同等学力;③身体状况符合教育部、卫生部、中国残疾人联合会颁发的《普通高等学校招生体检工作指导意见》及我校专业学习的要求,非色盲、色弱。
2.下列人员不能报考:
①具有高等学历教育资格的高校在校生,或已被高校录取并保留入学资格的学生;②高级中等教育学校非应届毕业的在校生(高一、高二学生);③在高级中等教育阶段非应届毕业年份以弄虚作假手段报名并违规参加普通高校招生考试(包括全国统考、省级统考和高校单独组织的招生考试,以下简称高校招生考试)的应届毕业生;④因违反国家教育考试规定,被给予暂停参加高校招生考试处理且在停考期内的人员; ⑤因触犯刑法已被有关部门采取强制措施或正在服刑者;⑥自2019年起,参加我校本科招生专业考试作弊的考生,三年内不得报考我校。

三.普通类(工业设计、艺术教育、建筑学、风景园林专业)报考要求
考生不需要参加我校组织的招生专业考试,在2020年高考后,志愿填报我校即可(不限于艺术考生),具体录取批次及招生计划以各省招生专业目录为准。
四.造型类、设计类、理论类、书法类专业考试报考要求
(一)造型类、设计类、理论类、书法类仅限艺术考生报考。
(二)符合报考条件的考生可报考其中一类,也可兼报,兼报须分别参加所报类别的专业考试,造型类、设计类、书法类报名考试费分别为220元/人,理论类报名考试费100元/人,报名成功后不退费。
(三)报名办法及注意事项
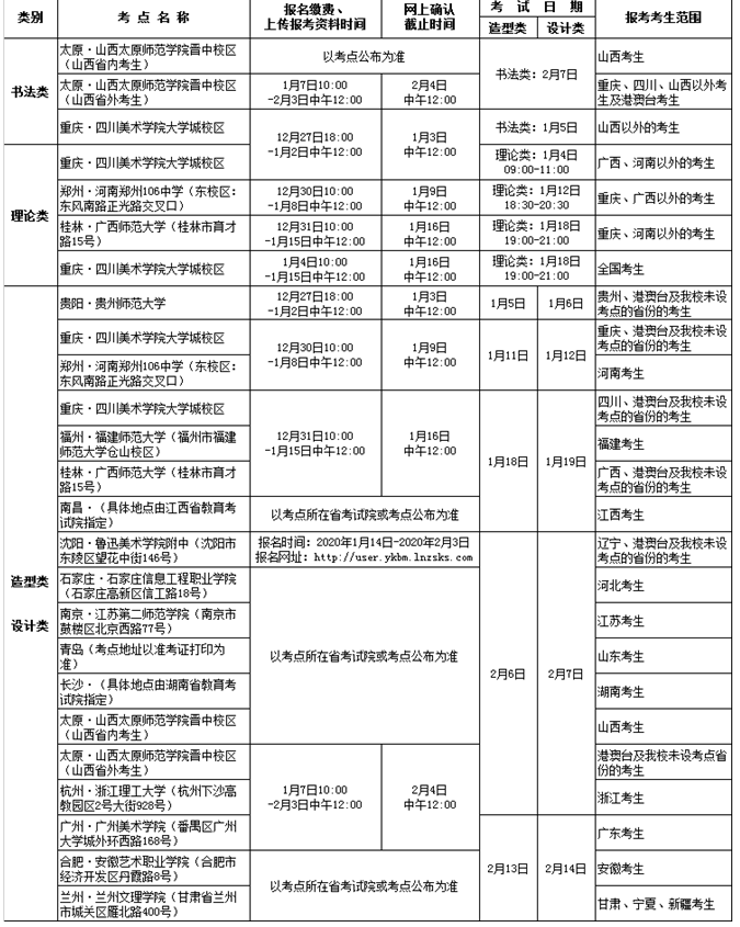
1.考点设置、报名考试时间、报考考生范围见下表。其中,报考书法类、造型类、设计类的四川考生,只能参加重庆考点(1月5日和1月18-19日)的考试。
2.报名缴费办法:
(1)太原(山西省外考生)、杭州、福州、郑州、广州、桂林、重庆、贵阳考点:
在我校招生处官网http://www.scfai.edu.cn/zsb/点击登录本科招生专业考试报名系统(点击进入),进入报名程序。
报名流程如下:
填报考生信息→选择报考类别→缴纳报名考试费→上传报考所需资料(考生照片及相关证件)→等待审核报考资料→网上确认并打印准考证。
缴费成功后请在24小时内上传考生照片、身份证及艺术类考生证件,如因上传报考资料不及时导致审核未通过和不能打印准考证,责任由考生自负。
操作常见问题解决办法可进入系统“帮助中心”查询。
(2)太原(山西省考生)、石家庄、沈阳、南京、合肥、南昌、青岛、长沙、兰州考点均使用考点的网上报名系统。具体报名时间、方式、流程及交验材料以当地考点公布为准。
3.注意事项:
(1)根据教育部文件精神,各省有相应专业统考的,统考必须合格才能报考我校相应专业,否则参加我校考试成绩无效。其中:报考造型类、设计类的考生,须参加所在省级招办组织的美术(与设计)类统考并合格;报考理论类和书法类的考生,是否参加本省统考或要求合格按各省规定执行(根据宁夏教育考试院规定,报考我校书法专业的宁夏考生可不参加美术与设计类统考)。
(2)同一个类别只能选择一个考点参加考试,若参加两次或两次以上考试,以所参加的第一次考试成绩为最终成绩。
(3)接收外省考生的考点,原则上优先保障考点所在省份的考生报考,若因考点容量问题,未设考点省份的考生,可选择重庆考点,我校重庆考点暂不设容量上限。其他考点若有容量问题,将另行公告。

(四)考试科目、范围、时长、画幅和用具

注:(1)专业考试各科目分值为100分,造型类、设计类、书法类满分为300分,理论类满分为100分。
(2)各科考试具体时间、考场安排等事项,报名时由各考点公布,请考生关注。
(3)考生凭专业准考证及本人身份证进入考场;迟到15分钟的考生禁止进入考场。
(4)严禁携带手机等通讯电子设备、图片或文字资料、色卡等规定以外的物品进入考场。
(5)所有考试用纸由我校或考点统一提供,考生不得自带任何纸张进入考场。画板(不小于八开纸,不得有任何文字和图案)、颜料、画笔等考试用具全部由考生自备。色彩科目考生可自备直流电(自带电)吹风机。
(6)请考生严格遵守考试纪律。自2019年起,参加我校专业考试作弊的考生,将记入我校招生考试黑名单,3年内不得报考我校。同时将通报考生所在省招办(考试院)按有关规定处理;对触犯《中华人民共和国刑法修正案(九)》等有关法律条款的,将移送公安机关和司法机关处理。
五.文化报名和考试
我校按招生计划数的4倍划定专业考试成绩合格分数线,考生可于2020年4月中旬登录我校官网查询考试成绩并网上打印《专业考试成绩合格证》。专业考试合格的考生,须在户口所在地报名参加全国普通高校招生文化统一考试。
报考工业设计、建筑学、风景园林、艺术教育专业考生,无需获得我校专业考试合格证,按国家有关规定参加全国普通高校招生文化统一考试。
六.志愿填报
凡达到我校划定的专业考试成绩合格分数线的考生,必须在规定时间内到我校招生处官网http://www.scfai.edu.cn/zsb填写专业(方向)志愿。考生在所在省级招办填报我校志愿时,省报第一志愿专业必须与在我校网上填报的专业相一致。若不一致而影响录取专业,责任由考生自负。志愿填报时间:2020年6月20日—6月30日。
七.录取原则
思想政治品德合格,身体健康,符合教育部、卫生部、中国残疾人联合会颁发的《普通高等学校招生体检工作指导意见》及我校专业学习的要求,我校根据考生专业考试成绩、文化考试成绩和所填志愿,全面衡量,择优录取。
1.理论类专业:专业考试合格,文化成绩总分达到我校划定的分数线,按高考文化成绩从高到低择优录取(单科成绩不作要求)。
2.造型类、设计类、书法类专业:专业考试合格,文化课成绩总分达到我校划定的分数线,按综合分排名,择优录取(单科成绩不作要求)。综合分计算方法:高考文化成绩÷高考文化满分×30+专业成绩÷300×70。
3.普通类专业:按照文化成绩总分从高到低择优录取(单科成绩不作要求),原则上文化课成绩应达到考生所在省二本文理科最低控制分数线。当文化总分排名并列时,建筑学、风景园林、工业设计分别以数学成绩、语文成绩、外语成绩次序,单科高者优先;艺术教育分别以语文成绩、外语成绩、数学成绩次序,单科高者优先。
八.港、澳、台人士报考须知
1.专业考试:香港、澳门、台湾地区考生须参加我校组织的招生专业考试,专业考试报名方式及考试要求与内地考生相同。
2.文化考试:香港、澳门地区考生,专业考试合格,须参加国家统一组织的港、澳、台、华侨联合招生文化考试。台湾地区考生,专业考试合格,学测成绩达到均标级及以上,可直接申请就读我校,也可以参加国家统一组织的港、澳、台、华侨联合招生文化课考试。
3.具体事宜请查阅《四川美术学院2020年港澳台地区本科招生简章》。
九.新生复查、专业复试及其他事项
1.新生入学三个月内,我校根据招生章程和学籍管理的规定进行复查和专业复试。凡经复查或专业复试有不符合条件或有舞弊行为者,将取消入学资格或学籍,退回原地区或原单位。
2.考生外语语种不限,学校在本科教学中仅使用英语教材和英语教学,请非英语语种考生慎重报考。
3.考生可登录我校招生处官网自行下载《四川美术学院2020年本科招生简章》。凡报名参加我校2020年本科招生专业考试者,均视为已详细阅读了本简章内容,并充分理解及认可本简章中所述的各项要求和有关规定。
4.此前公告与本简章不一致的,以本简章为准。
5.如需了解我校招生详细情况,可登陆我校招生处官网查询(网址:http://www.scfai.edu.cn/zsb),或向我校招生办公室咨询(电话:023-65921056,传真:023-65921055)。
6.我校不委托任何机构或个人招生,未举办或委托任何机构举办任何形式的考前辅导班,不收取国家规定以外的任何费用,请考生和家长谨防诈骗。以我校或我校委托名义进行非法招生宣传、考前辅导等活动的中介机构或个人,我校保留依法追究其责任的权利。
7.本简章版权归四川美术学院,四川美术学院授权学校招生处负责解释。
四川美术学院
二〇二〇年一月