中国美术学院2020年本科招生章程(附:2020年本科招生考试报名公告)
中国美术学院2020年本科招生考试报名公告(一)
各位考生:
我校2020年本科招生考试网上报名即将开通,欢迎广大考生报考中国美术学院,现将有关事宜公告如下:
一、为满足广大考生报考要求,考场容量设置如下:
杭州考点:不设报考人数上限,接受全国所有省份考生报考(含广东省、河南省);
深圳考点:仅接受广东省考生报考;
郑州考点:优先接受河南省考生报考, 接受全国所有省份考生报考。
二、报名网址
通道1:中国美术学院本科招生网上报考系统
若上述报名通道出现报考拥堵的情况,我校将开通备用报名通道。
备用通道1:
http://114.55.203.239/enroll/10355(暂不开通)
备用通道2:
http://47.111.204.37(暂不开通)
三、报名时间:错峰、错时间段进行
杭州考点报名时间:
2020年1月7日下午—1月18日24:00(我校杭州考点确保在规定报名时间内为广大考生提供充足的考位)
深圳考点报名时间:
2020年1月10日15:00—1月18日24:00
郑州考点报名时间:
2020年1月9日15:00—1月13日12:00(河南省考生报名)
2020年1月13日12:00—1月18日24:00
中国美术学院2020年本科招生章程
第一章 总则
第一条 为了保证学校本科招生工作的顺利进行,规范招生行为,维护考生合法权益,根据《中华人民共和国教育法》、《中华人民共和国高等教育法》等法律和教育部有关规定,特制定本章程。
第二条 学校全称:中国美术学院(英文名称China Academy of Art,国标代码10355),前身为国立艺术院,创建于1928年,现为浙江省人民政府、文化和旅游部、教育部共建高校,国家「双一流」建设高校,美术学学科入选「世界一流学科建设学科」。2019年,中国画、书法学、绘画、雕塑、跨媒体艺术、艺术史论、建筑学、风景园林、视觉传达设计、服装与服饰设计、陶瓷艺术设计、动画、艺术与科技13个专业获批国家级一流本科专业建设点;美术学、公共艺术、广播电视编导、戏剧影视美术设计、产品设计、环境艺术、工艺美术7个专业获批省级一流本科专业建设点。学校具有学士、硕士、博士学位授予权,设有博士后科研流动站。学校坚守「建设体现中国文化美术研究和教育最高水平的世界一流美术学院」的办学定位,着力培养「品学通、艺理通、古今通、中外通」的「四通」人才。现已有杭州南山校区、杭州象山校区和上海张江校区等三个校区,目前正在规划建设杭州良渚校区,计划于2020年建成。
第三条 在规定年限内达到所在专业毕业要求,颁发中国美术学院本科毕业证书;符合国家学位授予有关规定者,颁发普通高等教育本科毕业生学士学位证书。
第四条 学校招生工作遵循「公平竞争、公正选拔、公开程序,德智体全面考核、综合评价、择优录取」的原则。
第五条 本章程适用于中国美术学院2020年普通本科全国统一招生。
第二章 组织机构
第六条 学校设立招生委员会,负责制定招生章程、招生战略、招生政策,确定招生规模和调整学科招生计划,讨论决定招生重大事宜。招生委员会由主管校领导、学科专家及相关部门负责人等组成,主管校领导担任主任。
第七条 学校招生办公室是组织和实施招生工作的常设机构,具体负责普通本科招生的日常工作。
第八条 学校招生办公室根据需要组建赴外地(非办学机构所在地)考点招生工作组,负责该考点的宣传、咨询和招生考试。招生工作组组长由学校聘任。
第九条 学校设立招生工作监督领导小组,监督办公室设在纪检监察室,对招生工作实施监督。
第三章 招生计划和报考考点
第十条 中国美术学院2020年计划招收本科生1776名(含:高水平运动队招生10名、面向浙江省招收「三位一体」综合评价本科生70名 ,具体见学校另行公布的招生章程),最终招生名额以教育部批准的计划数为准。具体为:

*注:
①中国画一、书法与篆刻、艺术理论类、录音艺术专业一律选择杭州考点。
②各专业(类)中所包含的专业方向详见第六章的「三、2020年按专业大类招生的专业方向及教学模式」。
③书法学(书法与篆刻)专业中计划「+1」指1名2020年招生2021年入学的新疆预科生计划。
第四章 报考条件
第十一条 报考对象及条件
1、遵守中华人民共和国宪法和法律,立志为社会主义现代化建设服务;
2、应、往届高中毕业生或具有同等学力者,各类中等专业学校的应、往届毕业生(现役军人须经军级以上政治部批准);
3、身体健康,符合教育部、卫生部、中国残疾人联合会制定的《普通高等学校招生体检工作指导意见》及我校专业学习的要求,非色盲、色弱;
4、省级统考合格生源(未组织专业统考的省份及省统考未涵盖的专业除外)。
特别提醒:对于实行新高考改革试点省(区、市),报考建筑学专业的考生,须在物理、历史、技术3门科目中选考其中一门即可报考;报考工业设计专业的考生,物理和技术2门科目均须选考方可报考;其他专业对考生不提选考科目要求。
第十二条 下列人员不得报考
1、具有高等学历教育资格的高等学校的在校生;
2、高级中等教育学校的在校生(应届毕业生除外);
3、因触犯刑法已被司法部门采取强制措施或正在服刑的;
4、被高等学校开除学籍或勒令退学不满一年者(从被处分决定生效之日起至报名截止之日止);
5、因在招生考试中舞弊被取消报考资格或录取、入学资格,并规定本年不得报考者。
第五章 报考要求与流程
第十三条 报考方式与时间
中国美术学院2020年本科招生报考流程分为「网上报名与交费」和「确认」两个必经阶段。凡符合条件的报考者必须在规定时间按要求依次办理「网上报名与交费」和「确认」手续。未按规定流程报考或报考手续不全的视为报考不成功,不得参加考试,后果由本人自行承担。
一、网上报名与交费
(1)时间:
杭州考点:2020年1月7日下午至1月18日(逾期不予补报)。
郑州考点:2020年1月9日下午至1月18日(逾期不予补报)。
深圳考点:2020年1月10日下午至1月18日(逾期不予补报)。
(2)报名网址
考生请登录中国美术学院招生网,进入中国美术学院本科招生网上报考系统。若上述报名通道出现报考拥堵的情况,我校将开通备用报名通道。
(3)网上交费:考生招生考试费按每个专业(类)180元标准交纳【艺术学理论类招生考试费为110元】。
(4)报考专业限额:每位考生最多可选择二个专业(类)进行报考。请考生注意了解各考点专业限制,合理安排各专业考试时间,避免考试冲突。
二、确认
(1)报名确认时间、考试时间及地点:

(2)确认要求:确认分网上确认和现场确认两种方式,具体确认所需材料和要求,请考生及时关注我校招生网。我校将另行公告。
第六章 考试事项
第十四条 2020年中国美术学院本科专业校考时间和考试科目安排如下:
一、专业校考时间和考试科目
*注:
①书法学专业考试科目二「篆刻创作」考试所需篆刻工具由考生自备。
②艺术学理论类专业的素质测试科目:旨在测试考生中学阶段所学语文、数学、英语知识的掌握及艺术素养;赏析与写作科目:旨在考察学生的写作能力以及对艺术作品的分析和鉴赏能力。
③素描(线性):是指以线性表达为主的素描表现形式描绘客观对象。
二、考生注意事项
1、考生凭「中国美术学院2020年本科招生考试专业准考证」和第二代居民身份证原件参加专业考试,绘画工具考生自备,考试不得使用定画液。考试中发现考生有舞弊行为的,立即取消其应试资格,并通报考生所在省、市招生管理部门。
2、专业考试成绩将于2020年4月中旬公布在中国美术学院招生网上,考生可登陆查询考试结果、打印成绩单。专业合格的考生网上打印专业合格证。
3、考生须在普通高校文化考试报名时间内到本人户籍所在地高校招生办公室报名,参加全国普通高校文化课统一考试和体检。(注:考生只有取得中国美术学院专业合格证后,方可填报中国美术学院志愿。)
4、考生的思想品德考核及体检由考生户籍所在地高等学校招生考试办公室统一办理。
5、中国美术学院专业教学为基础和专业「两段式」教学模式。
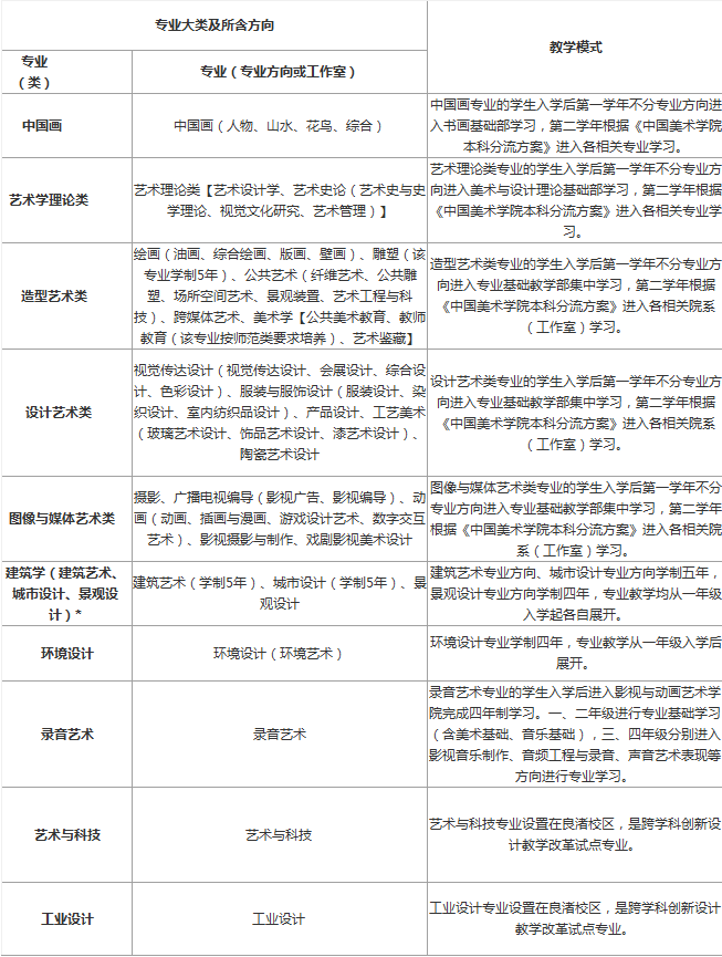
三、2020年按专业大类招生的专业方向及教学模式

注:《中国美术学院本科分流方案》详见中国美术学院教务网http://jwc.caa.edu.cn
*建筑学(建筑艺术、城市设计、景观设计)专业的考生在高考录取后新生入学前,按高考文化课成绩和专业志愿相结合的办法,分流到建筑艺术、城市设计、景观设计专业方向学习。
第七章 录取办法
第十五条 学校根据「学校负责,省考试院监督」的要求实施新生录取工作。
第十六条 学校所有全国统招专业文理兼招,属于艺术类第一批录取(部分省份又名艺术类提前批,具体录取批次按各省招办执行)。
第十七条 录取规则
(一)学校属于专业考试自主命题的艺术院校。根据教育部规定,考生的报考专业如为所在省统考范围内的专业,应先参加所在省统考,省统考合格后,参加学校自主命题的专业考试成绩才有效。请考生咨询所在省份所报专业的统考合格要求,我校将按照考生所在省的统考专业合格要求执行。
(二)报考我校的全国考生均按我校划定的文化课最低控制线进行录取,我校将参考浙江省普通类二段线的75%自主划定文化课录取最低控制线。学校遵循考生专业志愿,我校优先录取第一专业志愿的考生,如招生计划未完成的依次从第二志愿、第三志愿考生中择优录取,按此录取仍未完成该专业招生计划的,由学校招生委员会调剂录取。
(三)学校不限生源省份,不限男女生录取比例。学校对福建省、广东省等省份,因实行「一档多投」而流失的拟录取计划,按相同专业的排名情况从高分到低分进行替补。替补时,如遇部分省份已经录取结束,则此部分的计划将从浙江省生源中择优录取。
(四)外语语种不限。学校在本科教学中,仅使用英语教材和英语教学,请非英语语种的考生慎重报考。
(五)我校所有专业不区分文理科按统一标准录取。工业设计专业按普通类高考投档成绩择优录取。学校自主命题的专业按专业考试分数合格,且高考文化课成绩(不分省份,按高考文化课成绩满分750分计算,满分不是750分的折算成750分)达到最低分数线后,按以下录取规则择优录取:
(1)建筑学专业、艺术学理论类专业:按高考文化课成绩总分排名,从高分到低分顺序录取。录取时,当文化总分排名并列时,分别以语文成绩、外语成绩、数学成绩次序,单科高者优先。
(2)其他专业(类):以专业成绩和高考文化课成绩折算综合分,按综合分排名从高分到低分顺序录取。录取时,当综合分排名并列时,专业课成绩高者优先录取。
综合分折算公式:
综合分 = 专业成绩总分÷专业成绩满分×60 +高考文化课成绩总分÷高考文化课满分×40
(六)对考生有弄虚作假行为的,按《普通高等学校招生违规行为处理暂行办法》(教育部令第36号)第十一条的相关规定予以严肃处理:
考生有下列情形之一的,应当如实记入其考试诚信档案。下列行为在报名阶段发现的,取消报考资格;在入学前发现的,取消入学资格;入学后发现的,取消录取资格或者学籍;毕业后发现的,由教育行政部门宣布学历、学位证书无效,责令收回或者予以没收;涉嫌犯罪的,依法移送司法机关处理。
(1)提供虚假姓名、年龄、民族、户籍等个人信息,伪造、非法获得证件、成绩证明、荣誉证书等,骗取报名资格、享受优惠政策的;
(2)在综合素质评价、相关申请材料中提供虚假材料、影响录取结果的;
(3)冒名顶替入学,由他人替考入学或者取得优惠资格的;
(4)其他严重违反高校招生规定的弄虚作假行为。
第八章 入学复查、收费、奖励和资助
第十八条 按国家招生规定录取的新生,持录取通知书和有效证件,按学校有关要求和规定时间到校办理入学手续。因故不能按期入学的,应向学校招生办公室提出书面申请,经同意后方可延期报到,延期时间原则上不超过两周。未请假或者请假逾期的,除因不可抗力等正当事由以外,视为放弃入学资格。
第十九条 新生入学后,学校根据教育部及学校有关规定进行全面复查,如发现不符合本章程规定或违反国家招生考试规定的,视情予以处理,直至取消入学资格或学籍。
第二十条 学费、住宿费等费用收取严格执行浙江省物价局核定的标准。学费标准:每生15000元/学年(其中艺术学理论类专业每生6000元/学年)。住宿费按规定另行缴纳。
第二十一条 学校实行奖学金、助学金、勤工助学、国家助学贷款等奖助办法。家庭经济困难学生按规定可申请助学贷款(最高额为8000元/年),鼓励学生在生源地申请。请广大考生及家长根据自身经济承受能力慎重做出报考选择。
第九章 附则
第二十二条 中国美术学院不委托任何中介机构或个人进行招生录取工作,不收取国家规定外的任何费用。任何以“中国美术学院”名义进行非法招生宣传等活动的中介机构或个人,学校保留依法追究其责任的权利。
中国美术学院招生咨询联系方式:
学校网址:http://www.caa.edu.cn
学校招生网址:http://zb.caa.edu.cn
招生办公室联系电话:0571—87164630
传真:0571—87164629
外籍人士报考我校,请致电国际教育学院或登录网站查询(网址:http://admission.caa.edu.cn,联系电话:0571—87164712)。
第二十三条 本章程由学校招生办公室负责解释。
第二十四条 本章程自颁布之日起生效。如遇教育部或部分省份高考招生政策调整,学校将根据相关政策制定相应的录取政策,并另行公布。