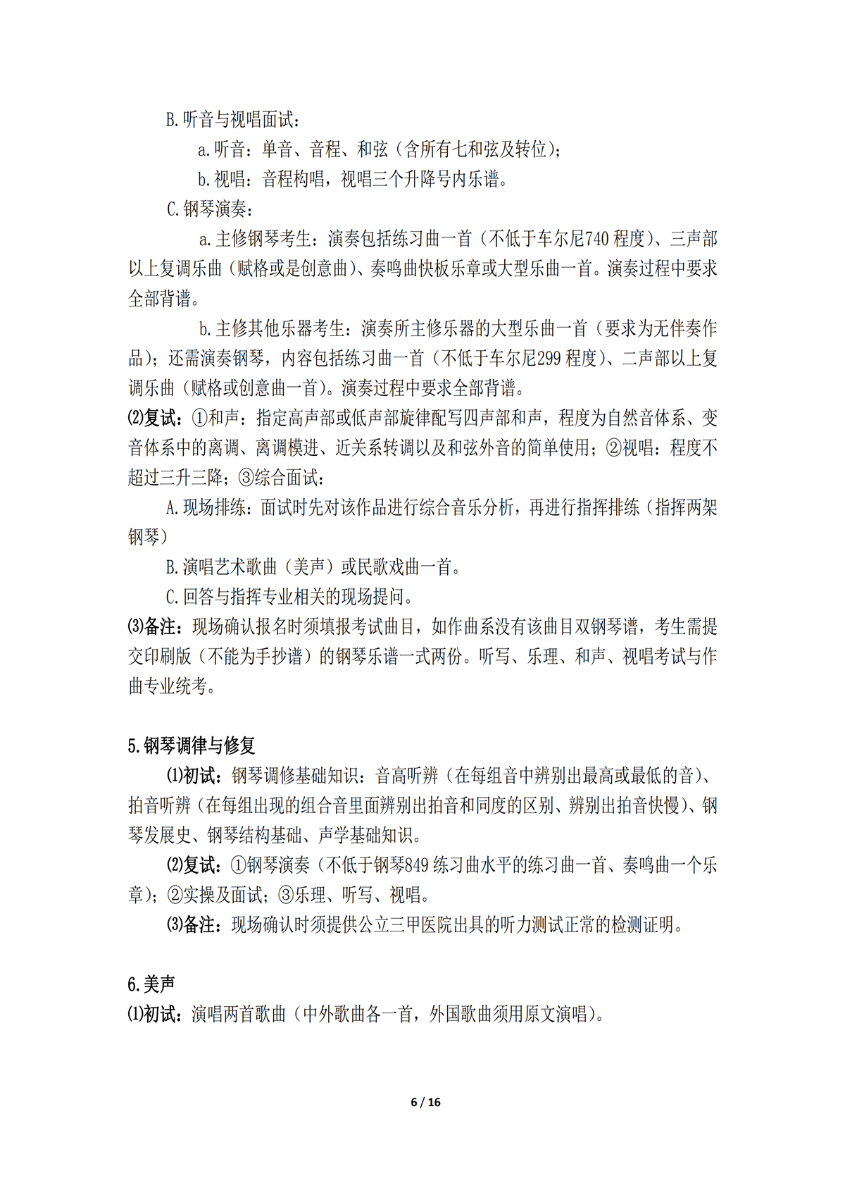
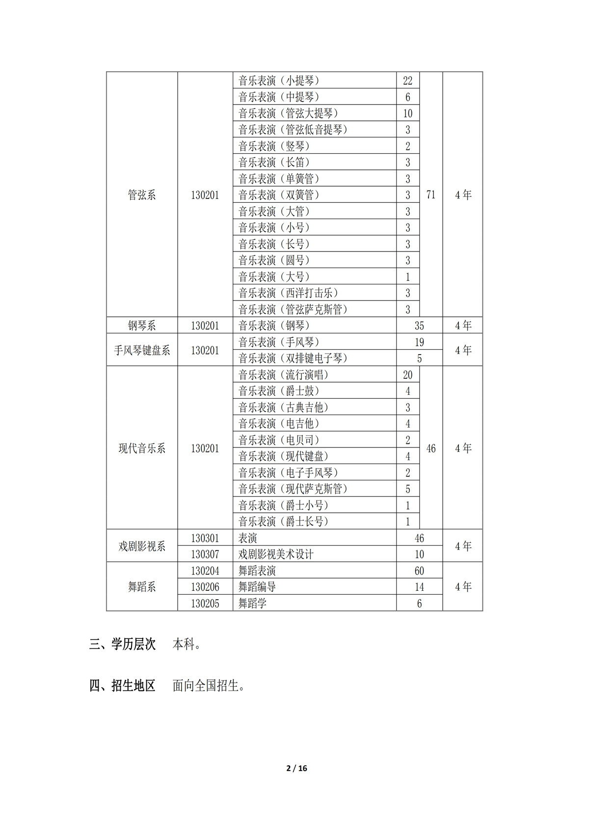
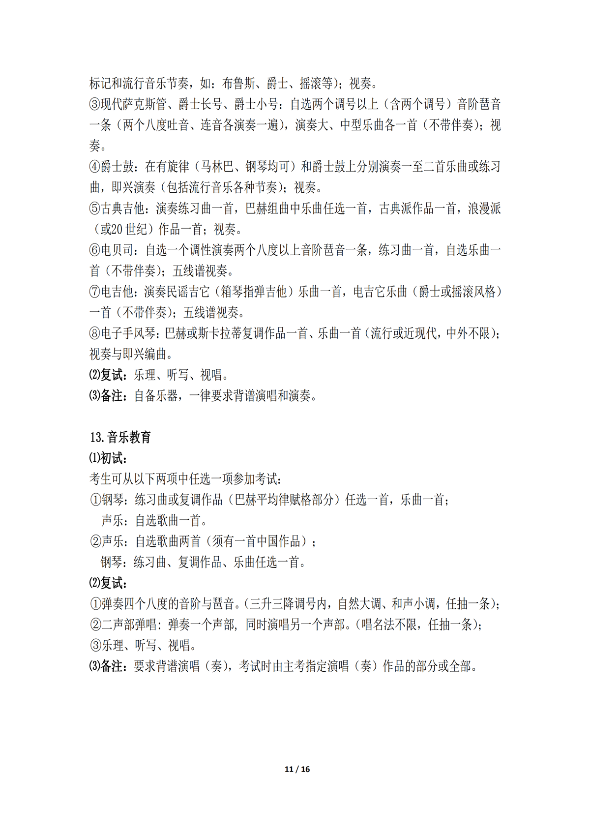
首页
>>
2026艺术生考试专题
>>
招生简章
>>
艺术专业招生
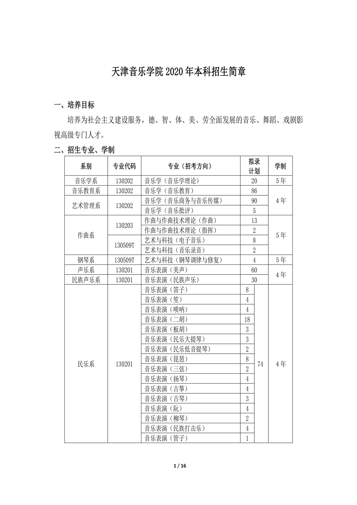
天津音乐学院2020年本科招生简章
2020-01-06 15:31:32
天津音乐学院
院校问答
政策问答
分数线
分数段
河小阳微信
河小阳微博
河小阳抖音
x