当前位置: 首页 > 2026艺术生考试专题 > 招生简章 > 艺术专业招生
四川音乐学院2018年省外招生简章
2018-01-24 10:04:59 来源:四川音乐学院
  一、学院概况
 
  四川音乐学院,其前身是创建于1939年的“四川省立戏剧教育实验学校”, 经历了“四川省立音乐实验学校”、“四川省立技艺专科学校”、“四川省立艺术专科学校”、“成都艺术专科学校”、“西南音乐专科学校”等时期后,1959年经教育部批准更为现名,成为当时国内具有本科办学层次的六所专业音乐院校之一。学校有两个校区、占地面积1200余亩,下设29个教学院系、18个研究中心。举办有包括中专、专科、本科、研究生等层次的教育,在校生规模16000余人,在职教职工2000余人,是经教育部批准的独立设置的专业音乐学院之一。
 
  (一)学院环境优美、场馆设施齐全
 
  锦江春色来天地、古蜀风韵在新都。学校锦江校区坐落于成都市中心武侯区锦江河畔,占地面积120余亩;新都校区位于古蜀发源地之一的成都市新都区,占地面积1000余亩。学校有各类音乐厅、排练厅、演奏厅数十个,有标准化现代化的体育场、游泳场,能够满足师生教学和锻炼需求。图书馆占地17179㎡,各类藏书(含纸质、电子、音像等)155万册(件),是国内艺术院校图书馆中建筑面积最大、藏书量最多的图书馆之一。校史陈列馆、西南少数民族乐器陈列馆藏品丰富、特色明显。学校还与省内三所高校共建“国家大学生文化素质教育基地”,成为素质提升、文化兴川的重要力量。
 
  (二)坚定办学定位、着力人才培养
 
  学校办学定位为:建设以音乐专业教育为主体,美术、舞蹈、戏剧、影视、传媒艺术、艺术学理论等专业教育综合协调发展的专业艺术院校;建立应用型与教学研究型相结合的发展模式,以本科教育为主、拓展硕士研究生教育;强化传统和优势学科,打造和优化重点学科,积极拓展新兴和交叉学科;着力培养在国际国内有一定影响的高、精、尖艺术人才,大力培养适应能力强、技术水平优秀的应用型人才。学校拥有编制齐备,在省内外有广泛影响,全国音乐院校中唯一的职业化运营的“川音交响乐团”、“川音民族管弦乐团”、“川音合唱团”。此外还有为学生提供艺术实践的“川音学生管弦乐团”、“川音附中学生乐团”。
 
  (三)坚持以教学为中心、完善各层次教育
 
  学校以教学为中心,积极发展各层次教育。目前学校本科层次有艺术学、管理学、工学三个学科门类,8个专业类、30个本科专业。学校于1986年取得音乐类文学硕士学位授予权,现已具有音乐与舞蹈学、美术学、艺术学理论三个一级学科硕士学位授予权;于2005年首批获得国务院学位委批准的艺术硕士(MFA.)专业学位授予权;于2014年获得教育硕士、公共管理硕士专业学位授予权。学校于2009年起和四川大学联合培养音乐传播学博士生,2013年成功获批四川省博士后创新实践基地。学校从2003年开始招收留学生及港澳台学生。
 
  (四)教学质量不断提高、办学特色显著
 
  学校在2008年的教育部本科教学水平评估中获得“优秀”等次,彰显办学实力。现有国家级特色专业为:作曲与作曲技术理论、音乐表演。省级特色专业为:音乐学、工业设计、绘画、舞蹈学。省级优秀教学团队为:作曲系作曲主科教研室、钢琴系钢琴主科教研室、管弦系弦乐教研室、声乐系美声教研室、手风琴电子键盘系手风琴教学团队。省级重点学科为:作曲与作曲技术理论、钢琴、美术。
 
  (五)师资力量雄厚、专家德艺双馨
 
  学校现有副高级以上专家、教授349人,其中:二级教授13人,享受国务院特殊津贴专家12人,部优专家1人,四川省学术和技术带头人13人,四川省突出贡献优秀专家5人,四川省教学名师3人。学校还有一大批热爱艺术教育事业、并取得丰硕成果的专家教授组成的教学团队。老一辈音乐教育家常苏民、羊路由、刘文晋、郎毓秀等一大批专家、学者早已蜚声海内外。
 
  (六)科研硕果累累、比赛捷报频传
 
  学校有国家科技进步奖1项,国家发明奖 1 项,省教学成果奖 25 项,省哲学社会科学奖 26 项,“中国音乐金钟奖”33项,德国工业设计“红点奖”5项,发明专利31项。近五年来,学校师生在国际、国内重大比赛和评奖中获得国际奖项470余项、国内奖项1500余项,其中国家级和省部级授予的奖项85项。获得国家级科研项目立项9项,省部级科研项目立项29项。出版各类著作167余部,发表学术论文1500多篇。学校还拥有四川省人民政府批准成立的“数字媒体艺术四川省重点实验室”,四川省社科联批准成立的四川省哲社重点研究基地“西南音乐研究中心”以及四川省文联批准成立的“四川省音乐文学学会”和“四川省数字媒体艺术协会”。学报《音乐探索》入选为全国高校优秀社科期刊。
 
  (七)国际国内竞风采、川音校友谱新篇
 
  经过近八十年的办学发展和几代“川音人”的共同努力,学校为国家培养了一大批优秀艺术专业人才。涌现了作曲家高为杰、何训田、贾达群,歌唱家范竞马、赵登峰、霍勇,表演艺术家刘晓庆,钢琴教育家但昭义、钢琴演奏家李云迪、陈萨,小提琴演奏家宁峰、文薇等一批杰出校友,在国际国内享有很高声誉。近年来,学校还培养了李宇春、何洁、谭维维、王铮亮等一批新星,活跃在国内各类舞台上,为学校争得了荣誉。
 
  学校以建设一流艺术院校为己任,以培养一流艺术人才为目标,全校教职员工齐心协力,团结奋进,贯彻党的教育方针,坚持中国特色社会主义办学方向,坚持以教学为中心,以提高教学质量、不断增强办学实力为目标,努力培养社会主义事业的建设者和合格接班人,为推动社会主义文化大发展、大繁荣,为办好人民满意的艺术教育谱写新的篇章。
 
  二、培养目标
 
  根据社会需求,着力培养基础扎实、技艺深厚、综合素质较好的高、精、尖艺术人才和适应性强、出口宽的复合应用型艺术人才。
 
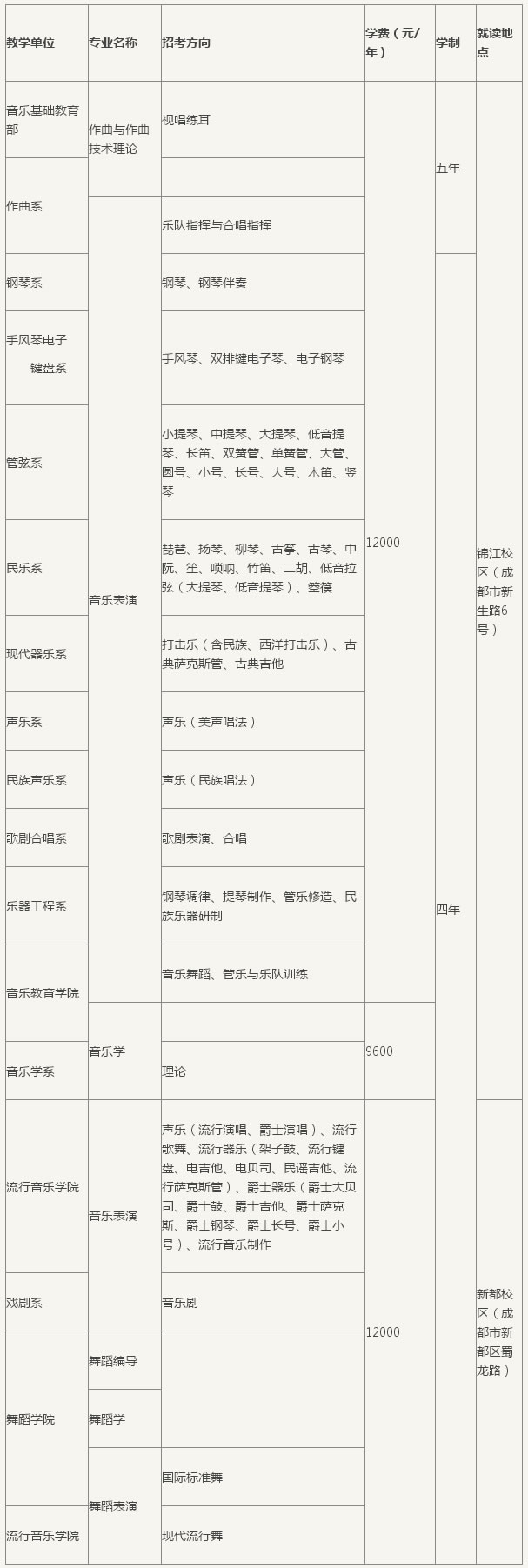
  三、本科层次招生专业

  (一)艺术学:音乐与舞蹈学类各专业
  (二)艺术学:戏剧与影视学类各专业
 
  (三)艺术学:美术学类各专业
  (四)艺术学:设计学类各专业
  (五)艺术学:艺术学理论类专业
  注:请考生仔细看清上述各招考方向的名称及所属的教学单位,以免误填。一经录取,一律不予更换所属教学单位。
 
  四、报考对象和条件
 
  符合普通高等学校年度报名资格和条件的考生均可报考。
 
  五、报名考试办法
 
  (一)文化考试报名
 
  凡报考我院艺术类各专业的省外考生均须按户口所在地的省(自治区、直辖市)招考办(考试院)有关规定办理文化考试报名手续,领取艺术专业《准考证》(《表》或《专业考试准考证》)。逾期未办理艺术类文化考试报名手续的考生,不得报名参加我院艺术类专业考试。
 
  (二)专业考试报名
 
  我院2018年本科艺术类招生专业考试各专业报名交费等全部通过手机微信程序完成。报名包括微信报名、微信交费、自行下载打印准考证3个阶段。
 
  报名微信公众号名称为“四川音乐学院校考”,请打开手机微信程序扫描下方二维码添加关注或搜索公众号名称添加关注。
  关注并进入“四川音乐学院校考”微信公众号后,点击下方菜单“校考报名”即可进入报名系统。
 
  考生在报名交费过程中,请核对交费信息中的收款单位名称(四川音乐学院)、支付金额、报考专业等信息是否正确。交费成功后所交费用一律不予退还。考点报名时间截止时仍未交费的报考信息无效。
 
  考生在完成专业考试微信报名并交费成功后,请在考点开考前一天上午9:00后登录报名系统下载PDF格式准考证并自行打印。
 
  考生在报名时,输入的内容务必真实准确,其中生源地(高考所在地)、证件号码、考生姓名、考生手机为关键信息,确认后不可修改,其它信息如考生号(高考报名号)、高考科类、毕业高中、家长手机、联系地址、考生照片、艺考《准考证》图片、艺考合格证图片等信息考生可稍后补充完善。
 
  因生源地(高考所在地)、证件号码、考生姓名、考生号(高考报名号)等信息填写错误造成无法报送合格专业成绩,从而导致无法录取的后果由考生本人承担。
 
  按教育部相关文件规定,我院在省级专业统考合格考生范围内组织校考,考生所报专业属省级专业统考涉及的,考生须获得省级专业统考相应专业合格证或合格证明。省级专业统考未涉及或不要求的专业,考生可直接参加校考。
 
  报名注意事项:
 
  1、凡我院设有相关专业招生考点的省份,该省考生只能在当地考点参加专业考试。
 
  2、按各省教育考试院的文件要求,我院校外考点中河南考点、山西考点不接受非本省考生报考,云南考点、湖南考点、甘肃考点、浙江考点、山东考点可接受非本省考生报考。
 
  3、音乐表演(音乐剧)专业只在湖南、山东、四川三个考点组织招生专业考试。
 
  4、艺术史论、音乐学(理论)、作曲与作曲技术理论、录音艺术、音乐表演(乐队指挥与合唱指挥、音乐舞蹈、流行音乐制作、爵士器乐)、舞蹈表演(国际标准舞、现代流行舞)、舞蹈编导、摄影、影视摄影与制作招考方向只在四川音乐学院(锦江校区)考点组织招生专业考试。
 
  5、河北、湖南两省招生文件明确规定,不接受考生报考我院音乐表演(音乐舞蹈)专业的招生考试和录取,故2018年我院该专业不面向河北省、湖南省招生。
 
  6、四川音乐学院(锦江校区)考点各专业考试日期标注为开考时间,各专业考试结束时间待网上报名结束后才能确定。
 
  各类专业招生考试地点、网上报名截止时间、考试日期等详见以下各表。
 
  A.音乐类专业考点
  B.舞蹈类专业考点
  C.美术学类与设计学类专业考点
  D.表演、播音与主持艺术、广播电视编导专业考点
  六、专业考试
 
  各专业(考试类型)考试科目、范围及分值:
 
  (一)音乐类专业
 
  专业考试不分初试复试,一次完成。除钢琴外,其它乐器均由考生自备。考生持二代《居民身份证》和专业考试《准考证》按报考点所安排的时间和考场参加专业笔试科目和面试科目的考试。
 
  1.艺术史论专业:①声乐演唱或器乐演奏200分[声乐:自选歌曲一首(唱法不限);器乐:自选乐曲一首];②艺术理论常识200分[参考书目:曾致主编《艺术类专业高考应试必备·文艺常识》(中国传媒大学出版社)]。
 
  2.作曲与作曲技术理论(视唱练耳)专业:①视唱练耳(A)300分;②和声知识60分(参考书目:斯波索宾《和声学》上册);③钢琴演奏40分[演奏车尔尼299以上程度练习曲一首,巴赫二部创意曲或以上程度复调乐曲一首(曲目自选,考试曲目要求背奏,反复段落一律不反复)]。
 
  3.作曲与作曲技术理论专业:①视唱练耳及乐理80分;②和声知识60分(参考书目:斯波索宾《和声学》上册);③器乐演奏60分[演奏自选器乐作品一首(最好是钢琴演奏,反复段落一律不反复)];④歌曲创作100分(根据指定歌词写作单旋律歌曲一首);⑤器乐曲创作100分(根据指定的主题创作一首器乐曲小品,乐器种类不限)。
 
  4.录音艺术专业:①视唱练耳及乐理100分;②和声知识80分(参考书目:斯波索宾《和声学》上册);③器乐演奏100分[演奏自选器乐作品一首(最好是钢琴演奏,反复段落一律不反复)];④歌曲创作120分(根据指定歌词写作单旋律歌曲一首)。
 
  5.音乐学(理论)专业:①视唱练耳及乐理60分;②声乐演唱或器乐演奏120分[声乐:自选歌曲一首(唱法不限);器乐:自选乐曲一首];③中外音乐常识220分[参考书目:俞人豪等编《音乐学基础知识问答》(中央音乐学院出版社2006年6月第1版)。考试范围:中国民族民间音乐仅限汉族音乐部分,中国音乐史仅限近现代音乐史部分,西方音乐史仅限古典主义、浪漫主义部分]。
 
  6.音乐学专业:①视唱练耳及乐理100分;②声乐演唱200分[侧重声乐,准备歌曲两首(限美声、民族唱法)];③钢琴演奏100分(准备练习曲一首、乐曲或奏鸣曲快板乐章一首)。或①视唱练耳及乐理100分;②钢琴演奏200分(侧重钢琴,准备练习曲一首、乐曲或奏鸣曲快板乐章一首);③声乐演唱100分[准备歌曲两首(限美声、民族唱法)]。
 
  7.乐队指挥与合唱指挥专业:①视唱练耳及乐理80分;②和声知识60分(参考书目:斯波索宾《和声学》上册);③钢琴演奏60分[演奏车尔尼299以上程度练习曲一首,奏鸣曲快板乐章或中外乐曲一首,巴赫二部创意曲或以上程度复调乐曲一首(曲目自选,考试曲目要求背奏,反复段落一律不反复)];④指挥法200分[乐队指挥:指挥交响乐一个乐章或完整的管弦乐作品一首;合唱指挥:指挥合唱作品两首(曲目自选,自带曲目录音带或双钢琴伴奏人员)]。
 
  8.音乐舞蹈专业:①视唱练耳及乐理100分;②声乐演唱或钢琴演奏100分[声乐演唱:准备歌曲两首(限美声、民族唱法);钢琴演奏:准备练习曲一首、乐曲或奏鸣曲快板乐章一首];③舞蹈表演150分(自选舞蹈片段,自备CD伴奏带,时间2至3分钟);④形体150分(软开度、力度等)。
 
  9.管乐与乐队训练专业:①视唱练耳及乐理100分;②器乐演奏300分[演奏打击乐、西洋管乐均可。打击乐:从小军鼓、定音鼓、木琴中任选两种乐器各演奏一首乐曲(曲目自选,反复段落一律不反复);西洋管乐(长笛、单簧管、双簧管、大管、萨克斯、圆号、小号、长号、中号、大号):演奏音阶(连音、断音)、乐曲一首(曲目自选,反复段落一律不反复)];③声乐演唱或钢琴演奏100分[声乐演唱:准备歌曲两首(限美声、民族唱法);钢琴演奏:准备练习曲一首、乐曲或奏鸣曲快板乐章一首]。
 
  10.声乐(美声、民族唱法)、歌剧表演、合唱专业:①视唱练耳及乐理100分;②声乐演唱400分[准备四首歌曲(由主考教师指定演唱其中一至两首)]。
 
  11.民乐[琵琶、扬琴、柳琴、古筝、古琴、中阮、笙、唢呐、竹笛、二胡、低音拉弦(大提琴、低音提琴)、箜篌]专业:①视唱练耳及乐理100分;②器乐演奏400分[演奏1分钟内技巧片段(乐曲、练习曲均可选取),自选乐曲两首(考试曲目要求背奏,反复段落一律不反复;技巧片段不得在自选的两首乐曲中选取)]。
 
  12.钢琴、钢琴伴奏专业:①视唱练耳及乐理100分;②钢琴演奏400分[演奏车尔尼740以上程度的练习曲一首,复调乐曲一首(巴赫三部创意曲或以上程度复调乐曲,巴赫平均律只演奏赋格部分),中、外乐曲或大型乐曲中任选一首(大型乐曲包括奏鸣曲、变奏曲、回旋曲、组曲,奏鸣曲只演奏快板乐章)。考试曲目要求背奏,反复段落一律不反复]。
 
  13.手风琴专业:①视唱练耳及乐理100分;②手风琴演奏400分[演奏练习曲一首,乐曲两首(曲目自选,乐曲可选复调作品一首,奏鸣曲只演奏快板乐章;考试曲目要求背奏,反复段落一律不反复)]。
 
  14.双排键电子琴、电子钢琴专业:①视唱练耳及乐理100分;②器乐演奏400分[演奏(钢琴、电子钢琴、单排键电子琴等键盘乐器均可)练习曲一首,乐曲两首(曲目自选,乐曲可选复调作品一首,奏鸣曲只演奏快板乐章;考试曲目要求背奏,反复段落一律不反复)]。
 
  15.西洋管乐(长笛、单簧管、双簧管、大管、圆号、小号、长号、大号、木笛、古典萨克斯管)专业:①视唱练耳及乐理100分;②器乐演奏400分[管乐(不含木笛):演奏音阶(连音、断音),练习曲一首,乐曲两首。木笛:演奏音阶(连音、断音,三升三降或以上),练习曲一首,乐曲两首(乐曲限外国作品,高音和中音木笛曲目各一首,如凡·艾克、泰勒曼、巴赫、亨德尔、维瓦尔第、巴尔桑提作品)。(曲目自选;考试曲目要求背奏,反复段落一律不反复)]。
 
  16.西洋弦乐(小提琴、中提琴、大提琴、低音提琴、竖琴、古典吉他)专业:①视唱练耳及乐理100分;②弦乐演奏400分[小提琴、中提琴、大提琴、低音提琴:演奏音阶、琶音、双音、练习曲各一首,乐曲两首。竖琴:演奏音阶、琶音,练习曲一首,乐曲两首(不同时期或不同风格作品)。古典吉他:演奏塔雷加音阶练习曲一首,维拉罗伯斯练习曲一首,乐曲一首。(曲目自选;考试曲目要求背奏,反复段落一律不反复)]。
 
  17.打击乐专业:①视唱练耳及乐理100分;②器乐演奏400分[从小军鼓、马林巴、定音鼓、民族打击乐、爵士鼓中任选两种乐器各演奏一首乐曲(曲目自选;考试曲目要求背奏,反复段落一律不反复)]。
 
  18.音乐剧专业:①视唱练耳及乐理100分;②声乐演唱150分【演唱两首歌曲[其中一首须为音乐剧唱段,另一首为艺术歌曲(限美声、民族唱法);自备CD伴奏带]】;③舞蹈片段150分(自备CD伴奏带,风格不限,3分钟以内);④语言100分(自备作品脱稿朗诵)。
 
  19.声乐(流行演唱、爵士演唱)、流行歌舞专业:①视唱练耳及乐理100分;②声乐演唱400分【准备两首流行歌曲[由主考教师指定演唱其中一首,自备U盘(伴奏格式为mp3)或CD伴奏或使用乐器自弹自唱]】。
 
  20.流行器乐(架子鼓、流行键盘、电吉他、电贝司、民谣吉他、流行萨克斯管)专业:①视唱练耳及乐理100分;②流行器乐演奏400分【电吉他、民谣吉他、电贝司:演奏指定音阶、琶音(范围:两个八度以上自然大、小调,和声小调,旋律小调),乐曲一首。 架子鼓:演奏小军鼓练习曲一首和架子鼓乐曲一首。 流行键盘: 演奏指定音阶、琶音(范围:两个八度以上自然大、小调,和声小调,旋律小调),车尔尼299以上练习曲一首,现代流行风格乐曲一首(合成器、电钢、钢琴等键盘类乐器均可参加考试)。流行萨克斯管:演奏指定音阶、琶音(范围:两个八度以上自然大、小调,和声小调,旋律小调),练习曲一首 ,现代流行风格乐曲一首[(高(bB)、中(bE)、次中(bB)、上低音(bE)、电萨克斯均可参加考试]。以上所有演奏风格不限,自带mp3格式U盘形式伴奏);除钢琴外,其他乐器需自带;考试曲目自选,要求背奏,反复段落一律不反复】。
 
  21.流行音乐制作专业:①视唱练耳及乐理100分;②流行弹唱400分【准备两首流行风格歌曲[由主考教师指定演唱其中一首;使用乐器自弹自唱;两首曲目要求为:考生本人原创的流行歌曲或改编流行歌曲作品(改编须对原歌曲进行旋律改编、节奏改编或风格改编,其中任何一种形式改编均可)]】。
 
  22.爵士器乐(爵士大贝司、爵士鼓、爵士吉他、爵士萨克斯、爵士钢琴、爵士长号、爵士小号)专业:①视唱练耳及乐理100分;②爵士器乐演奏400分【演奏爵士标准乐曲一首(风格不限,曲目参考《The real book》乐曲集)和布鲁斯风格曲目一首(布鲁斯风格曲目中必须含有即兴段落);现场抽取长度为8-16小节的乐谱视奏(爵士鼓视奏鼓谱)。自备U盘(伴奏格式为mp3)或CD伴奏,考试曲目自选,要求背奏,反复段落一律不反复】。
 
  视唱练耳专业视唱练耳(A)主科考试范围[注:其中视唱占40%(120分)、练耳占60%(180分);视唱练耳主科成绩须达240分(满分为300分)]
 
  (1)视唱:视谱即唱单旋律一条;自备带伴奏视唱一条(调号不少于三个升降号;自弹自唱);自备三声部曲调一条(考生自行抽签确定唱其中一个声部,弹奏另外两个声部)。
 
  (2)练耳:单行谱表或钢琴谱表记录的三和弦原转位、七和弦原转位;带变化音或含离调转调的单旋律和二声部旋律,旋律长度为乐段或单二部曲式;含离调或转调的四声部合唱织体和弦连接乐段。
 
  其他各专业视唱练耳及乐理科目考试范围(注:视唱占20%、练耳占65%、乐理占15%)
 
  (1) 视唱:调号范围在一个升降号以内,含常见节拍与节奏型的单声部曲调。采用首调唱名法、固定唱名法均可。
 
  (2) 练耳:①音组:2至5个音;②音程:纯四、五、八度,大小二、三、六、七度,增四度、减五度;③和弦:大、小、增、减三和弦原位及转位(密集排列),大小七、小小七、减小七、减减七和弦原位及转位(密集排列);④节拍、节奏:常见节拍与节奏型;⑤旋律:调号范围在两个升降号以内,含常见节拍与节奏型的单声部曲调。
 
  (3) 乐理:参考李重光编著的《音乐理论基础》,中央音乐学院附属中等音乐学校试用教材(人民音乐出版社出版)。
 
  音乐类各专业(考试类型1-22):总分满分为400分。其中“艺术史论” 、“作曲与作曲技术理论”、“录音艺术”、 “音乐学(理论)”、“音乐学”和“音乐表演(乐队指挥与合唱指挥)”专业(考试类型1-7)各科成绩均计入总分;此外,其它各专业(考试类型8-22)的“视唱练耳及乐理”单科成绩满分为100分,不计入总分,在专业划线时单独划定该科单科成绩的合格线。
 
  钢琴调律、提琴制作、管乐修造和民族乐器研制各专业成绩认定关系为:凡参加了钢琴、钢琴伴奏、手风琴、双排键电子琴、电子钢琴、西洋管乐、西洋弦乐任一专业考试且成绩合格的考生高考志愿均可兼报钢琴调律专业;凡报考西洋弦乐专业且成绩合格的考生高考志愿可兼报提琴制作专业;凡报考西洋管乐专业且成绩合格的考生高考志愿可兼报管乐修造专业;凡报考民乐专业且成绩合格的考生高考志愿可兼报民族乐器研制专业。
 
  (二)舞蹈类专业
 
  23.舞蹈学专业:①面试(A.目测外形;B. 柔韧度;C.旋转;D.弹跳;E.技巧展示);②艺术素质(风格性组合,时长1分钟以内,侧重为中国古典舞或中国民族民间舞组合,自备单曲CD伴奏音乐);③艺术表现力(自备舞蹈作品片段,时长1分半钟以内,自备单曲CD伴奏音乐)。各单科成绩满分为100分,专业成绩总分满分为300分。
 
  24.舞蹈编导专业:①自编舞蹈小品表演(表演时间2分钟内,自备单曲CD伴奏音乐);②命题舞蹈创编与表演(考生现场抽题,根据题意稍作准备后进行测试);③音乐编舞(考生抽取音乐试题在规定的时间内进行编创;考生先简述所编舞蹈的基本内容和结构,后进行所编舞蹈的表演)。各单科成绩满分为100分,专业成绩总分满分为300分。
 
  25.舞蹈表演(国际标准舞)专业:①面试(A.目测外形;B. 柔韧;C.旋转;D.跳跃技术;E.特别技术展示);②国际标准舞(摩登、拉丁)竞技组合(组合长度1分钟内,自备单曲CD伴奏音乐);③国际标准舞(摩登、拉丁)作品表演(时长3分钟内,自备单曲CD伴奏音乐)。各单科成绩满分为100分,专业成绩总分满分为300分。
 
  26.舞蹈表演(现代流行舞)专业:①面试(目测外形);②基本功测试[A.基本柔韧度(男、女):正、旁、后腿/下腰、横、竖叉;B.综合性基本技术技巧组合:控制、跳、转、翻;C.风格性舞种技术技巧组合(以下四种组合任选其一;组合长度1分钟内,自备单曲CD伴奏音乐):①街舞、Breaking(霹雳舞)、jazz(爵士舞)、popping(机械舞)、hiphop(嘻哈舞)技巧组合或②踢踏舞基本技术组合(美式、爱尔兰二选一)或③现代舞地面翻滚技术组合或④拉丁舞技术技巧组合(伦巴、恰恰、桑巴、牛仔、斗牛,不得超过中国体育舞蹈联合会金牌范围)];③艺术表现力(自备2分钟内舞蹈作品片段或组合,风格仅限街舞、踢踏舞、现代舞、拉丁舞,自备单曲CD伴奏音乐)。各单科成绩满分为100分,专业成绩总分满分为300分。
 
  (三)表演、播音与主持艺术、广播电视编导专业
 
  27.表演专业:①语言(自备作品脱稿考查:诗歌、寓言、小说片段、散文或台词独白等任选一种体裁一篇);②声乐(自备歌曲一首:美声、民族、通俗、原生态唱法不限。注:无伴奏清唱);③形体(舞蹈、武术、体操戏曲身段等不限,自由展示。注:默唱旋律、默念节奏节拍舞蹈或动作)。各单科成绩满分为100分,专业成绩总分满分为300分。
 
  28.播音与主持艺术专业:①朗诵(自备作品脱稿朗诵:现代诗歌、散文、寓言、台词、小说片段任选一种体裁);②普通话水平(指定作品朗读);③命题即兴评述(考生抽题后评述,时间在2分钟之内)。各单科成绩满分为100分,专业成绩总分满分为300分。
 
  29.广播电视编导、戏剧影视文学专业:①编写故事150分(命题笔试);②编导创意150分(命题笔试)。专业成绩总分满分为300分。
 
  (四)美术学类与设计学类专业
 
  30.【成都美术学院:雕塑、绘画、数字媒体艺术、环境设计、视觉传达设计、公共艺术、产品设计、艺术与科技、动画;国际演艺学院:动画;数字艺术系:动画;戏剧系:戏剧影视美术设计】专业:①素描:静物或人物;②速写:人物动态;③色彩:风景或静物。素描、色彩、速写单科成绩满分各为100分,专业成绩总分满分为300分。
 
  31.影视摄影与制作、摄影专业:①现场静物拍摄120分[考生自带数码相机和储存卡现场拍摄(储存卡小容量即可);考试结束后,经考生签字确认的储存卡(附SD或CF储存卡)由现场评委统一收回密封,不予退回;考场备有型号为“佳能 5D Mark Ⅱ”的相机(仅供现场考生相机出现故障时使用)];②摄影基础知识80分[笔试;参考书目:郑国恩著的《电影摄影造型基础》,中国电影出版社出版];③图片分析100分(笔试)。专业成绩总分满分为300分。
 
  七、文化考试
 
  凡报考艺术类的考生必须参加全国普通高等学校招生统一文化考试。
 
  八、政考及体检
 
  考生的思想政治品德考核和健康检查,由考生户口所在地的县(市、区)招考办,按普通高校招生的有关规定统一办理。
 
  九、录取规则
 
  在考生思想政治品德考核及体格检查合格、专业考试成绩和高考文化课成绩均达到我院划定的录取控制分数线的情况下,根据考生填报的志愿,德、智、体全面考核,择优录取。各专业录取规则分别为:
 
  1.戏剧影视文学、广播电视编导专业按高考文化课成绩从高分到低分排序录取。
 
  2.艺术史论、作曲与作曲技术理论、录音艺术、音乐学、音乐表演、动画、戏剧影视美术设计、影视摄影与制作、美术学、设计学、舞蹈学、舞蹈编导、舞蹈表演、表演和播音与主持艺术各专业按专业考试成绩从高分到低分排序录取。
 
  我院对投档成绩相同的考生录取办法:
 
  1.戏剧影视文学、广播电视编导专业依次以语文、外语成绩的高低排序录取。
 
  2.作曲与作曲技术理论、录音艺术、音乐学、音乐表演各专业依次以“视唱练耳及乐理”、高考文化课成绩总分的高低排序录取。
 
  3.艺术史论、动画、戏剧影视美术设计、影视摄影与制作、美术学、设计学、舞蹈学、舞蹈编导、舞蹈表演、表演和播音与主持艺术各专业依次以高考文化课成绩总分、语文、外语的高低排序录取。
 
  备注:
 
  1.艺术类各专业高考文化课录取控制分数线划线办法[分文理科的省(自治区、直辖市),我院将分文理科划定艺术类各专业高考文化课录取控制分数线]。
 
  ①广播电视编导和戏剧影视文学专业高考文化课录取控制分数线不低于生源省普通本科第二批次录取控制分数线的85%[对于分文理科省份的双上线考生,我院将对艺术理科考生的高考文化课成绩按一定公式折算后和艺术文科考生一同按录取规则排序,择优录取,折算公式为:艺术理科生高考文化课折合分=艺术理科生高考文化课总分×(艺术文科高考文化课录取控制分数线÷艺术理科高考文化课录取控制分数线)]。
 
  ②音乐学、艺术史论、作曲与作曲技术理论、录音艺术、舞蹈编导、表演、播音与主持艺术和美术与设计类专业高考文化课录取控制分数线不低于生源省普通本科第二批次录取控制分数线的75%;
 
  ③音乐表演专业高考文化课录取控制分数线不低于生源省普通本科第二批次录取控制分数线的65%;
 
  ④舞蹈表演和舞蹈学专业高考文化课录取控制分数线不低于生源省普通本科第二批次录取控制分数线的55%。
 
  2.音乐表演[声乐(美声、民族唱法)、歌剧表演、合唱]和美术与设计类10个专业按专业成绩优先的原则进行录取,其他各专业按志愿优先的原则进行录取。
 
  3.广播电视编导和戏剧影视文学专业原则上按4:1分省拟定本科招生计划(4个专业成绩合格考生拟定1个本科招生计划;对于双上线人数不够拟定招生计划的省份,我院不降低该类专业高考文化课录取控制分数线,将剩余的招生计划调剂到其他生源质量好的省份)。
 
  4.对于实行高考综合改革省份,以及高考考试科目、成绩呈现方式特殊的省份,我院将根据上述省份有关规定合理划定各专业高考文化课录取控制分数线。
 
  5.原则上不录取非第一志愿报考我院的非四川省考生。
 
  6.我院录取时文理兼收;公共外语教学为英语,非英语语种考生慎重报考。
 
  十、注意事项
 
  (一)音乐类专业省外考点有关说明:
 
  考生在同一考点报考音乐类多个专业,各专业考试科目中均含有“视唱练耳及乐理”[视唱(面试),练耳及乐理(笔试)]科目,考生只需考一次。
 
  音乐类各专业“视唱练耳及乐理”科目的“练耳及乐理”实行客观题笔试,考生采用机读卡答题;四川音乐学院(锦江校区)考点《艺术理论常识》和《中外音乐常识》两科考题中均分为客观题和主观题两部分,其中客观题部分要求考生在机读卡上答题(考生自备2B铅笔和橡皮擦,请在正规文具商店购买)。“视唱练耳及乐理”科目的“练耳及乐理”考试,考生必须按统一指令进行考试,不得提前交卷离场。
 
  “视唱”考试实行“机录盲评”方式,考试操作流程详见四川音乐学院招生信息网。
 
  (二)笔试科目开考十五分钟后,迟到考生不准进入考场参加当科考试,交卷出场时间不得早于当科考试结束前30分钟。
 
  (三)凡报考声乐(美声、民族唱法)、歌剧表演、合唱、音乐学、音乐舞蹈、艺术史论、管乐与乐队训练各招考方向的考生“声乐演唱”科目需自备伴奏用谱,考场可提供伴奏人员(也可清唱);考生是否需检查发声器官,由主考教师在专业考试期间视考生具体情况而定。
 
  (四)除流行器乐和爵士器乐外,音乐类其他各招考方向“器乐演奏”科目考试考生均不得使用伴奏。
 
  (五) 美术术科考试时考生所用的画板或画夹、颜料、画笔等工具一律自带。考生所带画板或画夹不能大于4开,画架不得高于80公分。考生不得携带有图案、图形等痕迹的画板或画架进入考场,一经发现按考试作弊处理。试卷上不得使用定画液、透明胶。
 
  (六) 考生严禁携带具有发送或接收信息功能的设备进入考场,一经发现,无论考生是否使用,均作违纪处理。
 
  (七)部分专业考生身体条件要求:影视摄影与制作和美术学类与设计学类专业要求考生无色盲,无色弱。
 
  (八)着装妆容要求:各专业面试要求考生均不准化妆、不准穿演出服,一律着便装(着装和所带物品不能有明显标识)、穿平底鞋参加面试(舞蹈类和音乐舞蹈专业舞蹈表演、形体科目面试除外)。凡违反此规定的考生,一律不得进入考场考试。
 
  (九)考生在任何情况下都不得将试卷、答卷(答题卡、草稿纸)带出考场,否则按考试违纪进行处理,取消当场考试科目成绩。
 
  (十)我院三年制专科各专业只面向四川招生,除工学(工业设计)和管理学(公共事业管理、文化产业管理)专业外的其他本科专业均面向全国招生。考生凡不按此规定填报我院各专业的高考志愿均视为无效志愿。
 
  (十一) 我院招收港澳台学生和境外学生(留学生)(详见四川音乐学院港澳台和外国留学生招生简章)。
 
  (十二)报考木笛专业的考生可登录我院招生信息网(网址zsw.sccm.cn)免费下载相关谱例。
 
  (十三)四川音乐学院当年录取的音乐表演和理论专业本科生,经学院专家委员会认定专业特别优秀者可享受1至4年学费减、免及提供参加学院认可的专业比赛所需部分费用。
 
  (十四)各专业收费标准如有调整一律按新批准的收费标准执行。
 
  (十五)为保证招生质量,增加监督机制,学院招生委员会将对部分专业进行抽查,其抽查成绩将作为考生的专业考试最终成绩和录取依据。
 
  (十六) 新生入学后两月内,学院将进行专业和身体复查。复查不合格的学生,依据招生工作有关规定处理。
 
  (十七)省外考生的专业成绩我院于4月上旬在四川音乐学院招生信息网(网址zsw.sccm.cn)公布,公布时间一周左右。在此期间,凡对专业成绩有疑问的考生请按网上的查分要求进行登记,逾期不再办理。凡专业考试成绩达到我院划定的合格线的考生,请自行在网上打印专业考试《成绩通知单》,我院不单独寄发纸质专业考试《成绩通知单》。
 
  (十八)严禁考生将任何电子产品(通讯工具、录音机、相机等)带入考场,违者按《国家教育考试违规处理办法》(教育部令第33号)等有关文件严肃处理。触犯《刑法修正案九》规定的违法行为由司法部门处罚。
 
  (十九)本简章仅供省外考生专用,由四川音乐学院招生处负责解释。
 
  邮编地址:610021四川省成都市武侯区新生路6号
 
  招生部门:四川音乐学院招生处
 
  咨询电话:(028)85430270
 
  传真电话:(028)85430284
 
  招生网址:http://zsw.sccm.cn
 
  招生微信:四川音乐学院校考