当前位置: 首页 > 2026艺术生考试专题 > 招生简章 > 艺术专业招生
中央美术学院2018年本科招生简章
2018-01-23 10:34:13 来源:中央美术学院
  学校简介
 
  中央美术学院是我国历史最悠久的公立美术学府,迄今已有百年的办学历史,是中国最高美术学府和世界著名高等美术院校,也是教育部直属的唯一一所美术高等学校。其办学起源于1918年成立的国立北京美术学校,1949年11月由国立北京美术学校发展而来的国立北平艺术专科学校与由1938年成立的延安鲁迅艺术学院美术系发展而来的华北大学三部美术系合并成立“国立美术学院”, 1950年1月经中央人民政府正式批准定名为“中央美术学院”,1950年4月1日正式举行成立典礼。
 
  在近百年的发展历程中,学校继承发扬民族艺术传统,借鉴吸收世界优秀文化成果,建立了完善的具有鲜明中国特色的现代美术教育体系;汇聚了一大批享誉海内外的艺术大师和卓越教育家,培养了在美术和相关领域担纲领航的优秀艺术人才;呼应中华民族救亡图存、繁荣复兴的时代进程,在中国革命、建设、改革的各个历史时期贡献出众多具有里程碑意义的艺术力作;坚持面向现代化、面向世界、面向未来的方针,构建起现代美术的综合性学科体系,以崇高的境界、开放的胸襟、广阔的视野跻身于世界著名高等美术院校之列。
 
  中央美术学院适应时代发展,探索建立服务经济社会文化发展的新途径,从由造型艺术为主的学科发展到具有造型艺术、设计艺术、建筑艺术、艺术人文的综合美术学科体系,为“关注现实、服务人民”的学校传统不断赋予时代内涵。学校设有美术学、设计学、艺术学理论博士后科研流动站,拥有美术学、设计学、艺术学理论三个博士学位授权一级学科点;美术学、设计学、艺术学理论、建筑学、城乡规划学、风景园林学六个硕士学位授权一级学科点。学校拥有一流的师资和专业教学设施,秉承“尽精微,致广大”的校训,以广阔的国际视野、扎实的基础教学培养出一大批在国际国内知名的艺术家。
 
  根据《统筹推进世界一流大学和一流学科建设总体方案》文件精神,中央美术学院紧扣国家“五位一体”的总体布局和五大发展理念,聚焦中国文化的传承,全面融入国家文化战略。科学研判、审慎论证,制定了以美术学、设计学两个一流学科建设为核心,广揽全球优秀人才,强调成果转化与社会服务,且具有鲜明中国特色和世界影响力的“一流学科”建设方案。美术学、设计学两个学科成功入选教育部首批“双一流”建设学科名单,也是唯一一所两个学科入选“双一流”建设学科的艺术院校。
 
  美术学学科包括绘画、雕塑、中国画、书法、美术史及理论、实验艺术、摄影和艺术品修复八个二级学科,强调“理论与实践、古典与现当代、中国与西方”的交融互通,传承与创新并重,艺术与科技融合,建设具有文化高度、学术深度、影响广度的学科体系。
 
  设计学学科巩固视觉传达设计、数字媒体艺术、服装与服饰设计、生活产品设计、公共艺术与设计、设计历史及理论等优势二级学科,自主创设服务设计、社会创新设计等新兴二级学科,研判国家发展和科技演进趋势,着眼卓越设计人才培养,设立“设计战略、科技与设计、设计思维、产业设计、设计史论”五大模块,拓展全新“大设计”教育格局,引领中国设计教育的创新发展。
 
  中央美术学院现有中国画学院、造型学院、设计学院、人文学院、建筑学院、城市设计学院、实验艺术学院、艺术管理与教育学院八个二级学院,设有中国画、书法学、绘画、雕塑、摄影、美术学、视觉传达设计、数字媒体艺术、服装与服饰设计、产品设计、建筑学、环境设计、动画、实验艺术、艺术管理等二十多个专业。
 
  2018年所有专业面向全国招生,文理兼收,欢迎广大热爱美术,有志于从事美术和美术教育事业的考生报考。
 
  招生计划
 
  我校按照专业学院组织招生专业考试,入学后按照各专业培养方案,确定专业学习方式。
 
  *注1:城市设计学院设在燕郊校区。
 
  专业考试——考试科目和时间
  *注:
 
  1.造型艺术专业素描考试午间不允许离场,请考生自备午餐;
 
  2.艺术设计、城市艺术设计、建筑学专业所有科目考试及造型艺术专业命题速写、书法学专业书法创作、实验艺术专业命题创作科目考生中途不得离场。
 
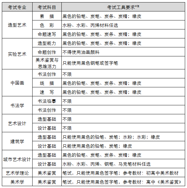
  专业考试--工具材料要求
  *注:专业考试可以使用定画液。上述表格中各专业有限定工具材料的,一律按要求使用,若考生在考试中有违反情况,阅卷时按违规处理。
 
  专业考试--考点设置
  *注:
 
  1.北京考点只接受北京、天津、河北、山西、内蒙五省市考生进行报考确认并考试;报考中国画、书法学、实验艺术、建筑学、美术学、艺术学理论的考生一律在北京考点参加专业考试;
 
  2.按河南省规定,凡报考我校的河南籍考生只能选择郑州考点;
 
  3.按广东省规定,凡报考我校的广东籍考生只能选择深圳考点(深圳考点不接收广东省外考生)。
 
  请考生严格遵守上述规定,以免影响考试和录取。
 
  专业考试--注意事项
 
  一、考生凭专业准考证及本人二代身份证原件(或派出所证明)进入考场;
 
  二、试卷固定:请统一使用美纹纸胶带粘裱试卷四边;
 
  三、入场截止时间:迟到15分钟的考生禁止进入考场;
 
  四、所有考试用纸由我校统一提供,其他绘画工具材料(画板、画架、毡子、颜料等)考生自备;
 
  五、一经发现考生有舞弊行为,立即取消其应试资格,并记入我校招生考试黑名单,3年内不得报考我校。
 
  考试报名
 
  一、报考条件
 
  遵守中华人民共和国宪法和法律,具有高级中等教育学校毕业或同等学力,身心健康,符合教育部、卫生部、中国残疾人联合会颁发的《普通高等学校招生体检工作指导意见》体检要求及我校专业学习的要求,非色盲、色弱,且省级美术专业统考合格者(省统考未涉及的专业除外)可以报考;部队现役军人经部队相关部门批准后符合前述条件可以报考。
 
  有下列情况之一者,不得报考:
 
  (一)具有高等学历教育资格的高等学校的在校生;
 
  (二)高级中等教育学校非应届毕业的在校生;
 
  (三)违反国家教育考试规定,被给予暂停参加高校招生考试处理且在停考期内的人员;
 
  (四)因触犯刑律已被有关部门采取强制措施或正在服刑者;
 
  (五)专业考试作弊者,三年不得报考我校。
 
  二、网上报名
 
  所有考生一律通过“艺术升”网站或“艺术升”手机APP报名,并缴纳报考费,单个专业考试报名费160元/人,报考费缴纳后概不退还。
 
  报名网址:http://www.artstudent.cn,“艺术升”手机APP可在“艺术升”网站扫码下载;
 
  报名时间:2018年1月8日—1月17日(06:00-24:00)。
 
  三、报考确认
 
  确认方式:在线确认或现场确认(二选一)。
 
  (一)现场确认:
 
  1.现场确认时间:2018年3月1日 (08:30—11:30,13:30—16:30);
 
  2.现场确认地点:详见“专业考试——考点设置”栏目;
 
  3.现场交验的原件有:a.考生本人二代身份证,如身份证丢失,必须提供本人户籍所在地派出所出具的带有本人照片及身份证号码的证明原件(照片上须加盖派出所公章);b.考生本人省美术专业统考合格证或成绩单。
 
  (二)在线确认:
 
  1.在线确认时间:2018年2月22日-28日(06:00-24:00);
 
  2.在线确认方法:考生可登陆报名系统网站下载“艺术升”手机APP进行在线确认,具体操作办法等详见APP软件提示。(提醒:该项服务由第三方服务公司收取技术服务费30元,考生可根据个人情况自主选择)。
 
  四、准考证领取
 
  (一)现场确认的考生确认后直接领取准考证;
 
  (二)在线确认的考生3月1日-4日(06:00-24:00)登录艺术升网站打印。
 
  五、报考艺术学理论专业特别要求:
 
  考生网上报名的同时必须提交以下三项“综合素质评价”材料:
 
  (一)综合测评信息表(报名缴费后在系统中打印);
 
  (二)推荐信2封(推荐人不限);
 
  (三)考生本人创作的美术作品1—5张(作品形式不限,不得提交摄影作品)。
 
  以上材料考生必须用A4纸打印并装订成册,通过邮政EMS“特快专递”寄至我校,材料接收时间:2018年1月8日—1月22日(以寄出邮戳时间为准),快递请注明“报考艺术学理论材料”。如不按规定邮寄导致材料丢失或损坏,后果考生自负。材料一经收到,概不退还。
 
  收件地址:北京市朝阳区花家地南街8号中央美术学院艺术管理与教育学院
 
  邮政编码:100102
 
  收件人:王倩
 
  电话:010-64771056
 
  六、考生可以根据考试专业和时间不同选择报考多个专业并分别参加专业考试。
 
  七、我校本科阶段仅开设大学英语课程,请非英语语种考生慎重报考。
 
  八、考生应严格遵守诚信考试原则,真实、准确填报本人各项信息,并认真核对确认。
 
  新疆少数民族(民考民、民考汉、双语班)考生报考要求
 
  为了支援新疆地区少数民族美术人才培养,2018年我校造型艺术专业继续面向新疆本区内少数民族考生招收2名(民考民、民考汉、双语班)本科生,学生录取后按照教育部统一安排在预科班学习一年,预科学习期满,考核合格,转入我校相关专业学习,学生毕业后一律回新疆工作。
 
  具体报考办法及要求同上,此类考生只可在我校成都考点进行报考确认并参加专业考试。
 
  香港、澳门、台湾及华侨人士报考要求
 
  华侨及港、澳、台人士报考我校必须参加我校专业考试,此类考生只可选择我校北京或深圳考点进行报考确认并参加专业考试,专业报名方式及考试要求与内地考生相同,专业考试合格者,在规定时间内参加国家统一组织的港、澳、台、华侨文化课联合考试。
 
  文化课考试请咨询中国普通高校联合招生办公室。
 
  地址:广州市中山大道69号  邮编:510631    电话:020-38627813/38627826
 
  考试成绩查询及专业志愿确认
 
  一、成绩查询:2018年4月15日后,考生可登陆“艺术升”网站或“艺术升”手机APP查询。
 
  二、我校“专业考试合格证”发放数量不超过招生计划的数量的4倍,专业考试合格的考生须参加2018年全国普通高等学校招生统一考试。
 
  三、专业确认:凡取得一个以上专业合格的考生均须在2018年4月20日-5月15日登陆“艺术升”网站或“艺术升”手机APP进行专业确认,确定一个最终报考专业;我校在录取时,以考生最终确定的专业为准。
 
  考生文化课考试及注意事项
 
  一、考生原则上在户籍所在地参加全国普通高等学校招生文化课统一考试,按艺术类报名。华侨、港澳台考生须遵照中国普通高等学校联合招生办公室规定的时间报名参加文化课考试。
 
  二、报考我校的考生请认真填写高考体检表中的每一项信息,特别是“既往病史”一栏。我校新生入学复查时,如发现考生提供的高考体检信息有误,或发现考生隐瞒病史,将按照教育部有关规定取消其入学资格。
 
  录取
 
  一、录取原则:
 
  (一)中央美术学院根据考生文化课、专业课的考试成绩,政治思想品德考察及体检情况全面衡量,择优录取。
 
  (二)所有专业考生文化课成绩总分将进行统一折算,并按折算后的文化课相对成绩文理科统一划线录取(考生相对成绩 = 考生文化课成绩总分÷考生所在省本科(文/理)一批线×100)。
 
  二、录取办法:
 
  (一)按专业成绩排名录取:造型艺术、中国画、书法学、实验艺术、艺术设计、城市艺术设计专业合格考生,文化课相对成绩达到我校规定的最低分数要求,依据专业成绩排名录取,各专业实际录取的专业名次由文化课相对成绩达到要求的考生按专业名次由前到后自然排序产生。按专业排名各专业最后名次并列且招生计划不足时,以文化课相对成绩排队录取。
 
  (二)按文化课成绩排名录取:建筑学、美术学、艺术学理论专业成绩合格考生,依据考生高考文化课相对成绩文理科统一排队,择优录取。文化课成绩并列且招生计划不足时,按专业名次排队录取。建筑学专业每个省录取人数原则上不超过12人;美术学、艺术学理论专业每个省录取人数原则上不超过8人。
 
  三、录取控制线划定办法
 
  (一)造型艺术、中国画、书法学、实验艺术、城市艺术设计专业考生文化课相对成绩为75分。
 
  (二)艺术设计专业考生文化课相对成绩为80分。
 
  (三)美术学、艺术学理论、建筑学专业录取控制线不低于生源所在地本科二批录取控制线,文化课分数线由专业合格考生按相对成绩排序产生。
 
  四、录取分数线分省情况说明
 
  (一)对于艺术类高考满分与普通类高考满分分值不一样的省份,一本参考线折算办法:
 
  一本参考线=普通类一本线×艺术类高考满分÷普通类高考满分。
 
  (二)合并高考批次的省份计算相对成绩折算时一本参考线使用自主招生批次控制线。
 
  (三)艺术类考生不分文理的省份,一本参考线使用普通类文科一本线。
 
  (四)高考综合改革试点省市选测科目不限。
 
  (五)中央美术学院录取江苏省考生时,各专业对学业水平测试成绩有不同要求:建筑学、美术学、艺术学理论专业须达到2A4B1合格,其他专业须达到2B4C1合格。
 
  (六)海南省计算相对成绩折算时使用标准分。
 
  (七)若有省市招生政策调整,则考生的相对成绩将按照生源所在省市的招生办法进行折算,具体折算办法由学校本着择优录取且对统一考取全体考生公平公正的原则确定。
 
  入学
 
  一、我校实行奖学金制,奖励品学兼优的学生。
 
  二、本科学生在学期间享受国家规定的医疗待遇。
 
  三、新生入学后,学校在3个月内按照国家招生规定进行新生复查。复查中发现学生存在弄虚作假等情形或不符合录取条件者取消入学资格,退回生源所在地。
 
  其他
 
  一、我校不举办任何形式的考前辅导班,任何单位或个人以我校名义举办考前辅导班我校将依法追究其责任。
 
  二、凡参与我校2018年艺术类专业网上报名者,均视为已经详细阅读了《中央美术学院2018年本科招生简章》,并充分理解及认可本简章中所述的各项要求、考试方式、录取原则等有关规定。
 
  三、我校《2018年本科招生简章》不出售,考生可自行网上下载。
 
  四、欢迎考生报考中央美术学院国际预科。
 
  咨询电话:010-64771017;
 
  网址:http://ifc.cafa.edu.cn
 
  考生如有问题可在网上查询或向我校招生处咨询,电话:010-64771056/64771552
 
  学校网址:http://www.cafa.edu.cn
 
  学校本科报名网址:http://www.artstudent.cn
 
  望京校区地址:北京市朝阳区花家地南街8号
 
  邮政编码:100102
 
  燕郊校区地址:河北省三河市燕郊经济开发区燕顺路18号
 
  邮政编码:065201
 
  咨询电话:010-58412613
 
  考生申诉电话:010-64771000
 
  本《简章》解释权归中央美术学院招生处,如国家招生政策有重大调整则以国家政策为准。
 
  中央美术学院招生处
 
  2018年1月