北京服装学院1959年2月建校,原名北京纺织工学院,1961年7月更名为北京化学纤维工学院,1987年2月,改扩建为北京服装学院,为我国第一所服装高校。
学校目前设有9个全日制本科教学学院,以及基础教学部、思想政治理论课教学部、研究生院、国际学院、继续教育学院。现有各类学生近 9000 人,其中博士、硕士研究生千余人。
我校为推荐优秀应届本科毕业生免试攻读研究生的高校,设有“中国传统服饰文化的抢救传承与设计创新”国家特殊需求博士项目,多个国家级特色专业建设点、国家级实验教学示范中心、国家级人才培养模式创新实验区,以及北京市重点建设学科。
学校拥有高水平的专兼职教师队伍,建设了国家级优秀教学团队。大批教师是在服装服饰材料、服装设计、服饰设计、服装服饰工程、产品设计、时尚商业、时尚管理、时尚传播等领域具备一流水平的领军人才和高层次学者,其中多名享受国务院政府特殊津贴,入选市级百千万人才工程、长城学者培养计划、教育部新世纪优秀人才、全国十佳设计师等。
学校形成“艺术教育与工程教育、管理教育相结合,民族服饰文化与现代设计理念相结合,理论教学与实践教学相结合”的特色现代服装时尚教育教学体系,以高质量的人才培养、文化传承创新、科技创新、国际合作与交流,全面服务社会,成为行业产业发展和时尚设计、文化创意领域的人才与创新高地。
2016年,北京服装学院被英国《时装商业评论》(《Business Of Fashion》)评为中国最好的时尚高校,在全球时尚教育院校本科课程中位居前列,研究生课程“最佳长远价值”国际排名第2名。真正成为了特色鲜明、国内一流、国际知名的“中国时尚高等学府”。
2018年我校艺术类专业面向全国招生,欢迎考生积极报考!
一、报考条件
1.符合生源省份规定的 2018 年普通高等学校招生报名条件并取得高考报名资格;
2.省级艺术类专业统考本科合格,省统考未涉及到的专业除外。
二、招生计划
我校为参照“独立设置本科艺术院校招生”的高校,面向全国招生,不编制分省招生计划,文理兼收。

注:
①上表中部分专业的招生计划人数包含面向北京生源的艺术类专业“双培”、“外培”招生计划39人。
②面向北京生源的艺术类专业“双培”、“外培”招生计划下达后,学校将在北京市合格生源中另行组织征集志愿,不再单独组织专业考试。
③服装与服饰设计专业包括服装艺术与工程学院240人和服饰艺术与工程学院110人。在录取时,根据考生校考报名时的招考方向,按照综合成绩(见录取原则)分数优先的原则确定具体就读学院及专业方向。服饰艺术与工程学院的服装与服饰设计专业包括配饰设计、珠宝首饰设计、鞋品设计、箱包设计专业方向,在学生入学完成相关阶段学习计划后,根据学生各科目课业成绩、个人志愿及分专业考核情况确定专业方向。
④产品设计专业包括家居设计专业方向20人和艺工融合联合教学实验班20人,在录取时,根据考生校考报名时的招考方向,按照综合成绩(见录取原则)分数优先的原则确定专业方向。
⑤艺术与科技专业为纺织品艺术设计方向,绘画专业为油画方向。
三、报名方式及专业考试安排
我校艺术类专业校考分为美术类和表演类两类,请考生正确选择专业类别报名。
(一)美术类校考的专业为服装与服饰设计、产品设计、艺术与科技、视觉传达设计、环境设计、动画、数字媒体艺术、摄影、绘画、中国画、雕塑、公共艺术,考生只能在以上专业中选择1个报考,考生须在本省美术统考本科合格基础上参加校考,否则校考成绩无效。
1.选择在北京、沈阳、杭州、郑州、佛山、成都考点考试
(1)报名、交费及确认
考生在手机上下载报名系统APP客户端(APP下载地址:iOS手机用户在App Store 里搜索“艺术升”下载,Android 手机用户登录 http://www.artstudent.cn/下载),并在客户端上完成报名、交费及确认,加试费:160元。交费后考生所有信息不能更改。具体办理流程方法详见 APP 软件内的提示。

注:根据广东省招办的规定,广东籍考生报考我校报名时间截止到2月12日。
(2)专业考试安排

2.选择在石家庄、济南、长沙考点考试
考生需按下列规定的时间到考点指定的网站或现场进行报名,并参加专业考试。

3.选择考点注意事项
(1)根据各省文件规定,河北、湖南、广东籍考生只能在生源所在省内考点参加考试,石家庄、长沙、佛山、济南、郑州考点不接收其他省份考生参加考试;河南籍考生只能在郑州或北京考点考试。考生须自觉遵守以上规定,违反者取消考试成绩。
(2)选择在北京考点参加考试的考生2月23日或24日任选一天参加考试,考试时间将在确认时确定。因北京考点容量有限,当天考场安排额满即止,考生可以选择其它时间或考点参加考试。
考生只能选择一个考点报名、确认和考试,违规多次考试者,以所参加的第一次考试成绩为最终成绩,其它成绩无效。
4.专业考试科目及要求

注:我校统一提供考试纸,考生需准备画笔、颜料和画板等考试用具。
(二)表演类校考的专业为表演(服装表演)、表演(广告传播),考生只能在以上专业方向中选择 1 个报考,考生须在本省艺术类相应类别统考本科合格基础上参加校考,否则校考成绩无效,省统考未涉及到的除外。
1.报名及交费
时间:2017年12月28日—2018年1月6日
考生在手机上下载报名系统 APP 客户端(APP 下载地址:iOS 手机用户在 App Store 里搜索“艺术升”下载,Android 手机用户登录 http://www.artstudent.cn/下载),并在客户端上完成报名、交费,加试费:初试100元、复试80元,交费后须自行打印《准考证》。交费后考生所有信息不能更改。具体办理流程方法详见 APP 软件内的提示。
2.专业考试安排

注:测体及初试、复试地点均在北京服装学院樱花园校区(北京市朝阳区樱花东街甲2号),具体地点以准考证为准。考试要求详见《北京服装学院 2018 年表演专业考生须知》。
(三)报考审核和考试纪律要求
考生必须持下列材料参加我校校考:①身份证原件;②确认后打印的《考生信息登记表》及《准考证》;③所在省(市)级招生办公室签发的 2018 年艺术类专业统一考试准考证(省统考未涉及到的专业除外)。考试时,须经过考生身份验证和信息审核。凡身份验证或审核不符合报考条件的、提供虚假材料的,取消考生报考资格,后果自负;④表演专业考生需在测体前以U盘形式上交伴奏音乐。
我校将对所有考生参加省级艺术类专业统考(省统考未涉及到的专业除外)成绩进行审核,对未达到生源省份艺术类专业省统考本科资格的考生取消其校考成绩。
考生在参加专业考试过程中,必须遵守国家高考考试纪律及北京服装学院相关考试规定。对违反纪律和规定,影响考试公平、公正行为的考生,将依据《国家教育考试违规处理办法》、《普通高等学校招生违规行为处理暂行办法》进行处理,如有组织作弊和替考作弊等行为,将按照《中华人民共和国刑法修正案(九)》规定作出处罚。处理结果上报考生所在地省级招生办公室。
(四)专业考试成绩查询
按教育部规定,我校确定的校考合格人数不超过相应专业招生计划数的4倍。考生于2018年4月15日左右可登录我校本科招生网 http://bkzs.bift.edu.cn/查询专业考试成绩,专业考试成绩合格的考生自行下载打印《北京服装学院艺术类本科专业考试合格证书》,我校将不再邮寄。
四、录取
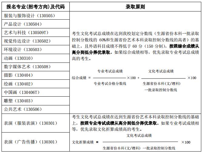
考生须符合生源省份艺术类报考条件、录取规定,取得省级艺术类专业统考相应专业本科合格证书(省统考未涉及到的专业除外)及我校专业考试合格证书,并且高考填报志愿须与我校校考合格证书上的专业一致。各专业按照以下原则录取:
注:
①艺术类专业考生的政策性照顾附加分在计算文化考试分数线时计入总分,计算综合成绩时不计入总分;
②对于合并本科批次的省份、实行高考综合改革的省份及江苏省,一批录取控制分数线按照考生所在省份的相关规定执行。新疆维吾尔自治区考生统一使用文科一批录取控制分数线。
③在计算综合成绩和文化折算成绩时,对于艺术类文化考试满分值与普通类文化考试满分值不同的省份,将对考生文化考试总成绩按普通类文化考试满分值进行折算。
新疆考生算法如下:
五、其它事项
1.新生入学后三个月内,学校将按照上级规定进行复查,凡复查不合格、不符合录取条件者取消其入学资格,退回生源所在地。对弄虚作假、徇私舞弊取得学籍者,一经查实,立即取消学籍。
2.学校公共外语教学只开设英语课程,非英语语种考生入学后须改学英语。
3.我校设有多项奖学金,奖励品学兼优的学生;同时,通过国家助学贷款、勤工助学等措施帮助经济困难学生顺利完成学业。
4.住宿情况说明:
①表演专业学生在樱花园校区住宿、就读。
②服装与服饰设计、产品设计、艺术与科技、视觉传达设计、环境设计、动画、数字媒体艺术、摄影、绘画、中国画、雕塑、公共艺术专业的学生第一学年在北校区住宿、就读;第二学年开始后将根据学校各校区学生宿舍资源情况调配安排住宿,其中户籍所在地为北京市东城区、西城区、朝阳区、海淀区、丰台区、石景山区的学生原则上学校不提供住宿,给予每人每学年 1600 元的交通补贴。确有住宿困难者,可按程序提出住宿申请,根据实际情况,经审批提供住宿,不再发放交通补贴。
六、联系方式
通讯地址:北京市朝阳区樱花东街甲 2 号北京服装学院招生工作处
邮政编码:100029
咨询电话:010-64288364 或 64288375
监督电话:010-64277631
学校网址:http://www.bift.edu.cn/
招生网址:http://bkzs.bift.edu.cn/
电子邮箱:bf64288364@sina.com