当前位置: 首页 > 2026艺术生考试专题 > 招生简章 > 艺术专业招生
上海戏剧学院2016年本科招生简章
2016-01-13 10:59:14 来源:上海戏剧学院
  一、招生计划及专业
 
  (一)2016年学校拟招收全日制本科学生453名
  (二)以上为各专业招生预报计划数,最后以教育部、上海市教委下达的批准计划数为准。
 
  (三)除委培、一本招生专业外,其余专业不作分省市计划,统一择优录取。
 
  (四)戏剧影视文学专业(不含教育戏剧方向)共有5个计划指标用于“新概念”作文大赛一等奖获得者报考。
 
  二、报考条件
 
  (一)遵守中华人民共和国宪法和法律,具有高中或相当于高中阶段毕业文化程度或同等学力者。
 
  (二)身体健康,无生理缺陷,无色盲、色弱。
 
  表演专业要求体形匀称,五官端正,口齿清楚,普通话较标准,两眼裸眼视力一般不低于0.8。
 
  (三)舞蹈表演专业年龄限在21周岁以下(1995年9月1日后出生)。
 
  (四)符合各省市高考报名条件的现役军人,需经大军区政治部批准可报考。入学后保留军籍,毕业后由原选送单位负责分配就业。
 
  (五)下列人员不能报考:
 
  1、具有高等学历教育资格的高等学校在校生。
 
  2、高中阶段学校非应届毕业的在校生。
 
  3、因违反国家教育考试规定,被给予暂停参加高校招生考试处理且在停考期内的考生。
 
  4、因触犯刑法已被有关部门采取强制措施或正在服刑者。
 
  三、 报名办法
 
  (一)几个重要事项
 
  1、各艺术类专业(方向)面向全国,文理兼收。
 
  2、“一本”专业公共事业管理(艺术管理)分省计划另行公布。
 
  3、考生应了解所在省(直辖市、自治区)艺术类考生专业与高考的报名办法,并参加省级招生考试机构组织的艺术类考试报名和相关专业的统考,省统考成绩合格者方能按我校的录取规则参加录取。经招生考试机构批准可不参加本省艺术类统考的专业,考生可直接参加校考。
 
  (二)报名网址、时间、流程与交费
 
  1、考生需登录我校本科招生网(网址: http://zs.sta.edu.cn)进行专业考试报名注册及缴费、打印准考证,不设现场报名。
 
  2、网上报名时间:2016年1月8日起至2016年1月31日。
 
  网上报名注册截止时间为1月31日12:00,网上缴费截止时间为1月31日24:00。
 
  3、网上报名流程:注册---信息填写---选择专业及专业方向---确定考点考试时间---网上缴费---导入照片---打印准考证。
 
  4、报考费:初试100元,复试100元,三试100元,报名完毕,一律不退报考费。考生确定考试时间后,须于当天进行网上缴费,如当天未完成缴费步骤,需重新选择考试时间。
 
  (三)相关专业与考生报名须知
 
  1、戏剧影视美术设计(舞台设计、灯光设计、服装与化妆设计)、绘画和视觉传达设计专业的“色彩画、素描”科目统一考试。戏剧影视美术设计(舞台设计、灯光设计、服装与化妆设计)和视觉传达设计专业的“命题创作”科目统一考试,绘画专业的“命题创作”科目单独考试。上述专业考生可以兼报。
 
  2、戏剧影视文学、戏剧影视文学(教育戏剧)、广播电视编导三个专业初、复试统一考试,三试分别面试。考生可以兼报。
 
  3、影视摄影与制作专业设导演、摄影、录音、剪辑四个方向。考生报名时只需选择专业,入学后,将在高年级根据学习情况分方向培养。
 
  4、报考委托培养相关专业的考生可以兼报统招性质的该专业。例如:报考戏剧影视导演[云南委培]专业的考生可以兼报统招性质的戏剧影视导演专业。兼报考生只需选择一个时间参加专业考试。
 
  5、华侨及港澳台考生高考报名办法:华侨及港澳台考生报考我校,应向我驻所在国(地区)使馆或有关机构提出申请,经批准直接到北京市教育考试院、上海市教育考试院、福建省教育考试院、暨南大学华文学院、香港考试及评核局新蒲岗办事处、澳门特别行政区政府高等教育辅助办公室等处报名,参加华侨及港澳台考生高考。专业考试的报名方式、时间、地点、科目均按照本简章执行。
 
  6、符合报考条件的外国留学生网上报名后,请在2016年1月31日前将本人护照或身份证件、学历证明、HSK成绩证明的扫描件发邮件至我校国际交流中心(邮箱:staiso@hotmail.com)。
 
  考生进入三试后,请带以上材料原件至国际交流中心校验信息(地址:华山路630号仲彝楼2号门206室)。
 
  四、专业考试
 
  (一)各专业考试日期及地点(见附表1)
 
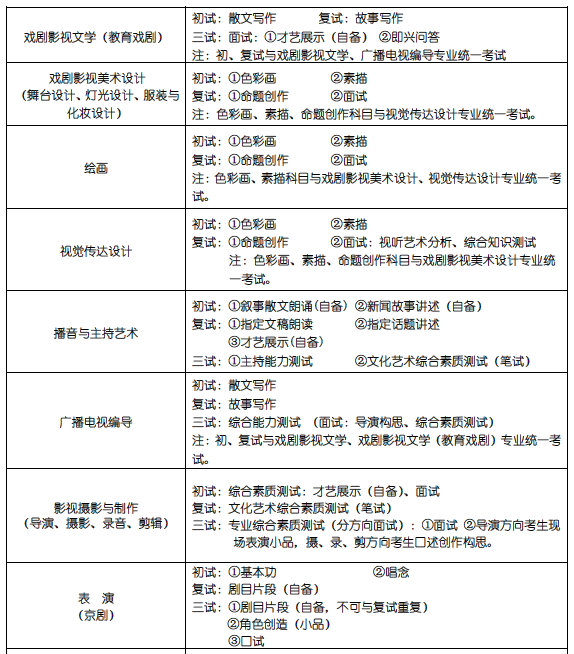
  (二)具体考试科目和内容(见附表2)
 
  五、高考
 
  按教育部要求,各专业考试的结果将于四月中旬在我校本科招生网《快讯公告》公布,考生也可通过我校本科招生报名系统(http://zs.sta.edu.cn)查询专业考试成绩,专业合格的考生下载“可填报志愿通知单”,填报相应合格专业的高考志愿,参加全国高考。专业考试不合格者不再另发通知。
 
  六、录取
 
  (一)根据教育部关于普通高等艺术院校招生的相关规定,我校可根据各专业(方向)合格人数,参照招生计划数,自行划定高考录取控制分数线,自划线办法按照教育部教学厅(2015)11号文件执行。凡我校专业考试合格,在自定高考录取控制分数线以上的考生分别按以下办法从高分到低分择优录取:
 
  高考文化成绩折算分=高考文化分÷本省市普通类一本线×750)
 
  (注:本科批次合并的省市,按照该省市招生考试机构相关规定执行)
 
 
  以上各专业(方向)高考文化成绩达到所在省市普通类本科第一批次分数线者优先录取。各专业(方向)任一单科不得缺考或零分。其中:表演(戏剧影视、音乐剧)、舞蹈表演、戏剧影视导演、戏剧影视导演(戏曲)、播音与主持艺术专业按专业成绩分男女考生分别排序。
 
  (二)两个及两个以上专业(方向)合格的考生,学校根据考生填报志愿顺序结合考试成绩进行录取。
 
  七、注意事项
 
  (一)考生的报考费、往返路费和食宿费等均由本人自理。
 
  (二)每学年学费10,000元,如有变动,按政府有关部门审核的新标准收取。家庭经济困难的新生,可以申请国家助学贷款。表演(京剧)和表演(戏曲音乐)专业学生按上海市政府关于京昆专业助学奖学金的文件精神免除学费,住宿费、教材费等按规定另行缴纳。
 
  (三)新生入学后,我校将进行录取资格的复查,如发现有弄虚作假、徇私舞弊行为以及身体条件不符合招生条件者,取消入学资格,退回原单位或原地区。
 
  (四)新生入学后实行专业甄别制,不合格者,予以退学处理,退回原单位或原地区。
 
  (五)我校实行奖、助学金制,受奖面可占全日制本科学生的50%左右。入学专业考试中排名第一或高考总分达普通类本科第一批次分数线的艺术类专业新生入学后,将根据规定享受新生奖学金。
 
  (六)上海生源原则上实行走读制。
 
  八、学校地址及联系方式
 
  (一)华山路校区地址:上海市静安区华山路630号(延安西路355号);邮政编码:200040
 
  招办电话:(021) 62488077
 
  监督电话:(021) 62495375
 
  本科招生网: http://zs.sta.edu.cn  E-mail: shxjzsb@126.com
 
  公交车:71、57、127、202、925、01、37、838、62(延安西路大门)
 
  548、113、506、48(华山路大门)
 
  轨道交通:地铁2号线、7号线到静安寺站下车,往西走约10分钟。
 
  (二)莲花路校区地址:上海市闵行区莲花路211号(近平阳路);邮政编码:201102
 
  公交车:122、729、867、946、700、747
 
  轨道交通:地铁1号线到莲花路站下车,往北走约10分钟。
 
  上海戏剧学院招生与毕业生就业工作办公室
 
  2016年1月