为推进校园文化建设,加强我校学生艺术团建设,提高学生综合素质,促进学校艺术教育工作的发展,根据教育部有关规定,2023年我校将继续开展高水平艺术团的招生工作,特制定本简章。
一、 报名条件
凡符合国家规定条件,2003年9月1日(含)以后出生,参加2023年全国普通高等学校统一招生考试,品学兼优,具有器乐、声乐或话剧表演等艺术才能的高中毕业生均可报名。
二、 招生类别及拟公示合格考生人数
2023年我校将根据艺术团发展的需要,按管乐打击乐类、声乐类、民乐类、话剧类四个大类进行招生。招生计划数为7人,拟公示合格考生人数不超过14人。各大类及单项公示人数上限如下:
类别 | 项目 | 公示人数上限 |
管乐打击乐类 需有高中阶段乐团经历及乐团获奖情况,并且作为骨干成员曾参加全国中小学艺术展演(以所参加团队获奖证书复印件、校级证明为准) | 双簧管 | 1 |
单簧管 | 1 | |
小号 | 2 | |
长号 | 1 | |
中音号 | 1 | |
键盘打击乐 | 1 | |
短笛 | 1 | |
声乐类 需有高中阶段参加合唱团的经历,或在省级(含)以上声乐或合唱比赛中获得优异成绩。有钢琴演奏基础者优先(以学校证明、获奖证书、演出照片为准) | 女高音(限美声唱法) | 1 |
男低音(限美声唱法) | 1 | |
女中音(限美声唱法) | 1 | |
男高音(限美声唱法) | 1 | |
民乐类 独奏获得业余水平考级八级证书,或具有相当水平(以独奏或合奏身份获得省级以上奖项)(以学校证明、获奖证书、演出照片为准) | 竹笛 | 1 |
二胡 | 1 | |
话剧类 需参加过校级以上单位组织的舞台剧表演或比赛(以官方证明、获奖证书、演出照片为准) | 话剧(男) | 1 |
话剧(女) | 1 |
三、 选拔程序
选拔程序包括:网上报名、材料审核、文化课测试(语文、数学、英语)、艺术水平测试、学校高水平艺术团招生工作小组审定、签订协议、网上公示。
1.报名
进入“上海交通大学报名系统”进行网上注册、报名。按系统提示填写并提交相关信息后打印申请表,在申请表上加盖中学公章后进行扫描上传并提交(扫描内容须清晰可辨,如因扫描文件不符合要求或上传资料不全而导致影响资格审查的,后果由考生自行承担)。报名截止时间为2023年2月16日中午12:00。报名纸质材料无需邮寄。
2.材料审核、缴费
我校将对考生网上提交的申请材料进行审核,未按要求提交相关材料或材料不实、缺失或不符合要求等,则视为不合格,审核结果预计于2023年2月下旬公布,考生可通过“上海交通大学报名系统”查询,通过我校材料审核的考生,需按要求网上缴纳高水平艺术团测试费。
3.文化课测试
文化课测试:考试科目为语文、数学、英语。具体考试安排及要求详见文化课测试准考证(在报名系统下载打印)。
文化课测试设置合格线,达到合格线以上的考生按艺术测试项目进行文化课成绩排序,各项目原则上按照不超过公示数的5倍确定艺术水平测试名单(末位同分者都予以入围)。考生可在报名系统查询入围艺术水平测试情况,入围的考生可网上打印艺术水平测试准考证。
考前,每位考生须签订《诚信考试承诺书》(随文化课测试准考证一同打印下载),如发现作弊者,取消我校高水平艺术团选拔和录取资格,并通报省级招生考试机构取消当年高考报名和录取资格。
4.艺术水平测试
测试安排:详见艺术水平测试准考证。
考生持本人身份证(身份证遗失或不在有效期内,可携军人及武警人员证件、户口本与公安户籍部门开具的贴有近期免冠照片的身份证号码证明、护照替代)、艺术水平测试准考证,同时携带申请表、水平考级证书、获奖证书、高中阶段学生艺术团活动经历证明等原件备查,按规定时间到指定考场参加测试,器乐考场备有谱架,话剧考场备有桌椅,乐器请考生自备。
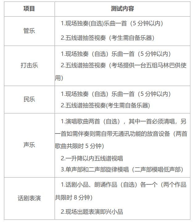
5.艺术水平测试内容

注意事项:所有考生无需背谱。自选曲目如果超时会被叫停,但不影响成绩评判。严禁携带手机等通讯工具作为放音设备。
6.优惠政策认定及公示
(1)对于艺术测试成绩80分以上(含)的所有考生,将根据综合成绩从高到低依次进行认定,各项目认定人数不超过该项目公示名额上限,认定总人数不超过14人。如不足14人,可根据艺术团发展需要进行适当递补。如遇综合成绩同分,将依次根据文化课测试总分、数学成绩、英语成绩等排序认定。
综合成绩计算办法:综合成绩(满分100分)=文化课测试成绩/文化课测试成绩满分×30(四舍五入取2位小数)+ 艺术水平测试成绩/艺术水平测试满分×70(四舍五入取2位小数)。
(2)高考文化课成绩(不含加分)要求:不低于我校在生源省份本科第一批次最终模拟投档线下(不含部分专业)20分,详见认定协议。在实行高考综合改革的省市,具体优惠政策以最终认定协议为准。
(3)资格公示:我校将按照教育部的相关规定对高水平艺术团候选人资格认定结果进行公示。进入公示名单的合格考生,在签订《上海交通大学2023年高水平艺术团合格考生认定协议书》、明确入校后参加艺术团活动的义务和责任后,将在教育部阳光高考平台进行公示。
考生需参加2023年高考,并在相关批次以我校为第一志愿,请考生随时关注我校招生网站、微信等平台发布的有关通知。
7.申请材料
申请材料应当清晰、真实、完整。申请材料中存在虚假内容或者隐匿可能对考生产生不利影响的重大事实的,一经发现,取消继续参与后续认定工作的资格;已经获得高水平艺术团合格考生认定资格的,取消认定;已经入学的,按教育部和我校相关规定处理。
四、考试防疫相关说明
具体防疫要求,后续将视防疫要求发布,请及时关注我校招生官网、官方微信等。如因疫情变化可能做出相应调整,届时将另行通知。
五、 其他
我校高水平艺术团测试成绩不能代替各省(自治区、直辖市)统一组织的艺术特长测试成绩,考生须根据所在省(自治区、直辖市)的相关规定参加该省(自治区、直辖市)统一测试并合格,具体以生源所在地政策为准。
对于实行高考改革相关省份,考生报考我校相关专业时,应符合相应专业的选考科目要求。
高考体检等不符合国家规定者,将根据国家有关规定取消录取资格或调整至适合专业。
本次艺术团招生选拔工作,在学校高水平艺术团招生工作小组直接领导下进行,工作方案、实施办法和最终录取结果均须报学校高水平艺术团招生工作小组审核批准。为确保此项工作的公平公正性,学校纪检监察机构全程参与,同时接受社会监督。
如因政策变化等不可抗因素导致影响招生考试过程的情况发生,我校可进行调整并另行通知。
六、 联系方式
1.上海交通大学招生办公室
咨询电话:021-34200000 传真:021-34207255
邮箱:zsb@sjtu.edu.cn
地址:上海市闵行区东川路800号新行政B楼333室 邮编:200240
招生网站:http://admissions.sjtu.edu.cn
2.上海交通大学学生艺术团
咨询电话:021-34205116 覃老师
3.咨询时间:工作日:8:30-11:30,13:30-16:30(寒假期间除外,我校寒假时间:2023年1月16日—2023年2月12日)
4.上海交通大学纪检监察机构监督举报电话:021-34206217
七、本简章解释权属上海交通大学招生办公室。
上海交通大学招生办公室
上海交通大学学生艺术团
2022年12月