为丰富校园文化生活,提升学生艺术修养,根据教育部关于普通高校特殊类型招生工作的有关规定,我校2021年继续开展高水平艺术团招生工作。具体招生办法如下:
一、招生项目、拟认定校考合格生人数及降分政策

以上所列项目为本年度计划招生项目,未列出的项目本年度不招生。每人限报一个项目,学校可依据生源情况调整各项目校考合格生认定人数,宁缺毋滥。
降分政策:非高考改革省份校考合格生高考成绩须达到我校在该省份第一批次最终模拟投档线下20分(非750分制的按比例折算)且不低于生源省份第一批次录取控制线(合并本科批次的省份,第一批次录取控制线按相关省级教育行政部门或招生考试机构确定的特殊类型招生录取控制分数线执行)。高考改革省份校考合格生高考成绩须达到该省份确定的相应最低录取控制分数线上一定分值(上海为50分,海南为160分,其他高考改革省份均为70分)。
“高考成绩”不含政策性加分。最终模拟投档线由生源地省级招办按照同批次招生所有高校在生源省份最终确定的投档比例测算生成。
二、报考条件
报名考生应同时符合以下条件:
1.符合2021年普通高校招生全国统一考试报考条件。
2.身心健康、文化课成绩优良、具有我校招生项目的艺术特长。
3.其他要求:
(1)报考舞蹈类的考生,女生身高不低于162厘米,男生身高不低于172厘米。
注:舞蹈类考生报考时须填报身高,未达要求者不得参加校考。学校录取时以高考体检信息为准,未达要求者不予录取。
(2)若考生所在省份组织高水平艺术团统一专业测试,则考生须参加该测试且成绩合格。
三、报名
符合报考条件的考生,请登录教育部阳光高考网特殊类型招生报名平台(http://gaokao.chsi.com.cn/gspystbm/)进行报名。考生在报名系统中应如实填写申请表,提交成功后打印申请表。申请表每页均需考生本人手写签字,经所在中学核实后由校级领导签字并加盖中学公章,以照片形式上传,内容应清晰可读。
四、校考
1.校考方式:完成报名后,报名材料审核通过的考生在规定时间内注册并登录学信网在线考试系统(https://bm.chsi.com.cn/),按要求实时录制并提交视频。我校不接受通过其他平台或方式提交的视频。
2.校考环节:器乐类考生须提交专业测试视频,部分项目可同时提交兼奏展示视频;舞蹈类考生须提交自选剧目展示视频、基本功及技术技巧展示视频。
请务必仔细阅读视频录制及艺术项目专业测试要求(详见附件),严格按要求提交视频。
五、认定合格生
1.根据生源情况,分项目划定专业测试成绩及格线。
2.在达到专业测试及格线的考生中,分招生项目按专业测试成绩从高到低认定校考合格生。
合格生名单和录取标准由学校招生工作领导小组确定,并通过教育部“阳光高考”平台、省级招生机构网站、我校阳光招生信息平台等进行公示。
六、时间表
1.网上报名时间:即日起至2021年1月5日11:00
2.专业测试视频提交时间:2021年1月8日11:00至1月18日11:00
3.网上查询校考成绩时间:2021年3月
4.网上反馈高考成绩及志愿信息时间:2021年6月25日至30日
七、录取办法
1.高水平艺术团校考合格生须按照所在省级招生考试机构规定,参加2021年全国普通高校招生统一考试,并于高水平艺术团所在批次报考我校。录取时,严格审查考生电子档案(含高考体检信息),按照公示的校考合格生降分政策执行。
2.符合录取要求的高水平艺术团考生,根据其高考成绩和专业志愿,安排在我校非艺术专业学习(在所在省份公布的我校对应科类招生专业范围内)。高考改革省份考生选考科目应满足填报专业的选考科目要求。
3.高水平艺术团所在具体批次以生源省份招生考试机构规定为准。
八、违规处理
对在特殊类型考试招生中有违规违纪行为的考生,严格按照《国家教育考试违规处理办法》严肃查处。对相关作弊考生,取消相关考试的报名和录取资格,并通报省级招生考试机构取消该生当年高考报名和录取资格。
九、入学复查及在校期间管理
1.新生入学后,学校将进行新生入学资格审查(含新生入学体检)和专业复测。对审查或复测发现问题的,将组织专门调查。经查实属替考、弄虚作假、违规录取、冒名顶替入学等违规情况的,一律取消该生录取资格,不予学籍电子注册,并通报考生所在地省级招生考试机构倒查追责。
2.录取考生须接受所在院系和艺术团双重管理,既要按本专业培养方案完成专业学习任务,也要认真履行参加排练和演出的义务,遵守学生艺术团各项规定(包括部分器乐类考生需兼团等规定)。
3.我校将开设高水平艺术团活动情况公示专栏,公示艺术团成员名单及参加排练、演出、比赛和获得荣誉等情况,接受全校学生监督。
4.未能完成艺术团学生培养方案或违反相关管理要求的学生,将依照学校相关规定予以退学处理。
十、联系方式
阳光招生信息平台:http://rdzs.ruc.edu.cn
本科招办联系电话:400-0123-517(负责招生政策咨询)
校团委联系电话:010-62510717(负责学生管理、艺术专业方面咨询)
招办电子邮箱:zsb@ruc.edu.cn
监察处电子邮箱:rucjj@ruc.edu.cn
通讯地址:北京市海淀区中关村大街59号中国人民大学北区食堂六层本科生招生办公室
邮政编码:100872
十一、本招生简章最终解释权属于中国人民大学本科生招生办公室。
中国人民大学本科生招生办公室
2020年12月
附件
视频录制及艺术项目专业测试要求
一、视频录制说明
1.登录视频实时录制及提交平台:学信网在线考试系统(https://bm.chsi.com.cn/)。不接受通过其他平台或方式提交的视频。
系统开通前,考生可按照学信网在线考试系统要求,注册学信网账号,并按照专业测试曲目要求勤加练习,等待系统开通。开通后,即可使用学信网账号直接登录,进入后续视频考核流程。
考生不需要在学信网上再次报考我校。
2.视频录制及提交环节:
登录系统后,系统内含2个考核入口,器乐类分为报考项目考核入口、兼展示项目考核入口(部分项目);舞蹈类分为自选剧目展示考核入口、基本功及技术技巧展示考核入口。
每个考核入口:须提交在线录制视频1个,在线填写所有实际测试曲(剧)目名称,同步离线录制视频1个。
离线录制视频请使用线下设备录制,务必与在线录制视频全程保持同场同步进行。离线录制视频作为附件上传,大小不超过2G。
评分将以离线录制视频为依据,请注意保证音画质量。在线录制视频将作为评判离线录制视频录制过程是否符合考核要求的重要资料。
点击查看 学信网在线考试系统操作流程示例视频。本视频仅用于帮助考生理解操作流程。
3.特殊问题处理:
考生如遇招生政策、视频录制要求方面疑问,可通过咨询电话或电子邮件咨询我校本科招办。在视频提交过程中如遇技术问题,可联系学信网在线考试系统工作人员(以系统内公布信息为准)。
二、视频录制统一要求
1.录制场地应适宜展示所报专业项目,且环境安静,背景以纯色为宜,避免杂乱。器乐类项目录制空间不应过于空旷,避免回声过大。
2.摄像时应固定机位,录制开始后、正式表演前,考生应在镜头前停留3-5秒、正面半身,确保五官清晰可见。
3.考生表演时,镜头应与面部保持平行且距离适中,确保表演者的手、脸、全身清晰可见,音画连贯清楚。画面中不得显示考生的任何个人信息。
4.视频可使用专业摄录设备或手机等便携式摄录设备,录制过程一镜到底、不间断,声音和画面同步录制,不得进行后期画面剪辑或配音配乐处理。除舞蹈项目剧目展示外,不得加伴奏。
5.请严格按照要求完成录制,所有演奏曲目均须背谱。
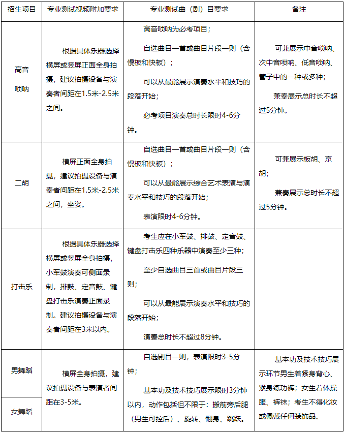
三、分项目专业测试要求

四、视频录制相关问答
问题1:线上实时录制过程中,如果临时断网或设备故障怎么办?我很担心自己不会使用怎么办?
答:学校将在系统中设置排练环节,系统开通后,考生应通过排练环节熟悉系统操作;待熟悉系统操作后,再进行正式录制;录制时有多次机会,考生可回看后提交其中一次。具体操作指引请以实际系统提示为准。
问题2:我可以提前录制好视频上传么?
答:不可以。
问题3:使用电脑还是手机进行录制?
答:为保证视频作品能够正常提交,推荐使用笔记本电脑(也可以是台式机+外接高清摄像头)进行考试,并安装最新版Chrome浏览器,请确保浏览器有麦克风、相机使用权限(开始->设置->隐私中,确保相机、麦克风两项的“允许桌面应用访问你的相机/麦克风”为打开状态)。 安卓手机用户请使用 Chrome 最新版浏览器;暂不支持苹果手机。手机用户请使用无线宽带或畅通的4G网络。其他使用信息请详细阅读系统内的考生操作手册。
问题4:使用系统时,要注意的事项有哪些?
答:正式考试前,请务必进行设备调试,确保视频能够录制及正常回看(声音、画面均正常)。录制时需保证录制设备电量充足,网络连接稳定,建议关闭通话和应用通知功能。录制后生成回看视频的时间较长(5-20分钟不等),可以稍后再登录查看。视频的排练和提交可以分多个时段进行,如遇网络临时故障,可以稍后再次尝试。
注:为了更好地服务考生,本问答将视咨询情况不断更新,敬请关注。