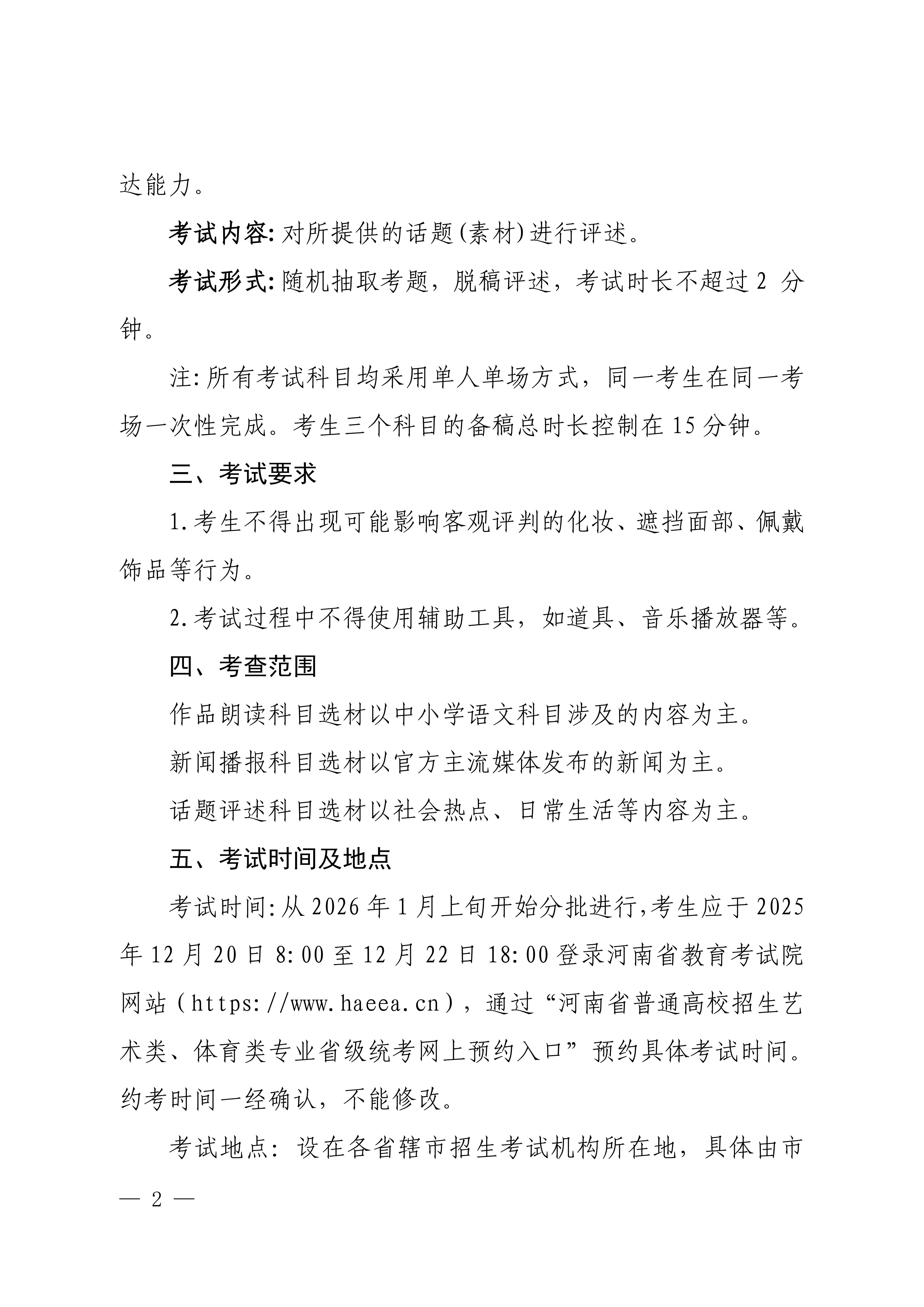
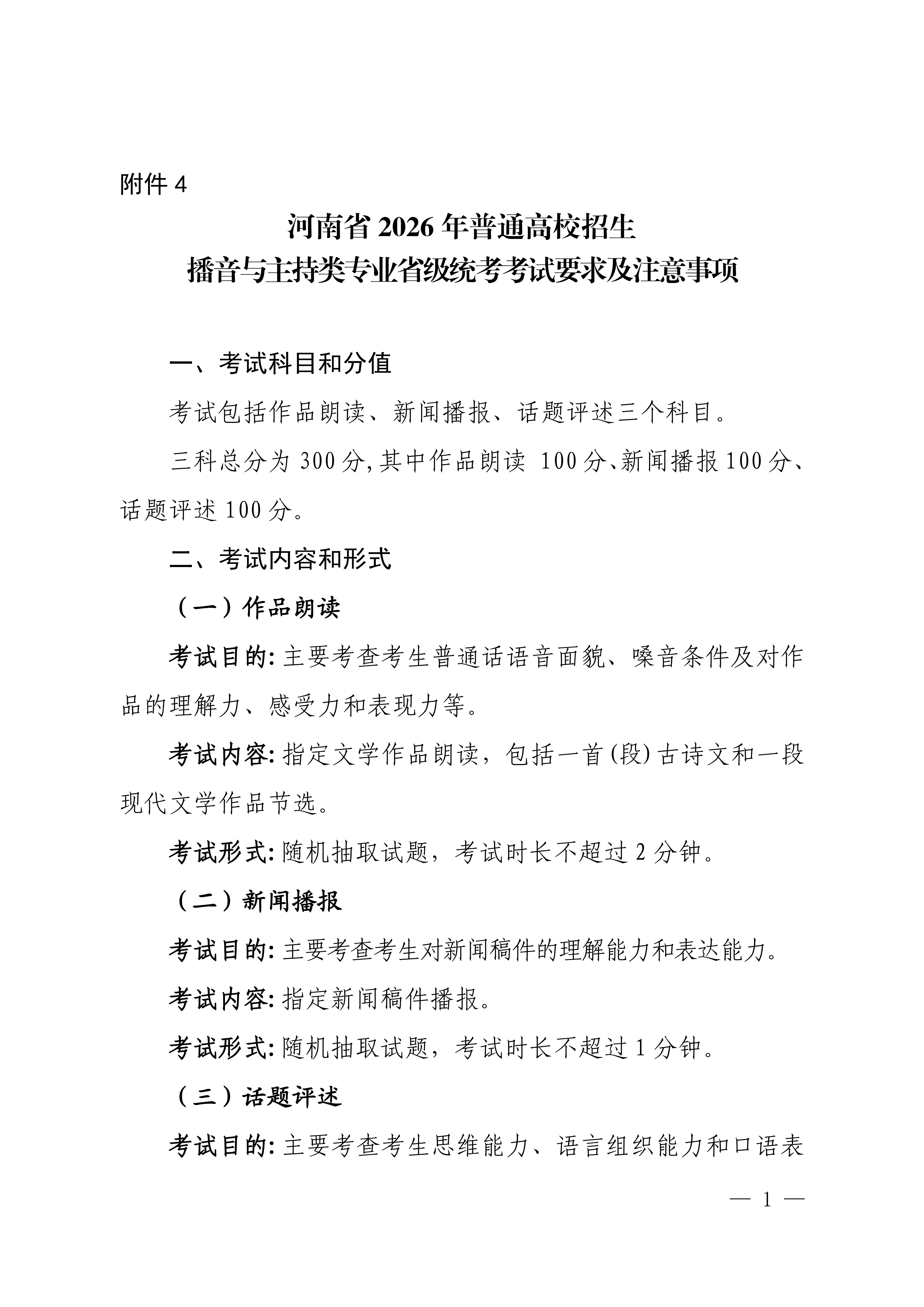
当前位置: 首页 > 特殊招生 > 2026艺术生考试专题 > 艺考政策
河南省2026年普通高校招生播音与主持类专业省级统考考试要求及注意事项
2025-10-24 17:49:01 来源:河南省教育考试院

1761299266473199.png

1761299267552695.png

1761299268824480.png

1761299269667041.png

1761299269733323.png