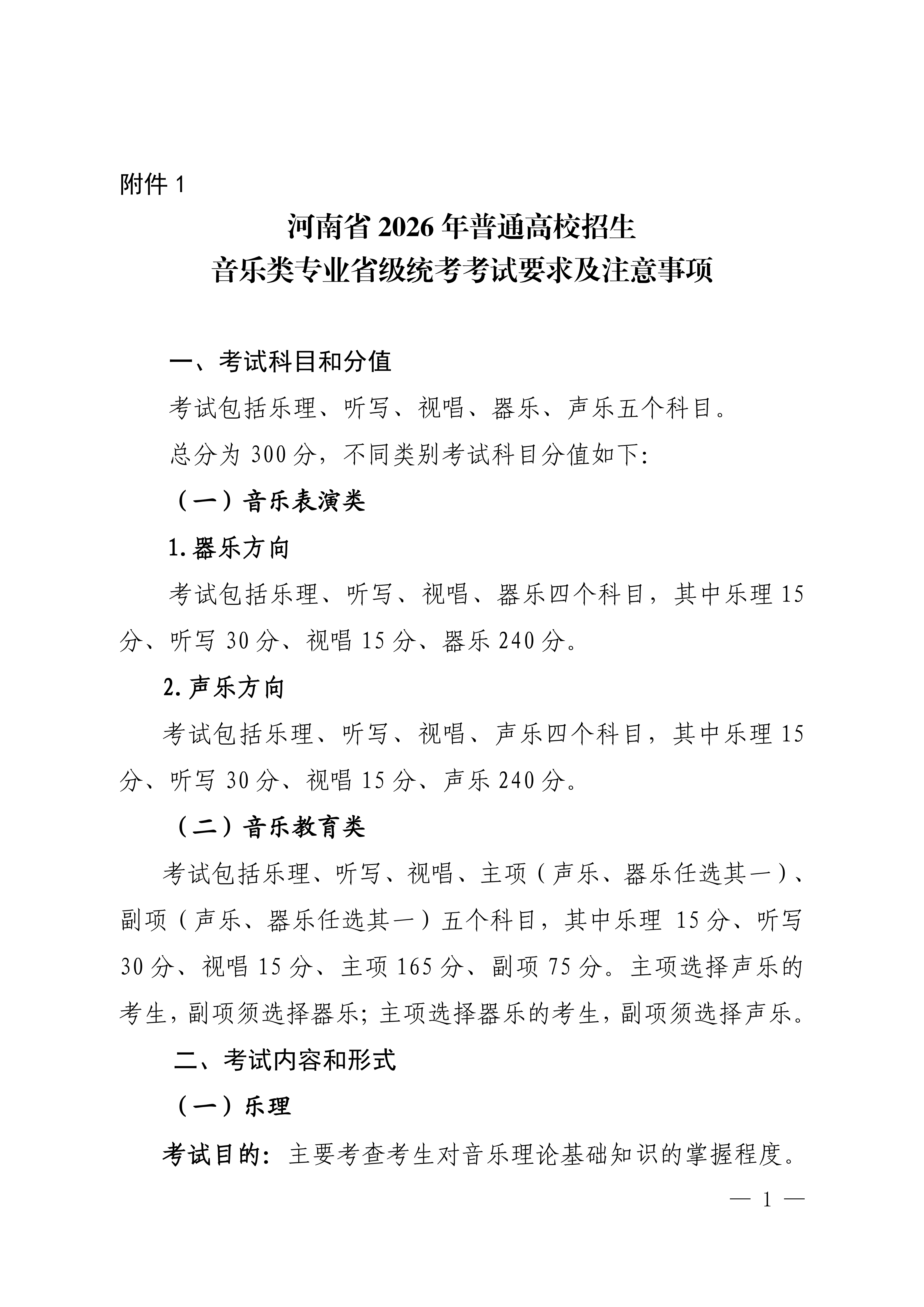
当前位置: 首页 > 特殊招生 > 2026艺术生考试专题 > 艺考政策
河南省2026年普通高校招生音乐类专业省级统考考试要求及注意事项
2025-10-24 17:41:58 来源:河南省教育考试院

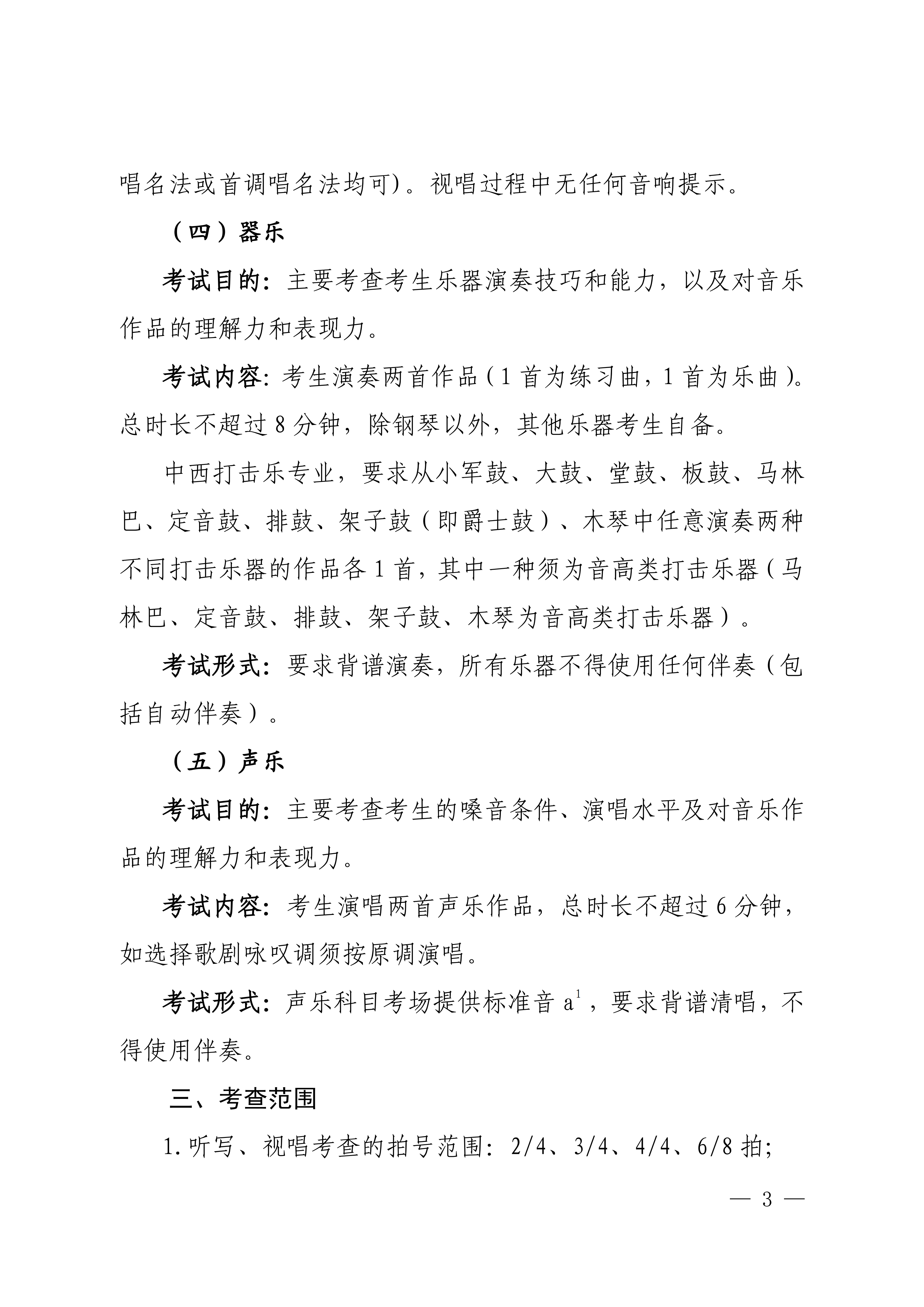
1761298812208149.png

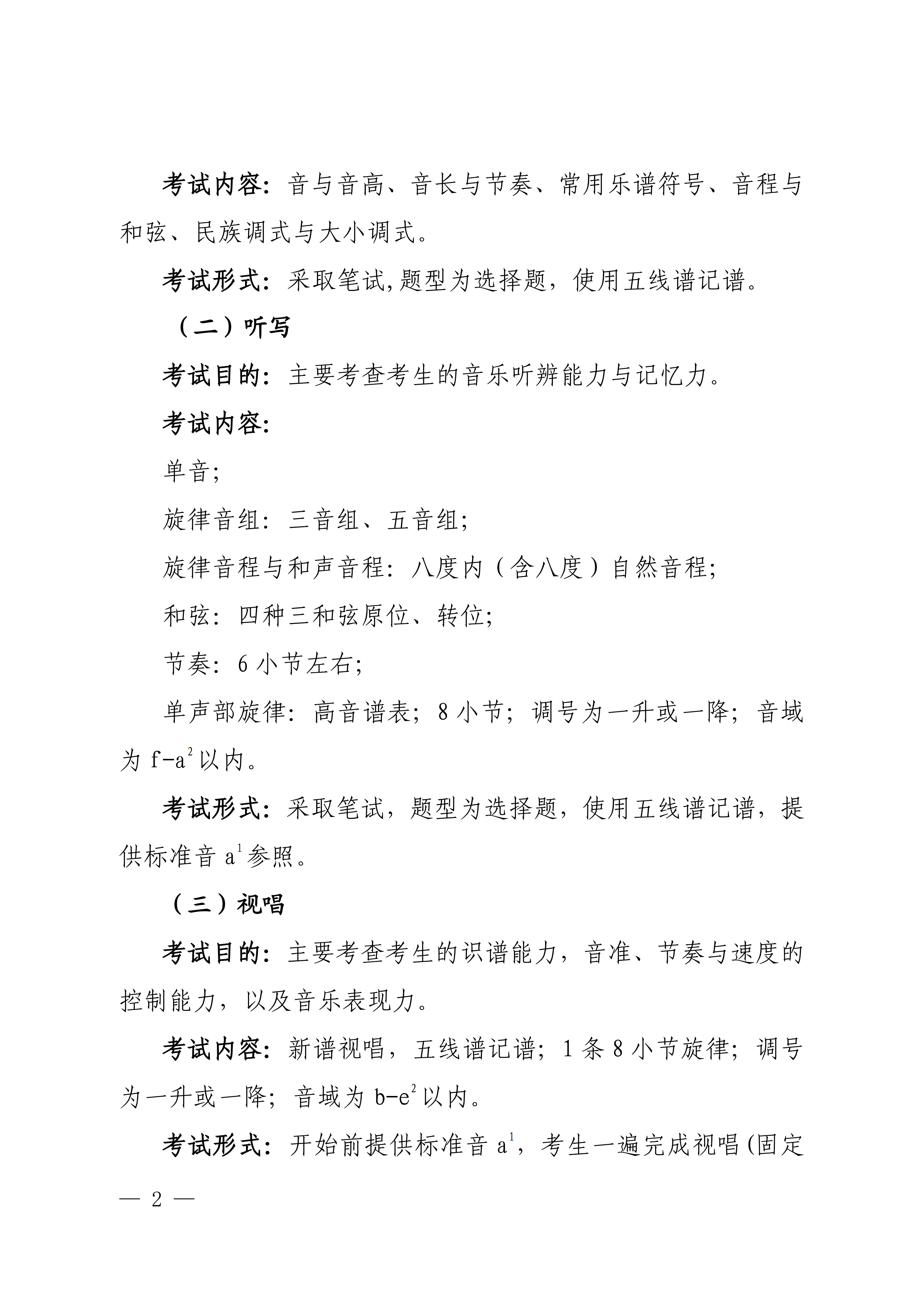
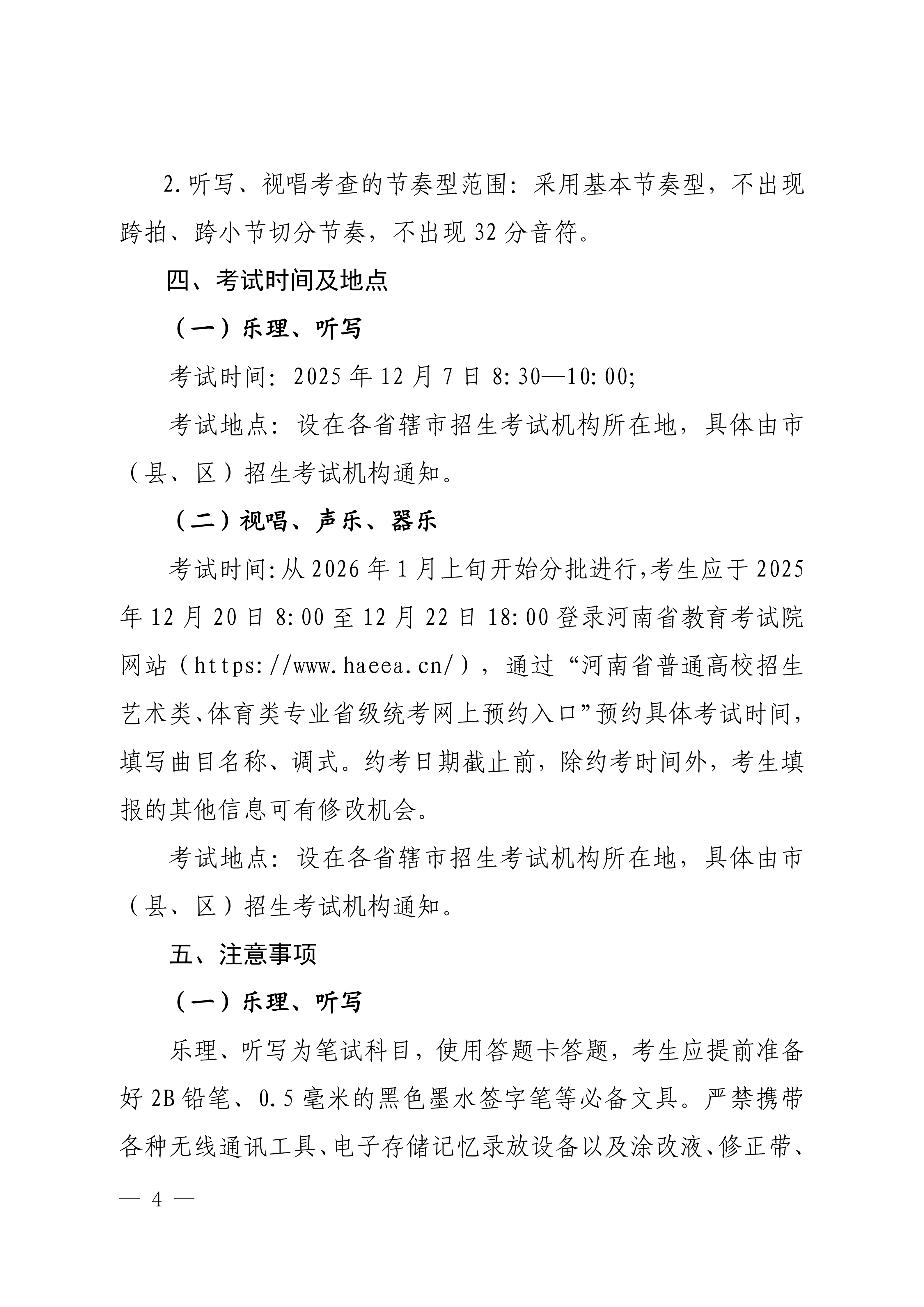
1761298812365298.png

1761298813681978.png

1761298819174649.png

1761298820183355.png

1761298818614933.png

1761298821457014.png