当前位置: 首页 > 特殊招生 > 2026艺术生考试专题 > 艺考政策
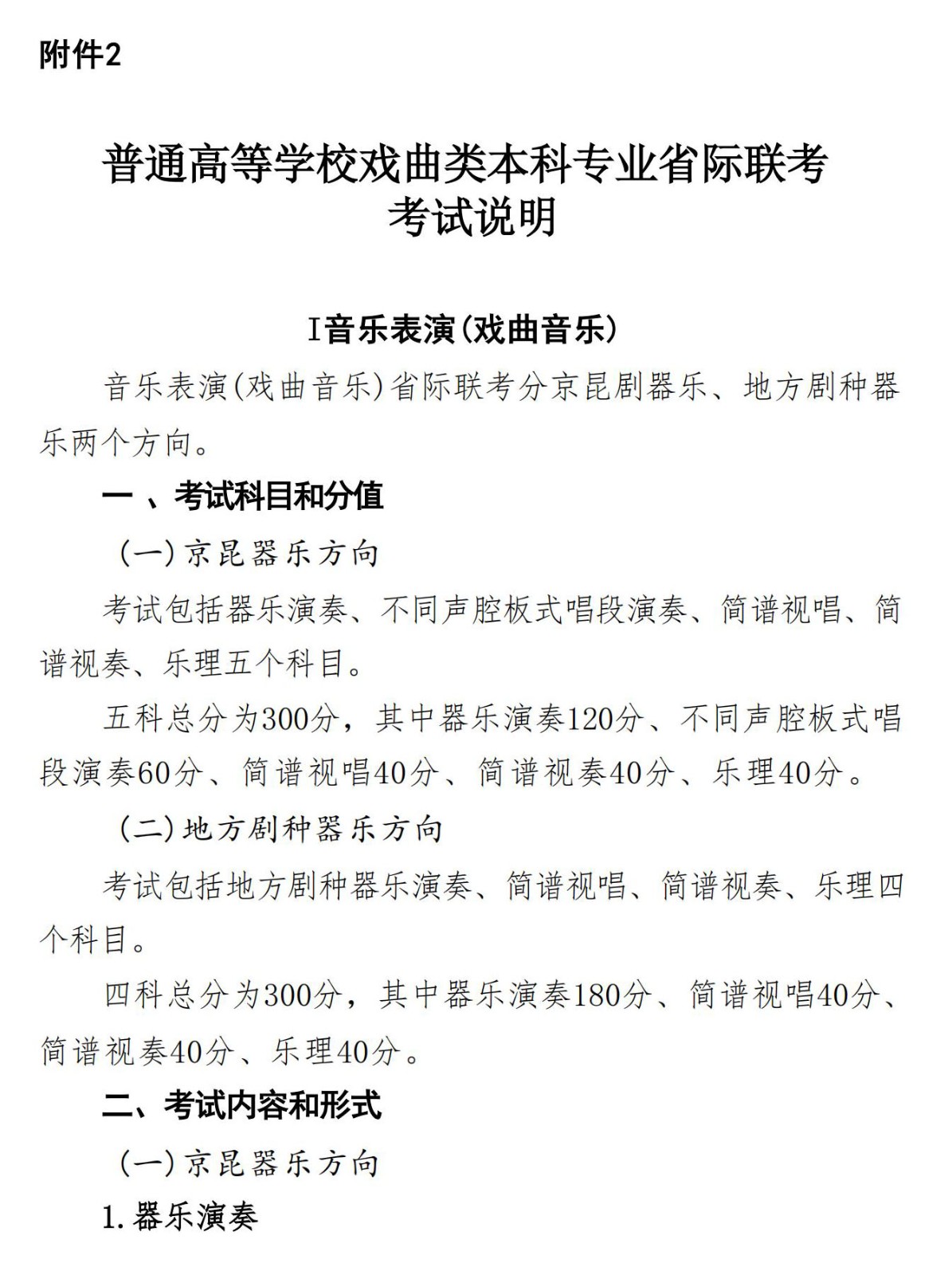
普通高等学校戏曲类本科专业省际联考考试说明
2024-12-09 14:28:15 来源:河南省教育考试院

1733725503295322.jpeg

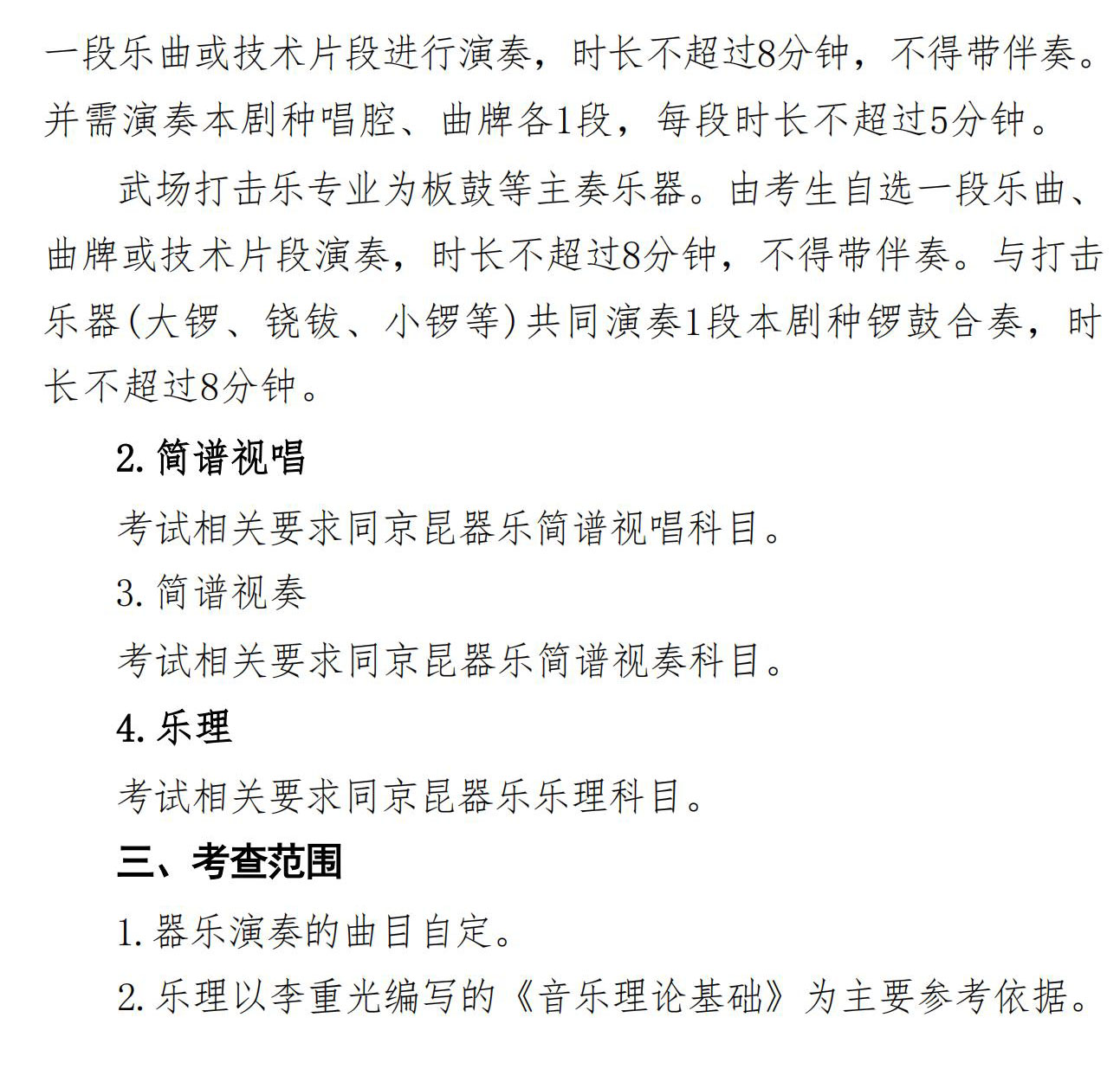
1733725505958388.jpeg

1733725508960015.jpeg

1733725511767538.jpeg

1733725515679393.jpeg

1733725519230927.jpeg

1733725524938878.jpeg

1733725528730503.jpeg

1733725531353358.jpeg

1733725535109289.jpeg

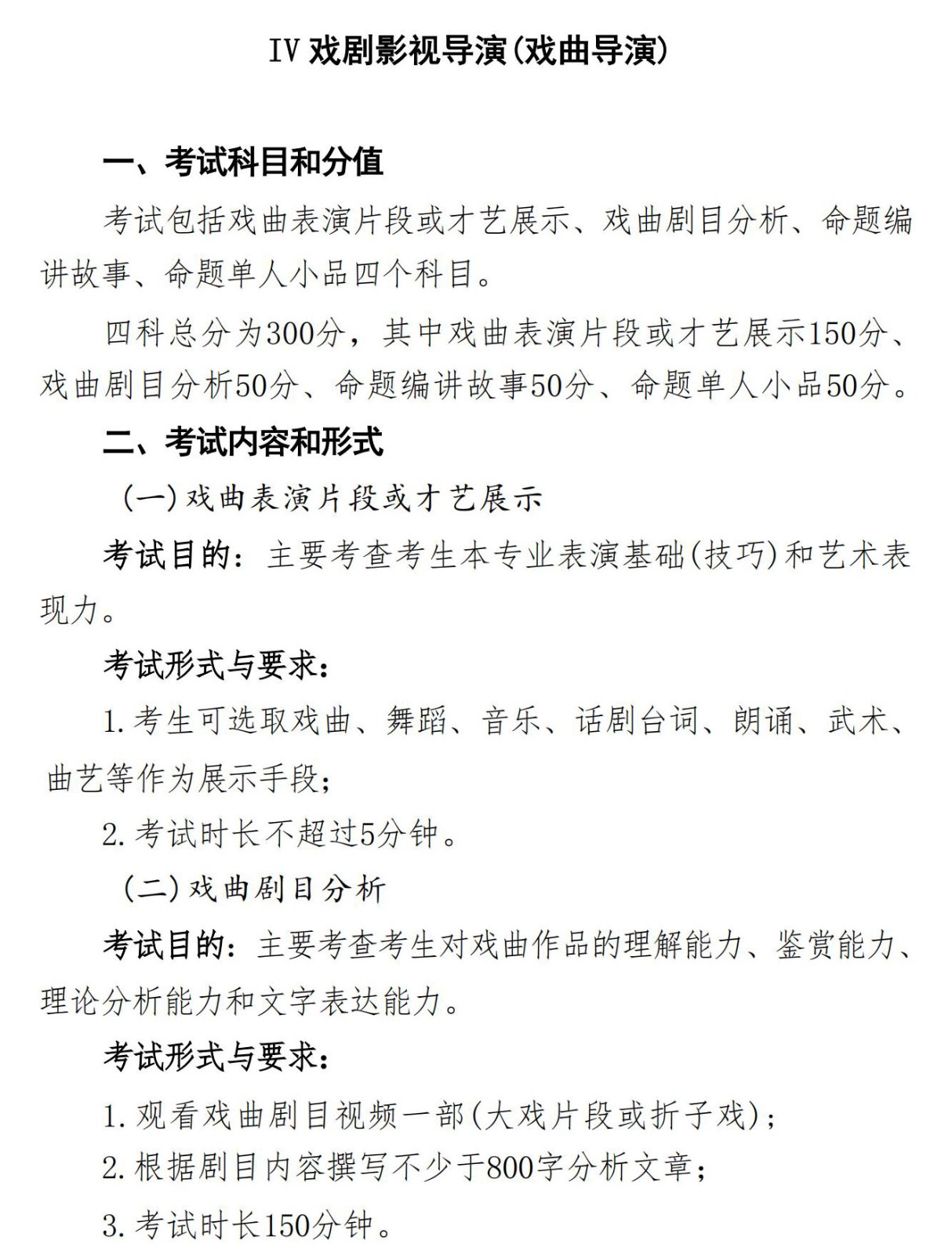
1733725550189637.jpeg

1733725553424087.jpeg

1733725556101291.jpeg

1733725559266158.jpeg