首页
>>
特殊招生
>>
2026艺术生考试专题
>>
艺考政策
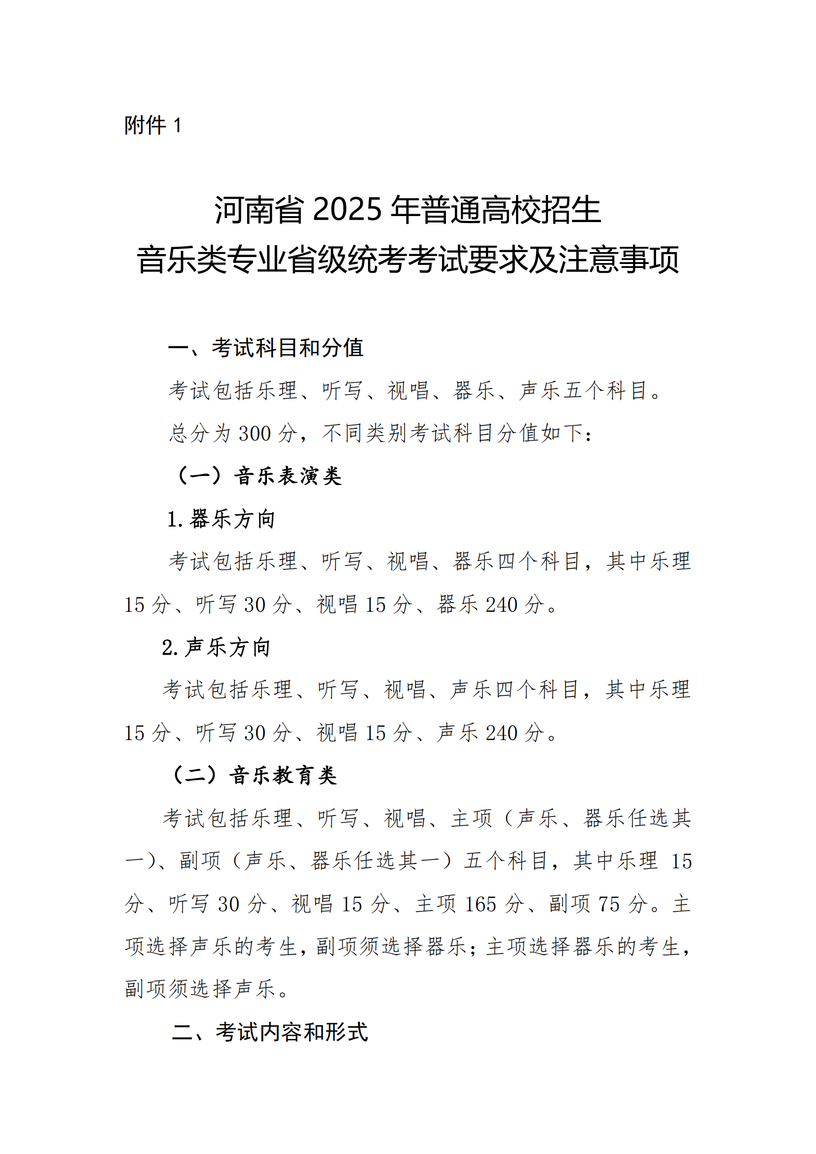
河南省2025年普通高校招生音乐类专业省级统考考试要求及注意事项
2024-10-22 09:43:59
河南省教育考试院
院校问答
政策问答
分数线
分数段
河小阳微信
河小阳微博
河小阳抖音
x