为做好我省2023年普通高校招生美术类专业考试工作,现将有关事宜说明如下:
一、报名考试与专业类别
1.艺术类专业招生是普通高校招生工作的组成部分,相关报名、体检、文化考试等工作按照普通高校招生规定执行。
2.我省艺术专业考试分为:美术类、音乐类(分声乐和器乐,考生任选其一)、播音与主持类、编导制作类、书法类、舞蹈类(分艺术舞蹈和国际标准舞,考生任选其一)和表演类共7个类别。报名考试时,美术、音乐、书法、编导制作类之间不可以互相兼报,但这四类中任意一类均可与其它艺术类专业兼报,其它艺术类专业之间也可兼报。
3.艺术类专业考试分为省统考(我省统一组织的艺术类专业考试)和校考(招生院校组织的专业考试)。所有报考艺术类专业的考生均须参加专业省统考(部分高校艺术史论、艺术学理论类专业不要求省统考成绩的除外),省统考成绩合格的考生其校考成绩才有效,省统考成绩合格并参加全国普通高校招生文化课统一考试成绩达到相应分数线的考生方可填报艺术类志愿。
二、专业省统考考试须知
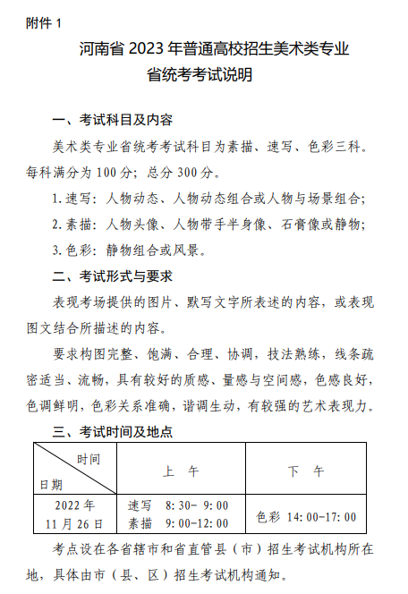
1.2023年艺术省统考各类专业均实行全省统一组织,其中美术由各省辖市、直管县(市)实施考试。美术类别考试说明见附件1。
2.考生凭身份证和专业准考证按规定时间和地点参加考试。考生入场须接受身份验证(核对证件、指纹或人脸识别、照相)及金属探测器检查。参加专业个体测试时不允许化妆,考试全程录音录像。
3.省统考各专业由全省统一集中评分。美术类在考生信息密封状态下严格按照抽取样卷、确定标准、对标分类、集体定档、定档复核、评委打分、专家质检等规定程序进行集中评分。所有评分人员须签订承诺书,按照教育部要求严格执行回避制度,确保各专业评分工作科学严谨、公平公正。
4.按照考试和评分时间安排,美术专业省统考成绩与合格线于2023年1月5日公布。考生可通过以下方式自行查询:一是登陆河南省教育考试院网站(http://www.haeea.cn/)或河南招生考试信息网(http://www.heao.com.cn)查询;二是绑定河南省教育考试院微信公众号,通过实名验证后可及时获取系统推送的成绩信息。
5.对本人成绩有异议申请复核的考生,须于成绩公布之日起3个工作日内凭身份证和专业准考证到报名所在地的县(市、区)招生考试机构提出书面申请,各地汇总后逐级报省教育考试院复核,复核结果由各地及时通知考生本人,通知形式由各地自行安排。复核只检查考生试卷或考试音视频与本人信息对应是否一致、是否漏评、分数合计是否存在差错,不复核评分宽严。考生须在规定的时间内提出复核申请,逾期不再受理。对复核发现错误的,予以纠正。
6.艺术类专业省统考和校考均属于国家教育考试的组成部分,是法律规定的国家考试。对在艺术类招生考试中有作弊行为的考生,按教育部有关规定,均认定为在国家教育考试中作弊,不仅取消其艺术类专业招生的报名、考试和录取资格,而且取消其当年高考报名、考试和录取资格,并视情节轻重给予3年内暂停参加各类国家教育考试的处理。
7.当前疫情形势复杂,考生要加强自我管理,严格遵守疫情防控要求,按照属地和组考防疫要求开展核酸检测和本地健康监测,减少不必要的聚集和跨区域流动。
2023年我省普通高校艺术类专业招生填报志愿、投档办法以及录取有关事宜另行发布。
附件:
1.河南省2023年普通高校招生美术类专业省统考考试说明

