各位考生:
根据国家教育部有关规定及我校2022年普通本科招生工作安排,为方便广大考生报考我校,现就有关信息通知如下:
一、招生对象及报考条件
1.遵守中华人民共和国宪法和法律;
2.具有高级中等教育学校毕业或具有同等学力,有一定美术基础;
3.身心健康,符合教育部、卫生部、中国残疾人联合会颁发的《普通高等学校招生体检工作指导意见》体检要求;
4.其他符合教育部报考规定的,可以报考。
5.下列人员不能报考:
(1)具有高等学历教育资格的高校在校生,或已被高校录取并保留入学资格的学生;
(2)高中阶段学校非应届毕业的在校生;
(3)在高中阶段非应届毕业年份以弄虚作假手段报名并违规参加普通高校招生考试(包括全国统考、省级统考和高校单独组织的招生考试,简称高校招生考试)的应届毕业班学生;
(4)违反国家教育考试规定,被暂停参加高校招生考试资格且在停考期内的人员;
(5)因触犯刑律已被有关部门采取强制措施或正在服刑者;
(6)不符合普通高考报名条件的其他人员。
二、招生专业、人数、考试科目
1.2022年我校在全国计划招生1811人,其中广东省1361人,广东省外450人(招生计划最终以广东省教育厅、广东省发改委审定为准)。在广东省外,“理论类”、“美术类”、“设计类”、“书法类”专业具体招生人数不分配到省。考生须按教育部和考生所在省的相关考试规定报名及考试。
2.按国家招生管理规定录取并取得我校正式学籍的学生,在允许的修业期限内获得规定的学分,达到毕业基本要求时,准予毕业并颁发广州美术学院毕业证书。对符合学士学位授予条件的本科毕业生,授予学士学位并颁发学位证书。

注:(1)招生专业、计划数以上级主管部门下达的为准。
(2)各专业介绍及课程设置请登录我校官方网站www.gzarts.edu.cn或官微GAFA_ZS查阅。
(3)面向采用“3+1+2”模式的高考综合改革省份,我校招生专业选考科目要求如下:
①美术学类、设计学类、书法学、建筑学、风景园林、艺术设计学专业:“首选科目物理或历史均可,不提再选科目要求”;
②美术学、美术学(美术教育)、艺术管理、艺术教育专业:“首选科目仅历史,不提再选科目要求”;
③工业设计专业:“首选科目仅物理,不提再选科目要求”;
④服装设计与工程专业:“首选科目物理或历史均可,再选科目要求:化学”。
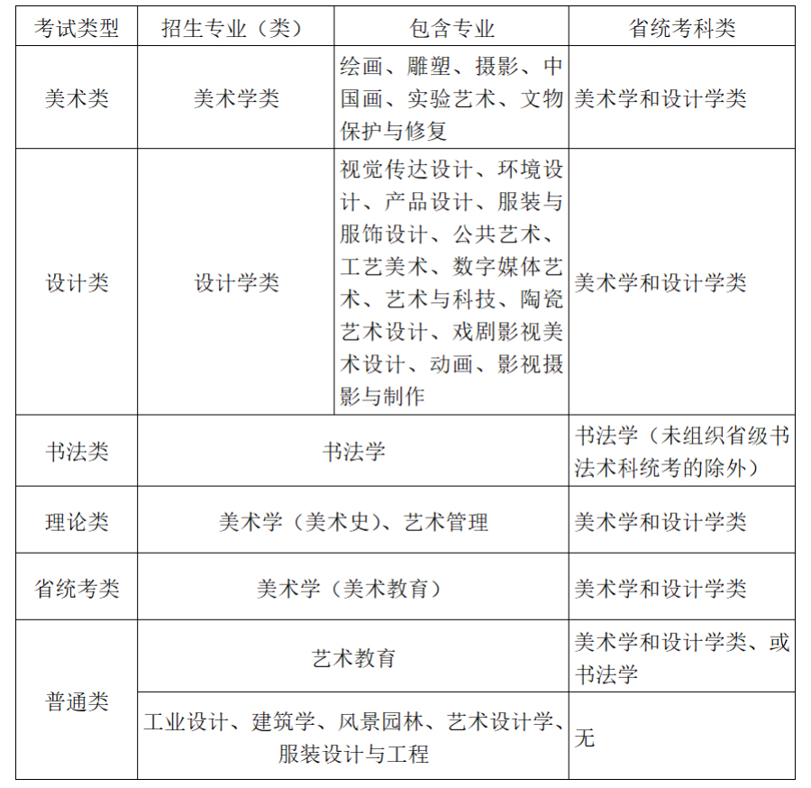
三、招生专业对应省统考科类要求

注 :最终以各省级招生考试机构审核通过为准。
四、艺术类专业招考办法
(一)“美术类”“设计类”专业:按“省统考成绩初选+现场考试”方式组考。
考生须参加所在省(自治区、直辖市)美术学和设计学类统考且成绩合格,并先进行预报名,我校将根据预报名情况、属地疫情防控工作要求和教育部有关规定,采用各省(自治区、直辖市)美术学与设计学类统考成绩进行初选,已完成预报名并符合初选要求的考生,正式报名后方可参加现场考试。
(二)“书法类”专业:按“现场考试”方式组考。
考生须参加所在省(自治区、直辖市)书法术科统考且成绩合格(未组织省级书法术科统考的除外),直接报名参加我校组织的现场考试。
(三)“理论类”专业:不组织校考。
考生须参加所在省(自治区、直辖市)美术学和设计学类统考且成绩合格,按高考文化成绩择优录取。
(四)“美术类”“设计类”“书法类”校考不得兼报,考生只能选择其一。
五、校考科目及时间

六、校考报名
1.广州美术学院招生考试报名系统:https://user.artstudent.cn/login/10586.htm,点击登录报名系统(使用电脑网页浏览器打开),进入报名程序,或使用“艺术升”手机APP进行报名。
2.预报名流程:
(1)登录报名系统→填写个人信息→选择考点、考试类型报名→提交→缴费(0元)→完成预报名。
(2)考生完成上述操作后请在“已报专业”中查看确认是否预报名成功。
(3)预报名结束后,考生在正式报名前登录报名系统,在“专业初选结果”中查询初选结果。已完成预报名并符合初选要求的考生方可进行正式报名及缴纳报考费,参加专业考试。
(4)考生必须慎重选择专业考试类型,预报名成功后不得更改考试类型。
(5)考生必须在规定时间完成报考手续,未按规定流程报考或报考手续不全的视为报考不成功,不得参加考试,责任由本人承担。
3.正式报名流程:
(1)登录报名系统→选择考点(按预报名确认的考点)→选择考试类型(按预报名确认的考试类型)→提交并网上缴费→完成正式报名→打印准考证(上传报考资料并审核通过才能打印)。
(2)考生完成上述操作后请在“已报专业”中确认是否预报名成功。
(3)我校不接受现场报名及现金缴费;报考费一经缴纳概不退还。
(4)考生必须在规定时间完成报考手续,未按规定流程报考或报考手续不全的视为报考不成功,不得参加考试,责任由本人承担。
4.报名系统上传报考资料说明:
(1)身份证原件(若身份证遗失,须提供本人户籍所在地派出所出具的、有本人照片及身份证号码的证明原件);
(2)报考“美术类”、“设计类”专业的考生上传参加所在省(自治区、直辖市)美术学和设计学类统考准考证、统考合格证或其他同类型报考证的原件;
(3)报考“书法类”专业的考生上传参加所在省(自治区、直辖市)书法学类统考合格证(无书法统考的除外)原件。
5.报名考试费:
按广东省物价局和广东省财政厅相关文件执行,“美术类”“设计类”“书法类”专业报考费为175元/生。
6.时间安排:

注:因各考点容量有限,如网报人数达到容量上限时,我校将采取有效措施确保完成报名。
七、华侨和港澳台学生报考办法
(1)香港中学文凭考试学生计划
详细招考办法及考试大纲以我校后续公布的《2022年招收香港中学文凭考试学生招生章程》为准。
(2)澳门保送生计划
详细招考办法及考试大纲见《广州美术学院2022年中国普通高等学校联合招收澳门保送生简章》。
(3)台湾学测生计划
详细招考办法及考试大纲以我校后续公布的《2022年依据台湾地区大学入学考试学科能力测试成绩招收台湾高中毕业生招生简章》为准。
(4)全国联合招收华侨港澳台学生计划
详细招考办法及考试大纲以我校后续公布的《2022年普通本科联合招收华侨港澳台学生招生章程》为准。有关联合招收华侨港澳台学生文化考试相关信息,可登陆网站www.eeagd.edu.cn查询,或咨询联合招生办公室,地址为:广东省广州市天河区中山大道西69号广东省教育考试院大楼,联系电话:86-20-89338633转7 。
八、考试纪律
1.报考我校的考生在参加专业考试过程中,必须遵守国家高考考试纪律及《广州美术学院考场规则》等相关规定。
2.考生必须诚信考试,不得出现请人替考、互换答卷等违规违法作弊行为,对违反考试管理规定和考场纪律,影响考试公平、公正行为者,按《国家教育考试违规处理办法》(教育部33号令)、《中华人民共和国刑法修正案(九)》等相关条例处理。
九、其他事宜
1.考生在报名系统填写的各项报名信息,请仔细确认保存,如信息填写有误,由考生本人承担全部责任。
2.凡参与我校2022年普通本科招生专业校考的考生,均视为已详细阅读《广州美术学院2022年普通本科专业校考信息》,并充分理解和认可所述的各项要求和规定;
3.我校从未委托授权任何单位或个人从事招生代理工作,希望广大考生及家长提高警惕,不要轻信谣言,防止上当受骗。如需了解我校招生详细情况,可关注广州美术学院招生办公室官微(GAFA_ZS)或登陆广州美术学院官方网页查询(网址:http://www.gzarts.edu.cn点击进入“招生就业”专栏),咨询电话:020-84017740、020-39362077,邮箱:zsb@gzarts.edu.cn。
4.如遇教育部、各省级招生考试机构相关政策调整,或疫情等不可抗力因素,我校将调整相关考试方案。
5.我校2022年普通本科招生简章稍后公布,敬请留意。