一、2022年表演专业招生计划

二、表演专业考试安排
表演专业考试拟分线上初试和现场复试两轮进行。
(一)初试安排初试报名时间为2022年1月3日9:00至1月6日24:00,在线录制视频时间为2022年1月3日9:00至2022年1月7日14:00。考生报名资格须经审核通过后,方能在线录制并提交视频,逾期未完成在线录制并提交视频的考生视为放弃考试资格。
(二)复试安排表演专业复试拟定于2月中下旬组织现场考试,具体安排另行通知。
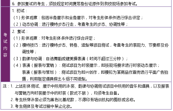
三、表演专业考生报考须知


四、表演专业录取原则
遵照2022年教育部及各省艺术类招生文件有关规定,结合我校实际情况录取。
1. 有服装表演统考的省、市、自治区,统考成绩必须合格。
2. 参加我校组织的专业课考试,成绩合格。
3. 高考文化成绩达到320分(按高考文化总分750分折算),且达到生源省市相应的艺术本科控制分数线。
4. 一志愿报考我校的考生,分男女,分招考方向,按全国专业名次排名录取;专业排名相同,优先录取高考文化成绩高的考生(按高考文化总分750分折算)。
注:高考文化成绩为不含政策加分的高考实考分;我校的公共外语课程均为英语,非英语语种考生慎重填报。
五、注意事项
1. 所有报名考生请详细阅读我校发布的形体测量和视频录制要求,根据要求提交测量数据,并按规定的着装、动作、时间,录制、提交视频。
2. 复试拟定现场考试。复试安排发布后,考生须遵守相关疫情防控要求,未按要求执行的不允许入校参加考试;如因疫情防控需要须调整考试安排的,我校将另行发布公告。
3.复试当天8:00开始抽号备考,表演(服表与营销)先男生后女生,根据考试进度确定考试结束时间。请考生按规定时间参加考试,因个人原因错过考试的考生责任自负。
4. 表演专业校考的初试、复试合格名单均通过我校招生网公布,请考生考试结束后关3注我校招生网查看合格名单。
5. 请考生确保报名系统中填报的手机通讯畅通,考生初试合格信息、复试安排等信息将通过手机短信形式予以提示。
6. 经我校录取的表演专业新生入学一个月内,我校将组织资格审查和专业复查,如发现不合格或弄虚作假者,将取消其入学资格。
六、联系方式
招生咨询及技术服务电话:022-83955227(报名期间每日9:00至18:00)
天津工业大学地址:天津市西青区宾水西道399号,邮编300387
天津工业大学招生网:http://zsb.tiangong.edu.cn